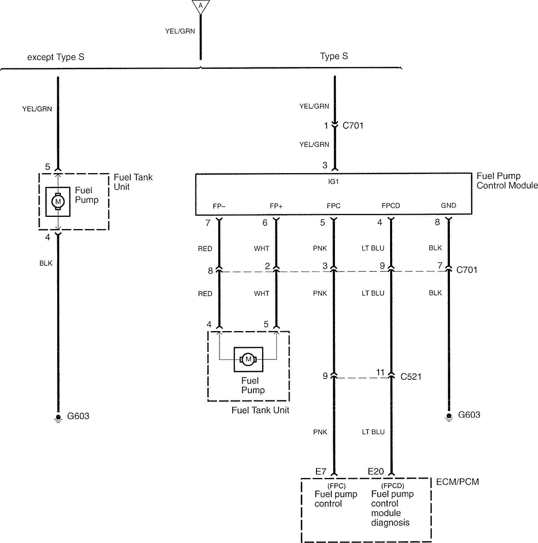
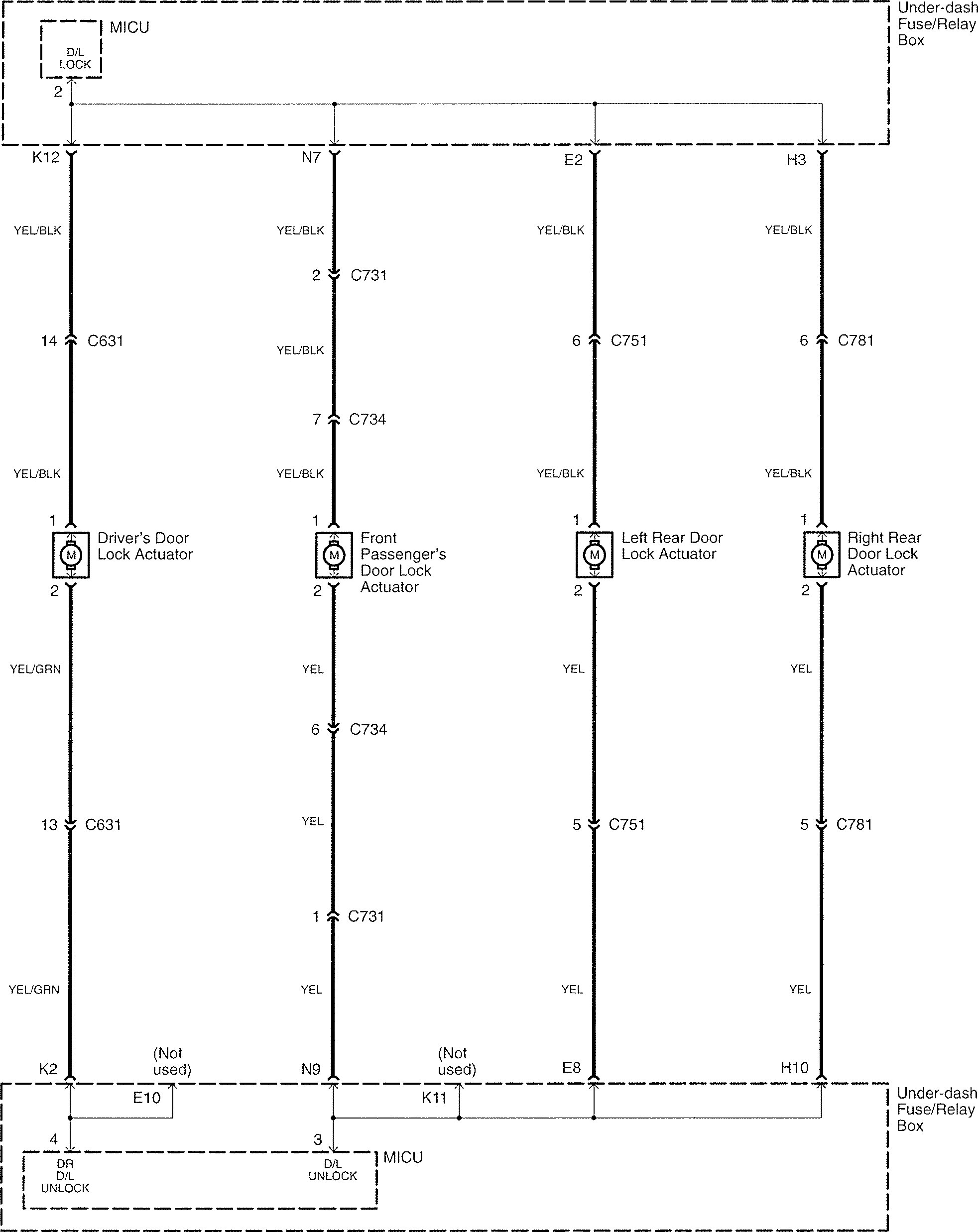
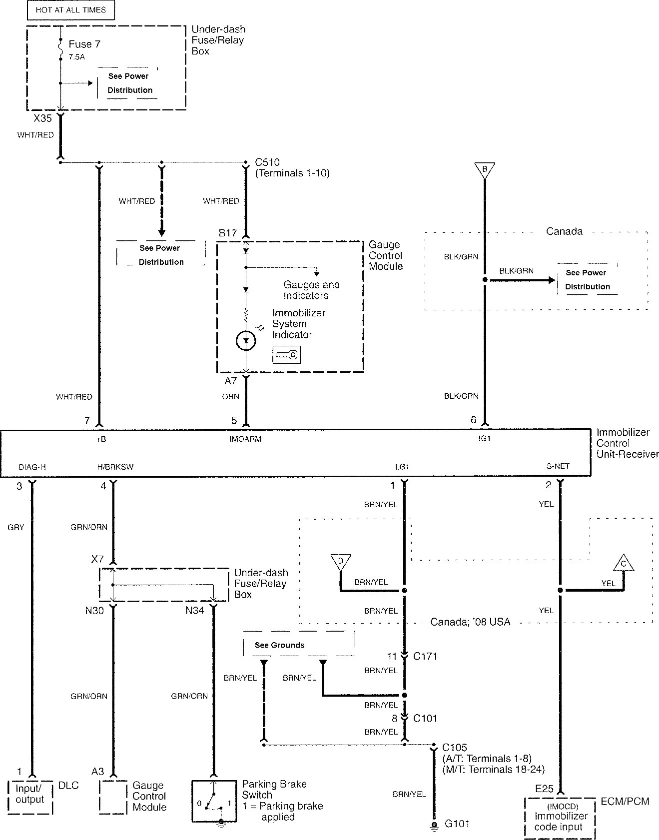
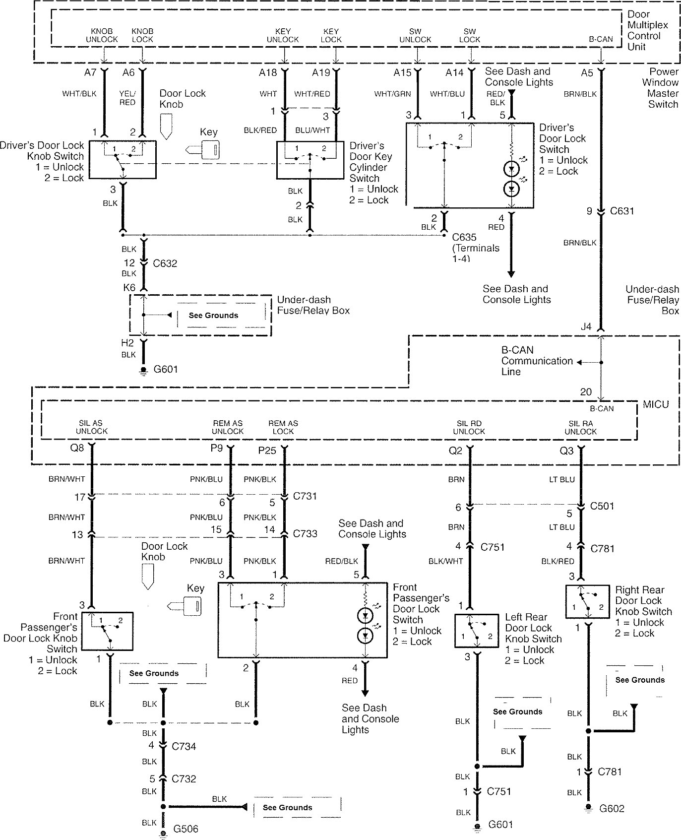
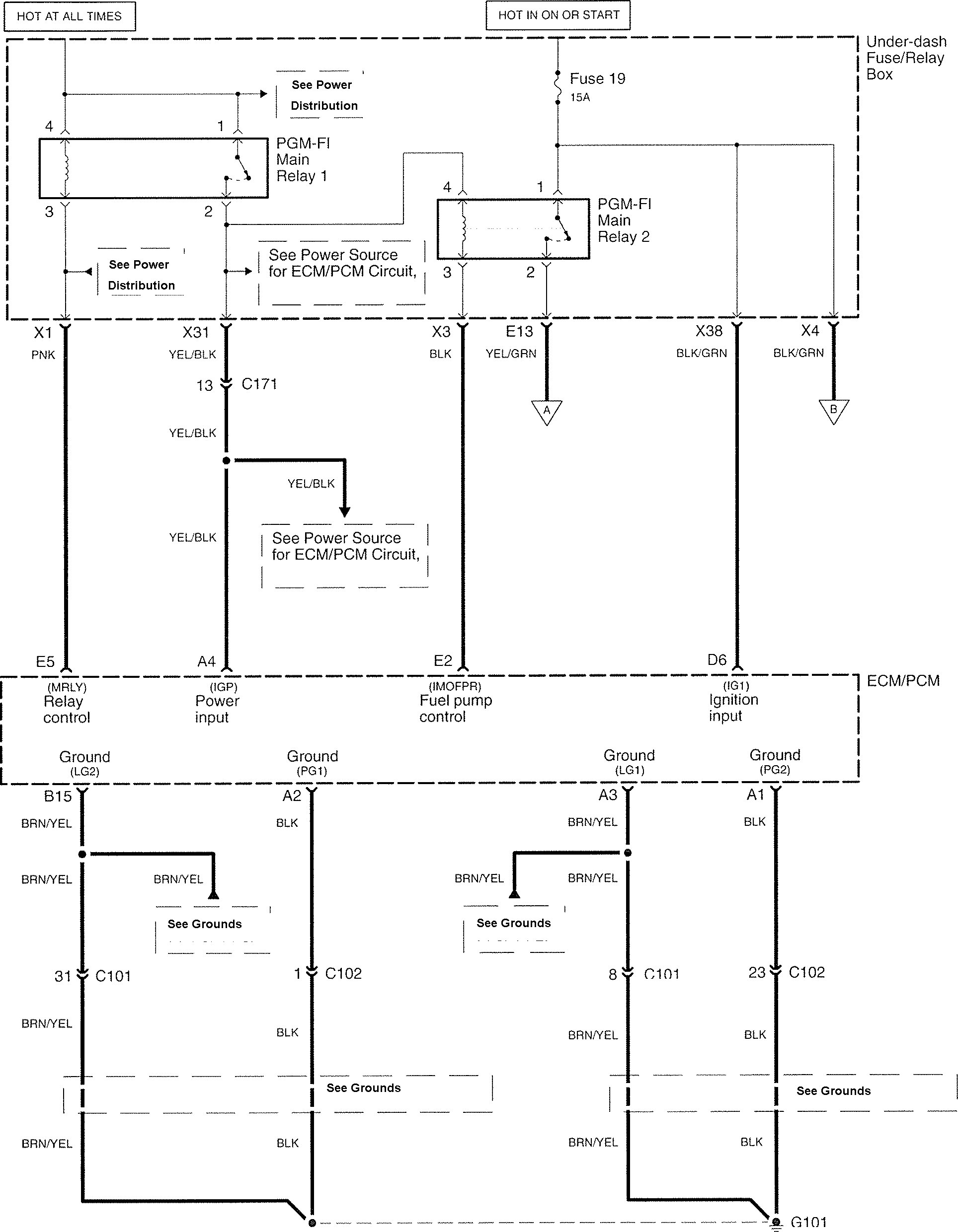
Acura TL (2007) – wiring diagrams – security/anti-theft
Year of productions: 2007
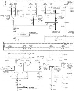
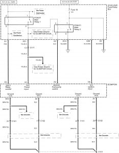
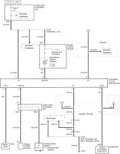
Security/anti-theft
Version 1



Version 2



WARNING: Terminal and harness assignments for individual connectors will vary depending on vehicle equipment level, model, and market.
