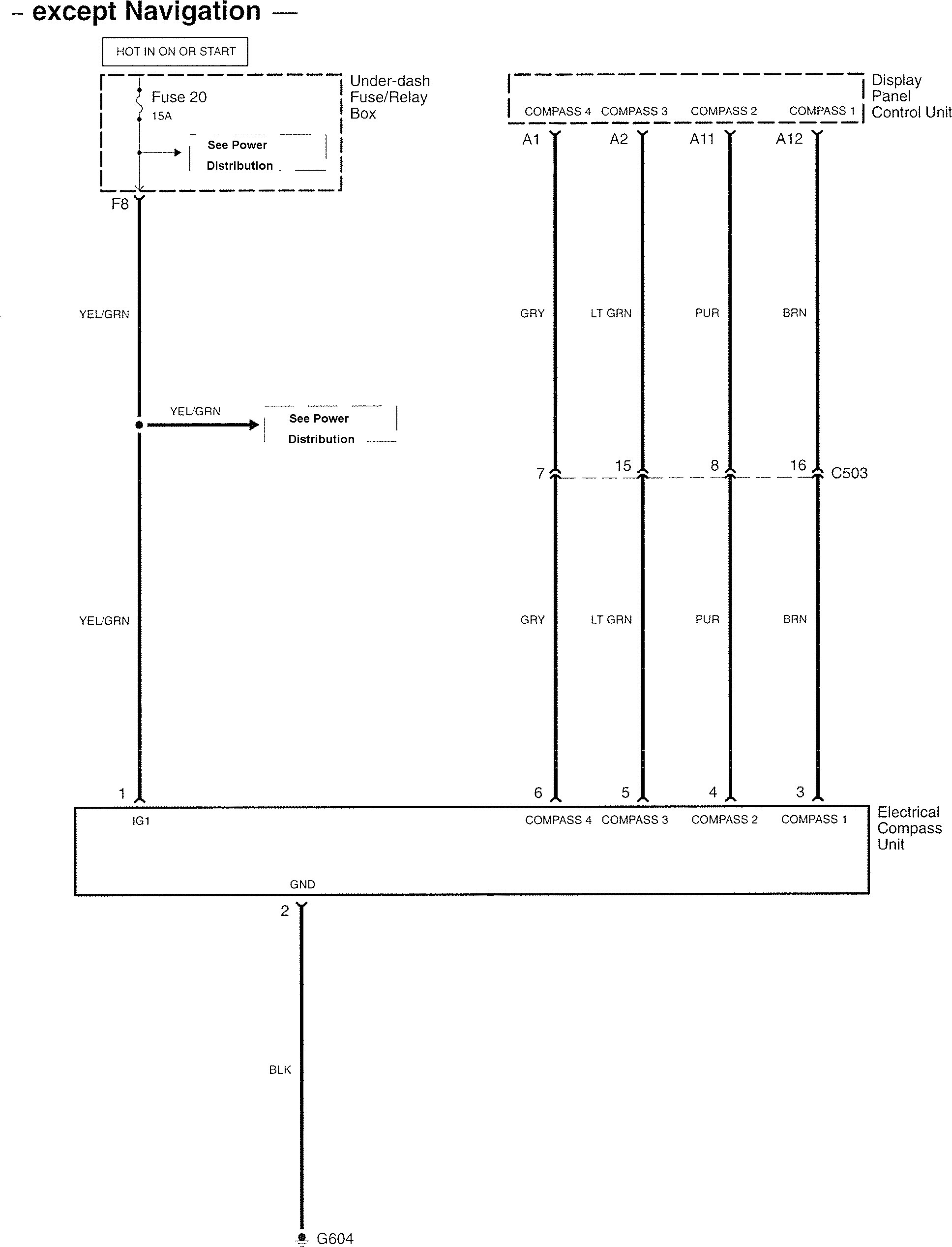
Acura TL (2007 – 2008) – wiring diagrams – electronic compass/outside temperature
Year of productions: 2007, 2008
Electronic compass/outside temperature

WARNING: Terminal and harness assignments for individual connectors will vary depending on vehicle equipment level, model, and market.
