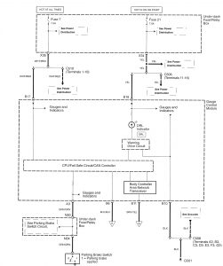
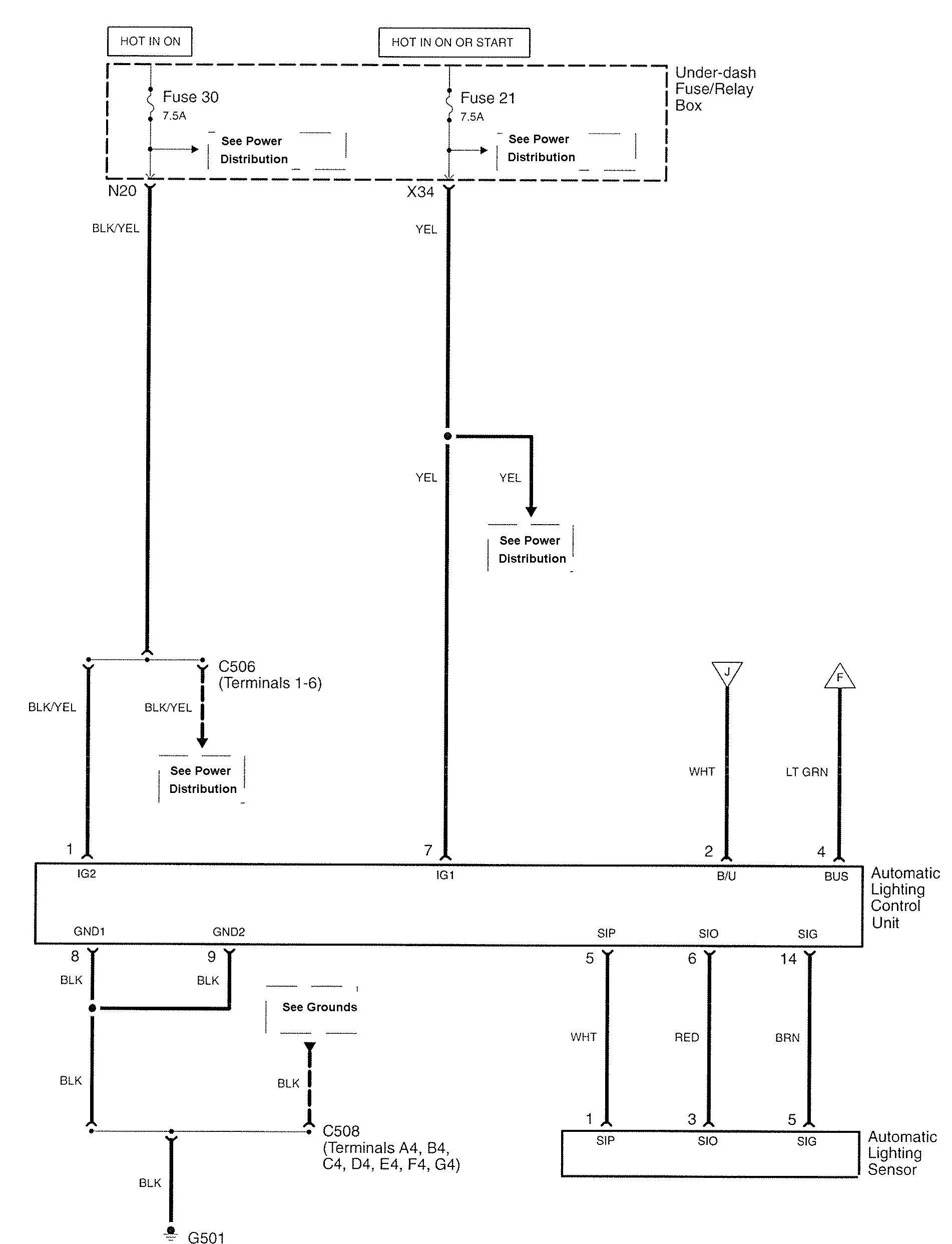
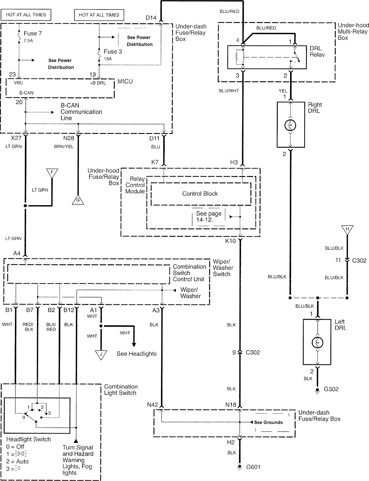
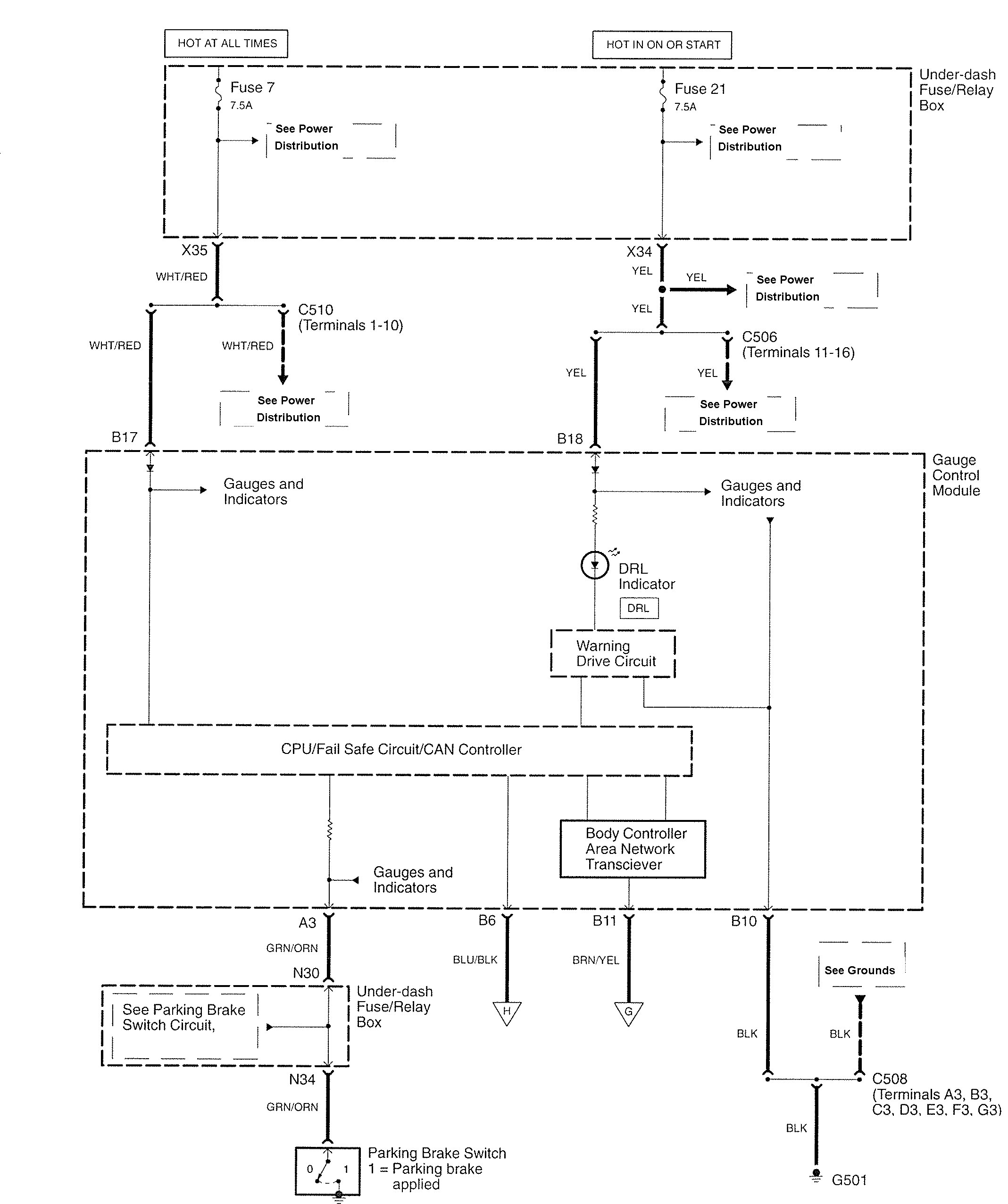
Acura TL (2007 – 2008) – wiring diagrams – daytime running lamps
Year of productions: 2007, 2008
Daytime running lamps



WARNING: Terminal and harness assignments for individual connectors will vary depending on vehicle equipment level, model, and market.
