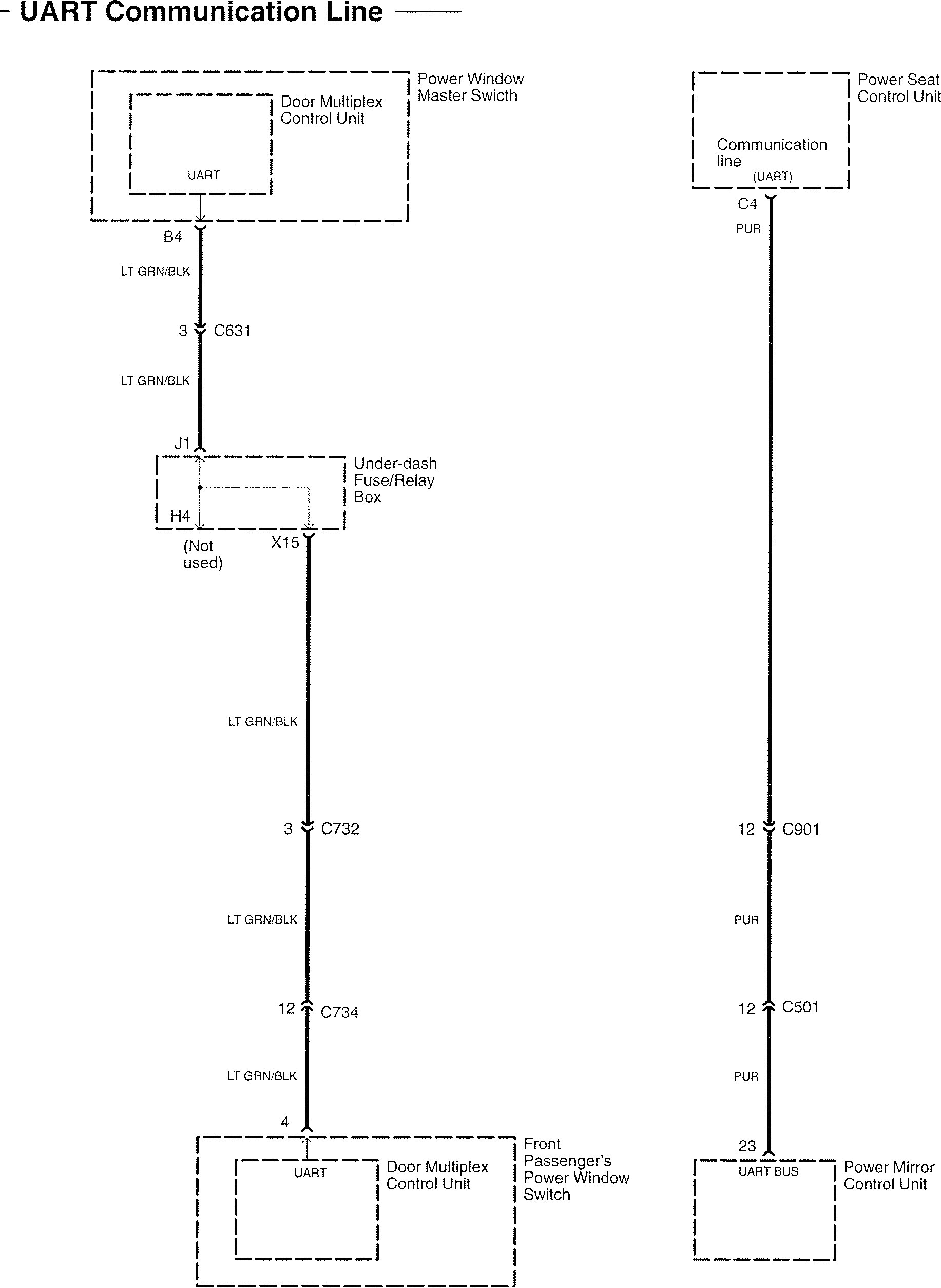
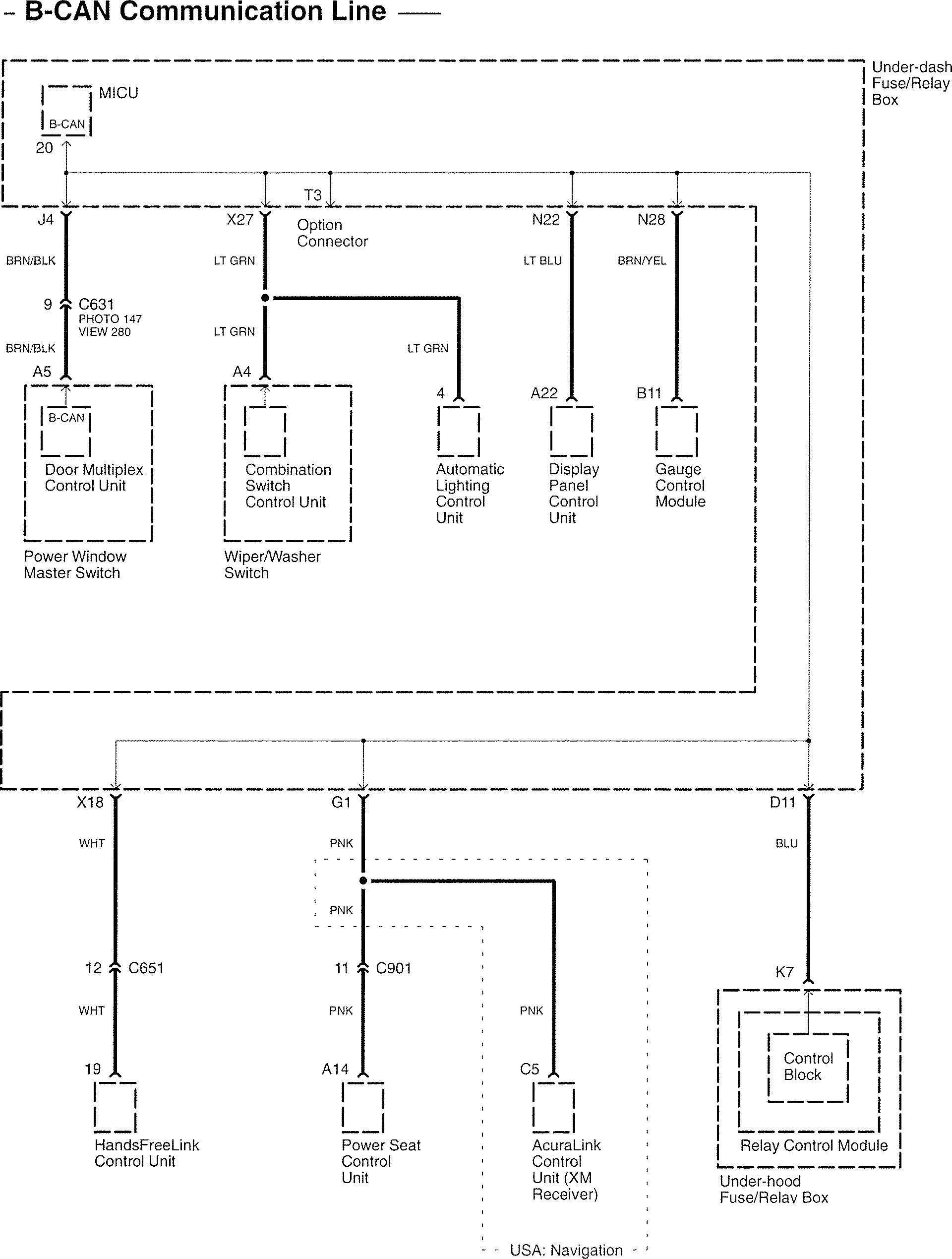
Acura TL (2007) – wiring diagrams – computer data lines
Year of productions: 2007
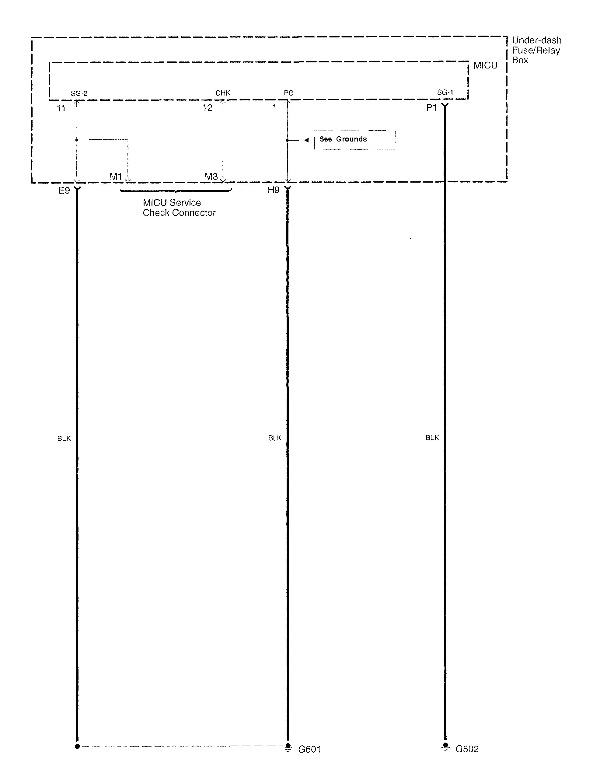
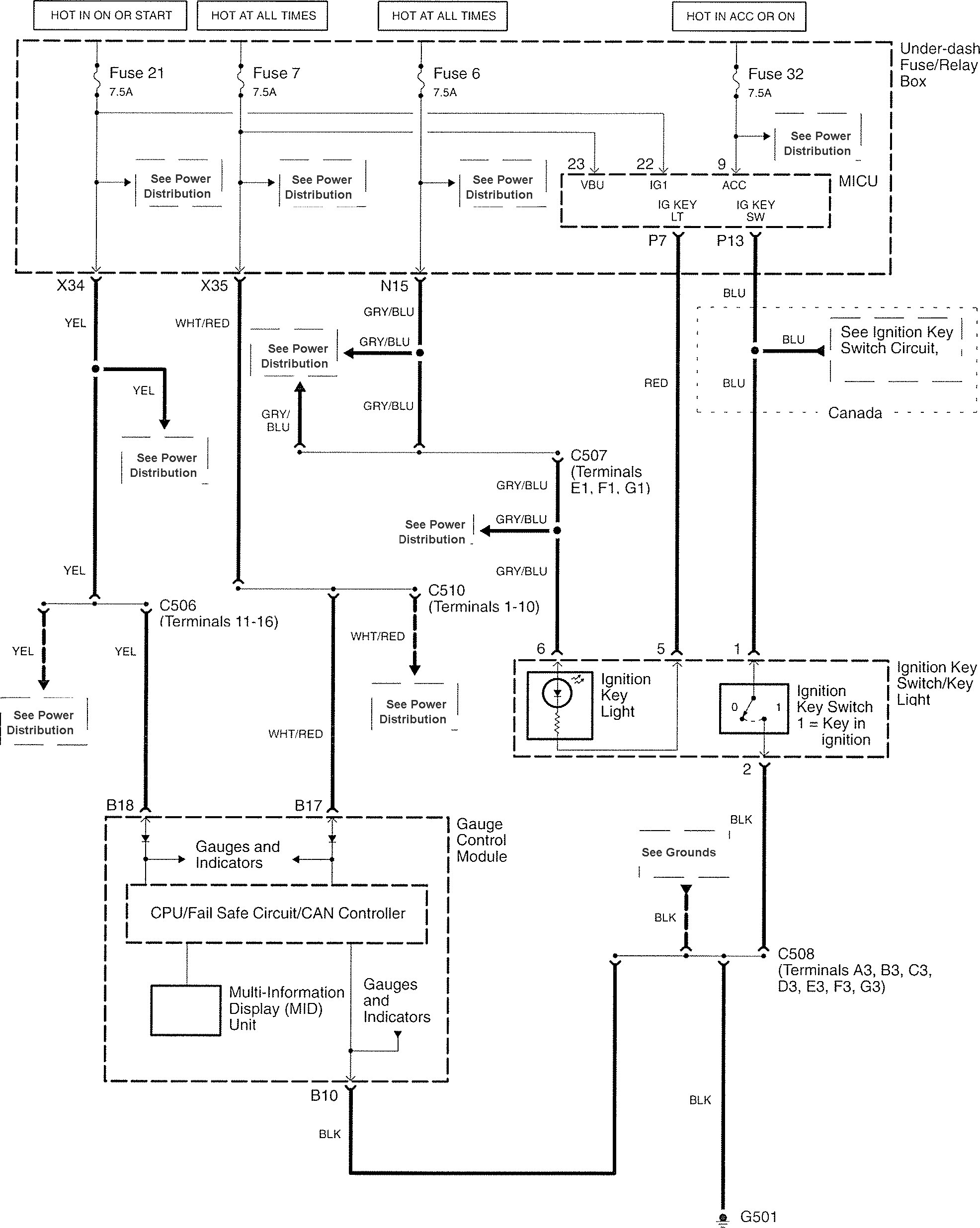
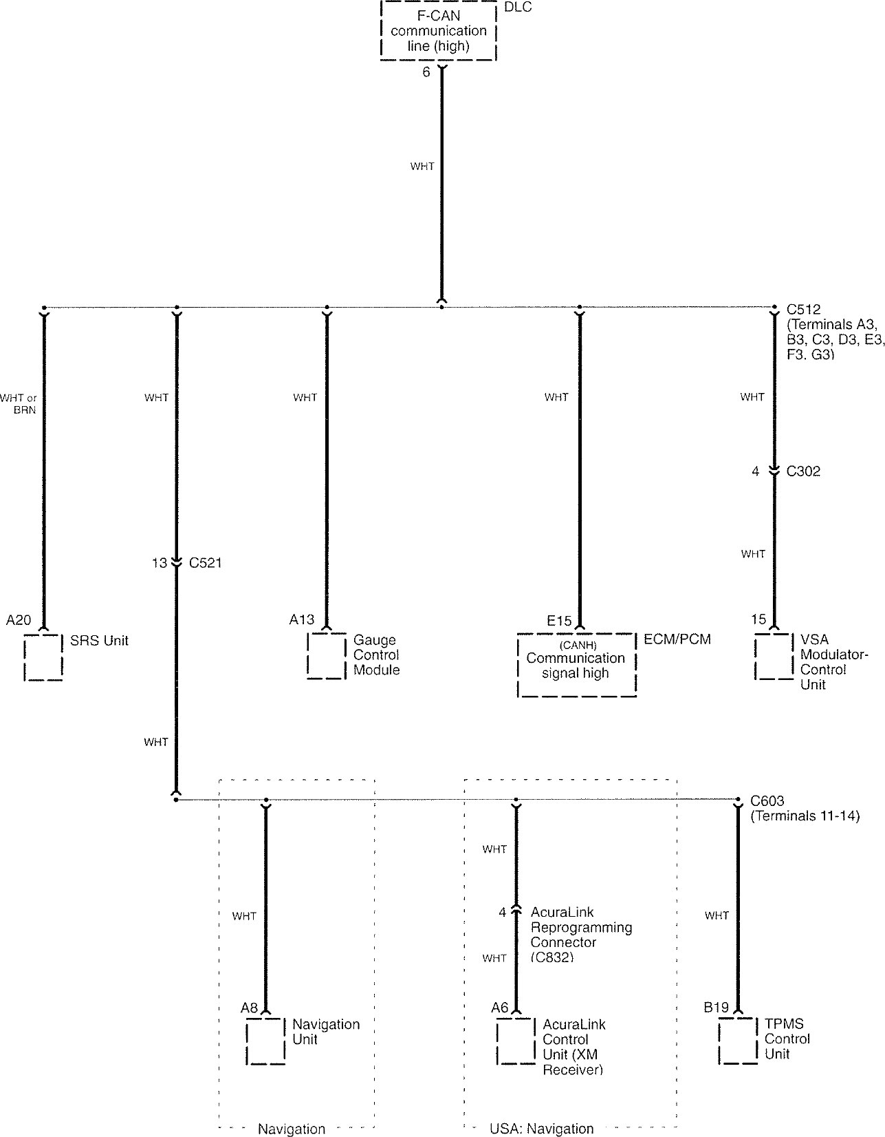
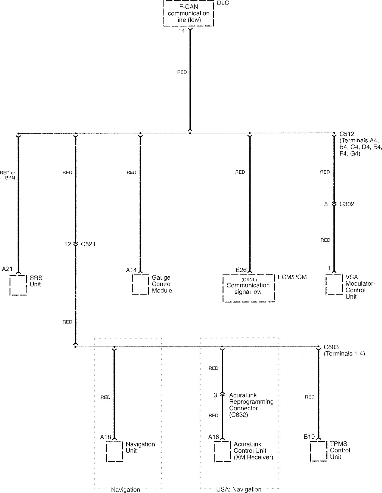
Computer data lines
Version 1



Version 2






Version 3

Version 4

WARNING: Terminal and harness assignments for individual connectors will vary depending on vehicle equipment level, model, and market.
