Acura TL (2005 – 2008) – wiring diagrams – home link
Year of productions: 2005, 2006, 2007, 2008
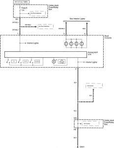
Home link

WARNING: Terminal and harness assignments for individual connectors will vary depending on vehicle equipment level, model, and market.
Copyright © 2026 | MH Magazine WordPress Theme by MH Themes