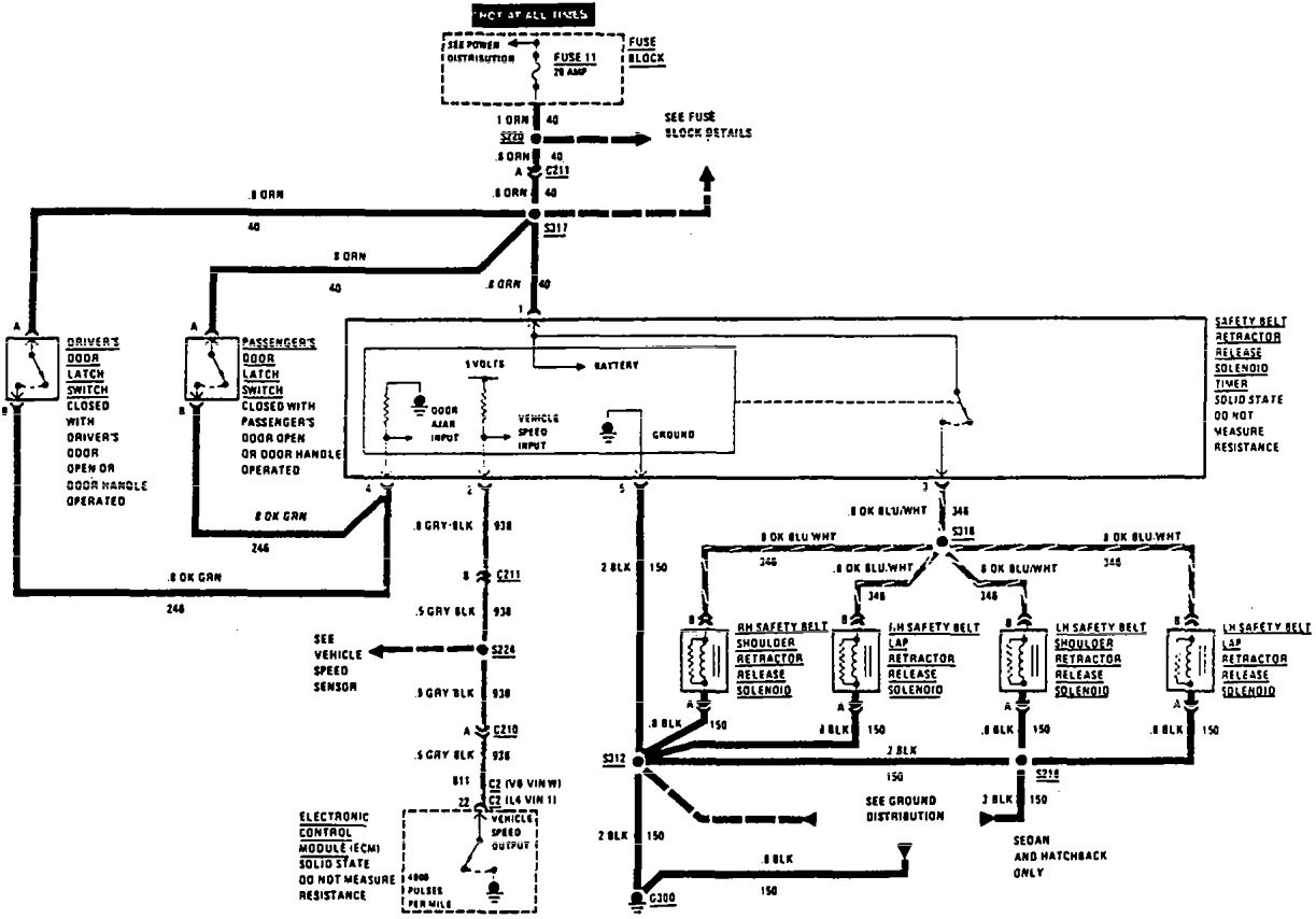
Acura SLX (1997) – wiring diagrams – air bags 1 January 2018 admin Acura, SLX 0 Acura SLX (1997) – wiring diagrams – air bags Year of productions: 1997 Air bags Acura SLX – wiring diagram – air bags WARNING: Terminal and harness assignments for individual connectors will vary depending on vehicle equipment level, model, and market. RestraintsWiring diagrams
Acura Acura RL (1996 – 1999) – wiring diagrams – traction controls 8 September 2017 admin 0 Acura RL (1996 – 1999) – wiring diagrams – traction controls Year of productions: 1996, 1997, 1998, 1999 Traction controls WARNING: Terminal and harness assignments for individual connectors will vary depending on vehicle equipment level, […]
300SD Mercedes-Benz 300SD (1992 – 1993) – wiring diagrams – fuel controls 22 May 2018 admin 0 Mercedes-Benz 300SD (1992 – 1992) – wiring diagrams – fuel controls Year of productions: 1992, 1993 Fuel controls WARNING: Terminal and harness assignments for individual connectors will vary depending on vehicle equipment level, model, and […]
Acura Acura TL (2000 – 2001) – wiring diagrams – fuel controls 31 May 2017 admin 0 Acura TL (2000 – 2001) – wiring diagrams – fuel controls Year of productions: 2000, 2001 Fuel controls WARNING: Terminal and harness assignments for individual connectors will vary depending on vehicle equipment level, model, and […]