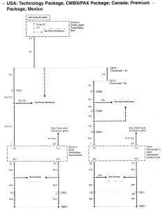
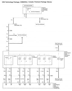
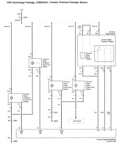
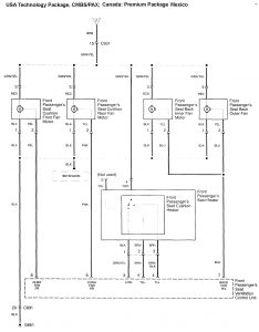
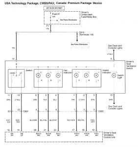
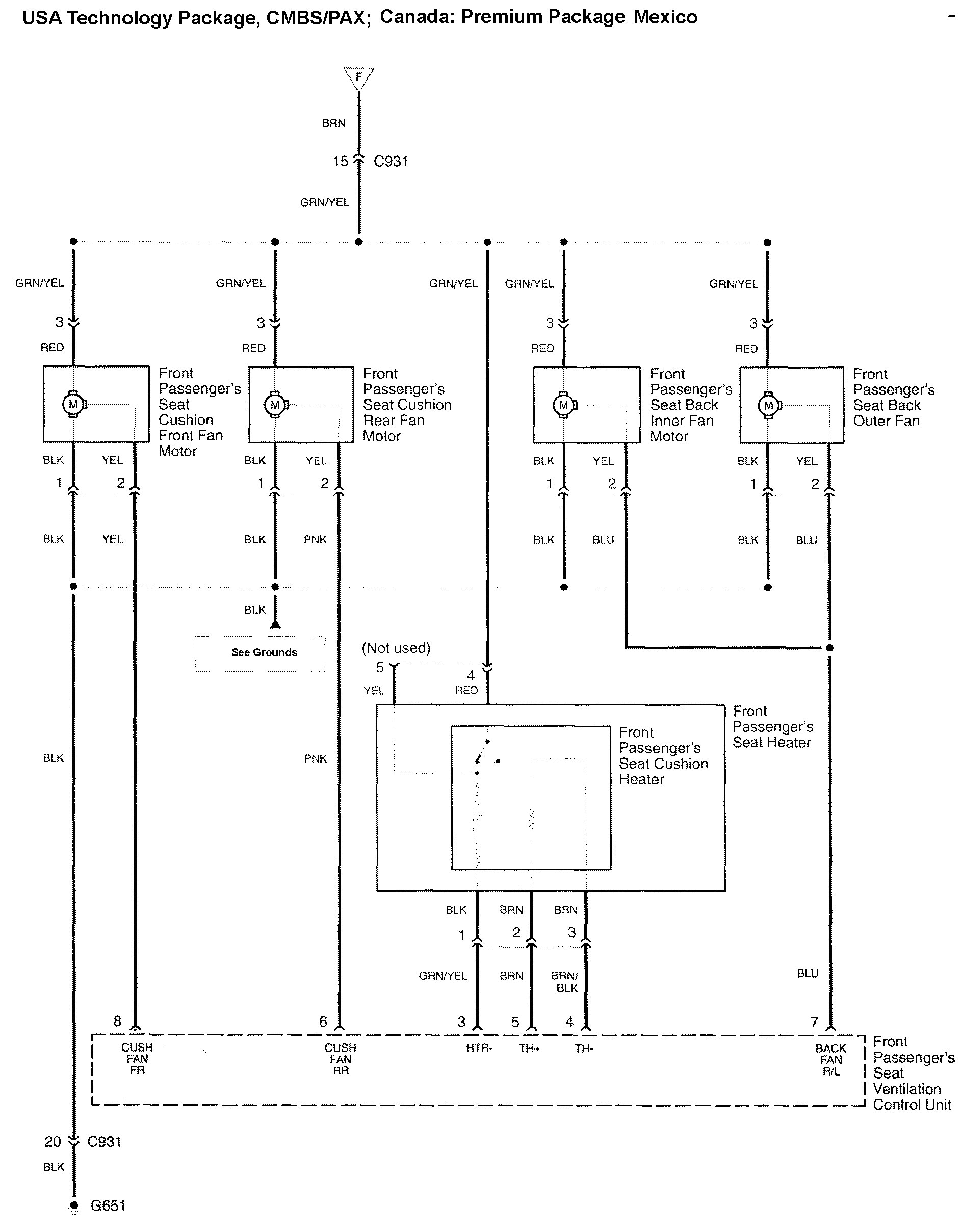
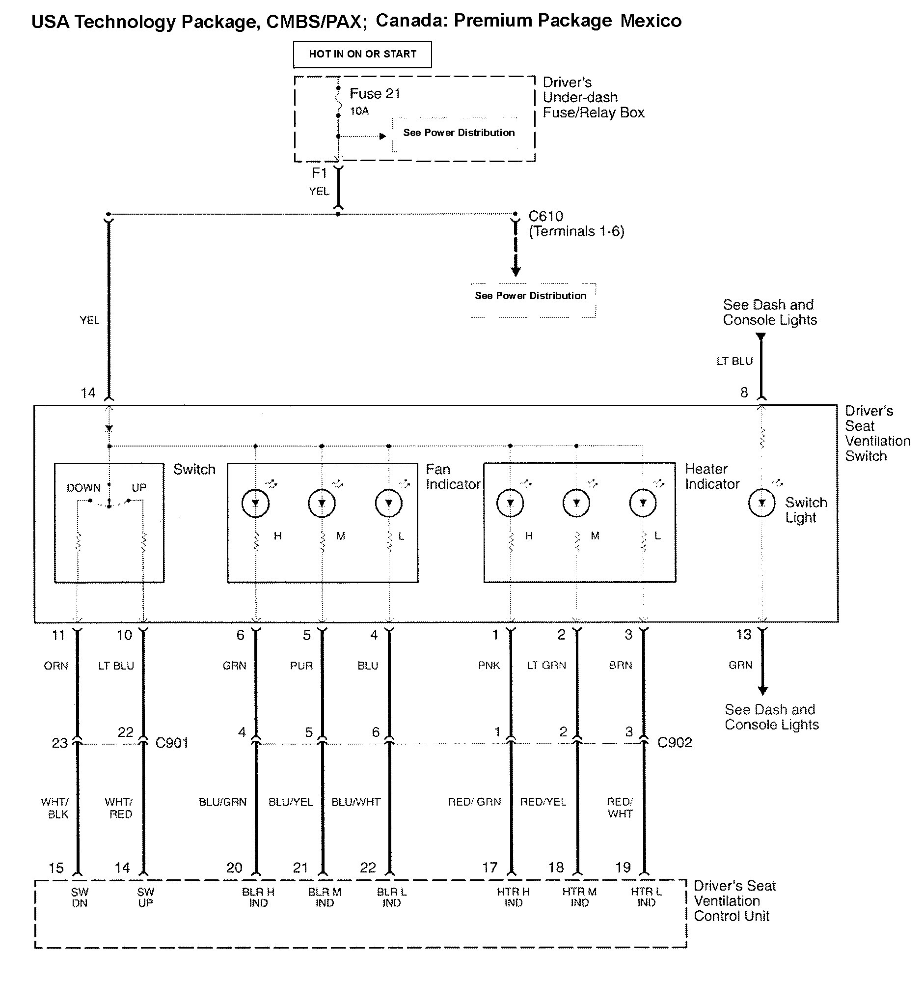
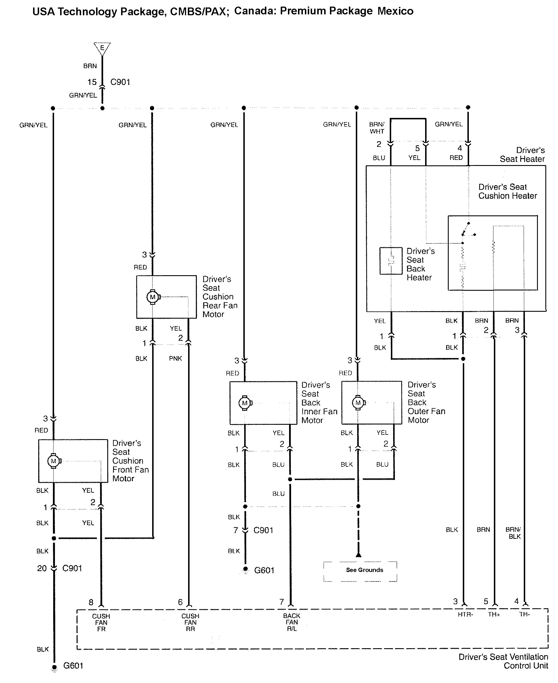
Acura RL (2010) – wiring diagrams – heated seats
Year of productions: 2010
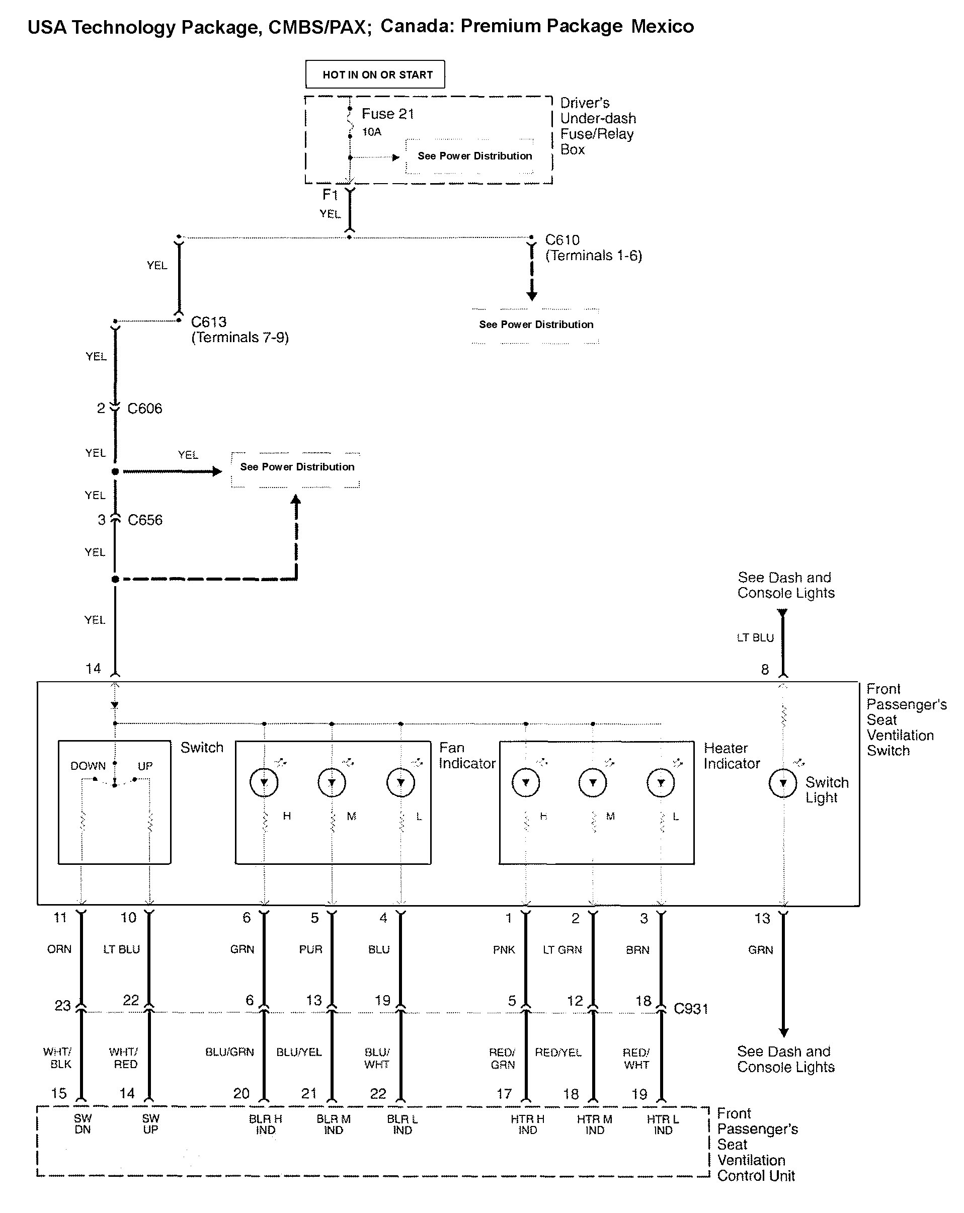
Heated seats
Version 1





Version 2

WARNING: Terminal and harness assignments for individual connectors will vary depending on vehicle equipment level, model, and market.
Year of productions: 2010






WARNING: Terminal and harness assignments for individual connectors will vary depending on vehicle equipment level, model, and market.
Copyright © 2025 | MH Magazine WordPress Theme by MH Themes