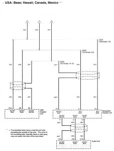
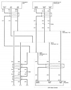
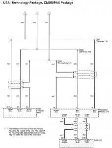
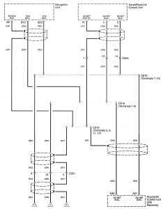
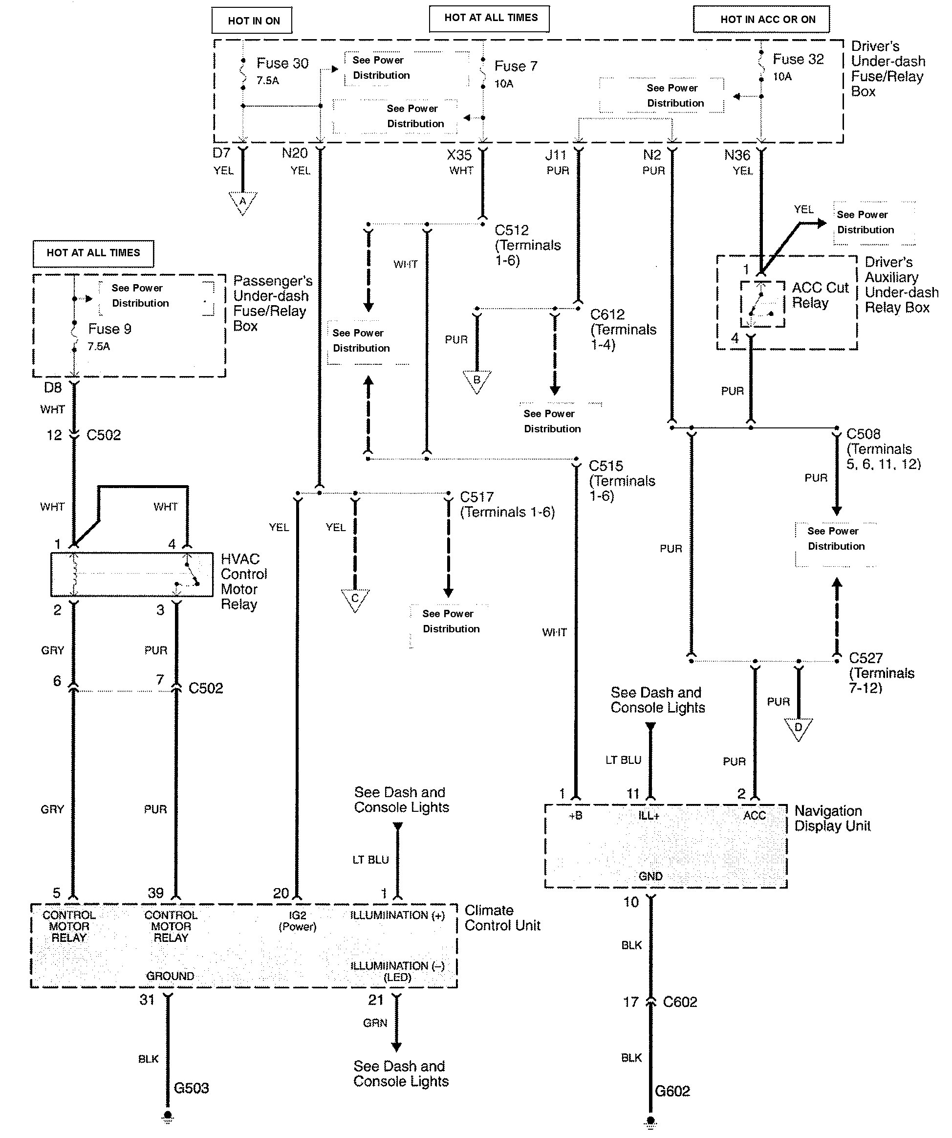
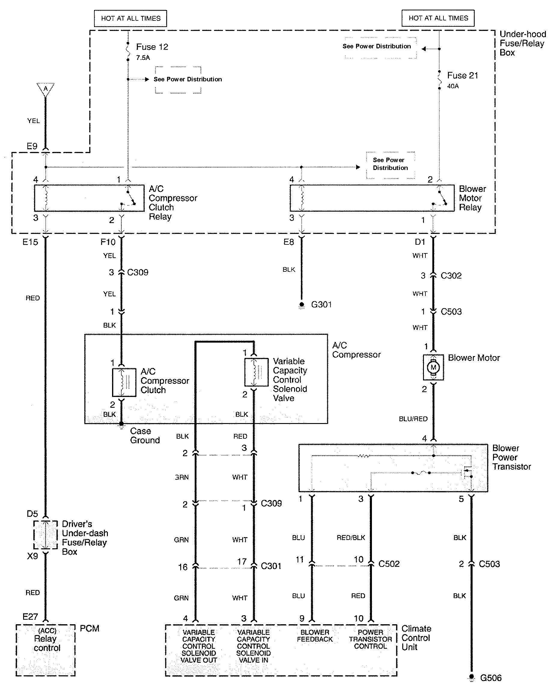
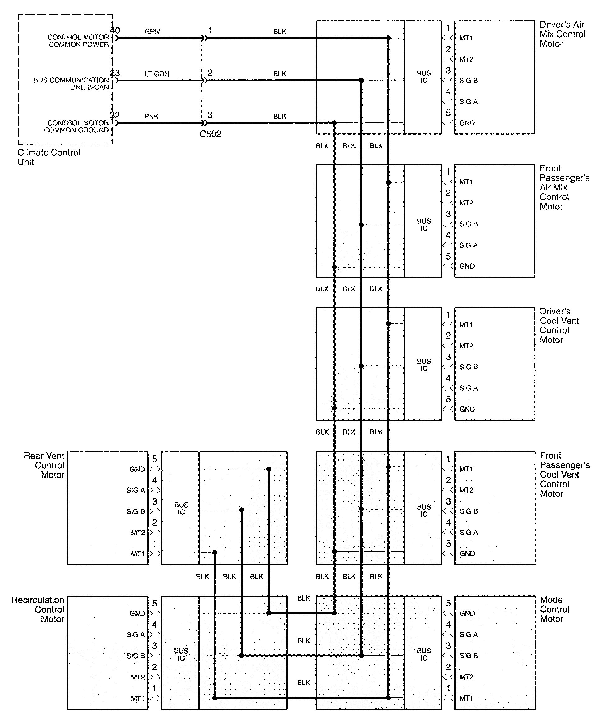
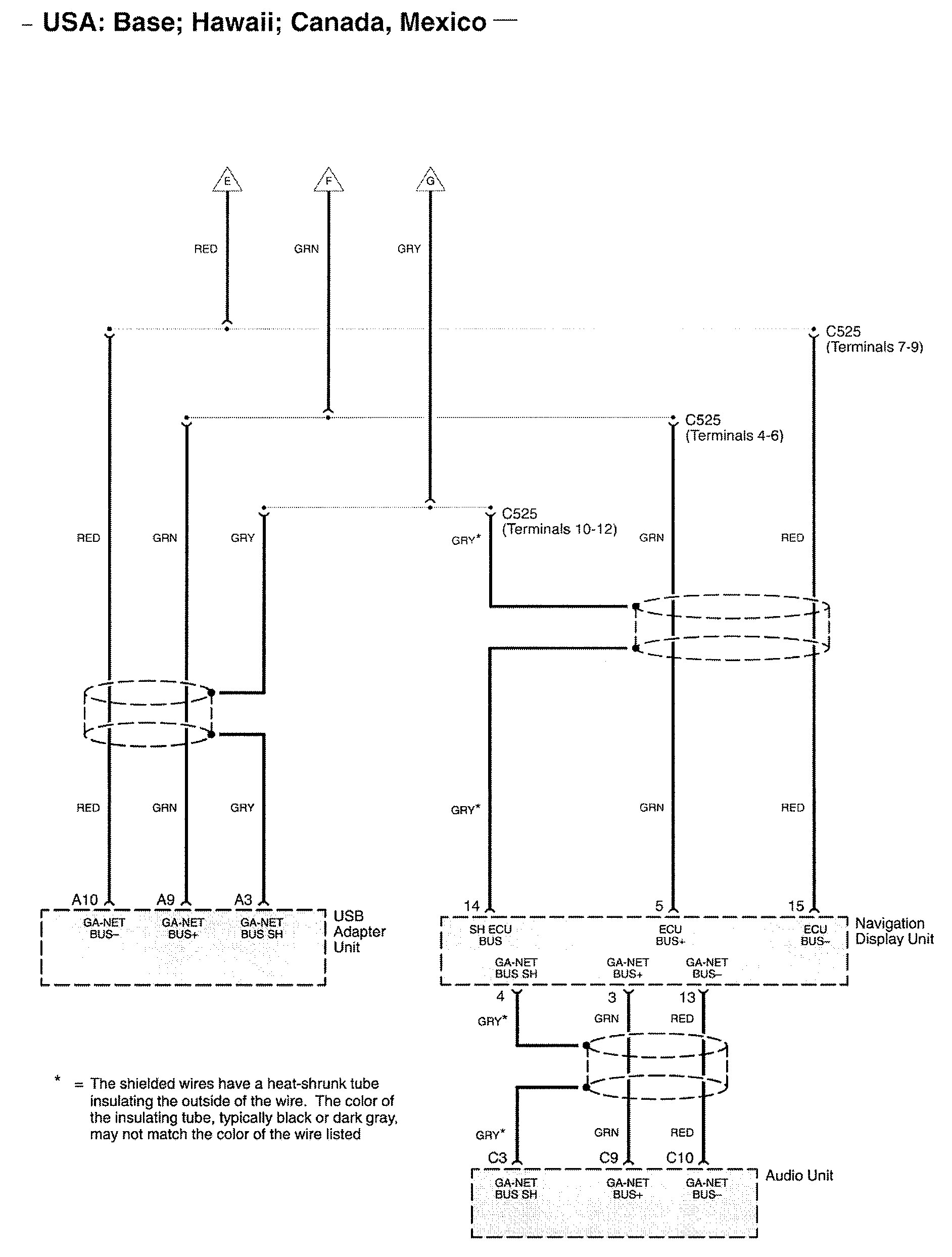
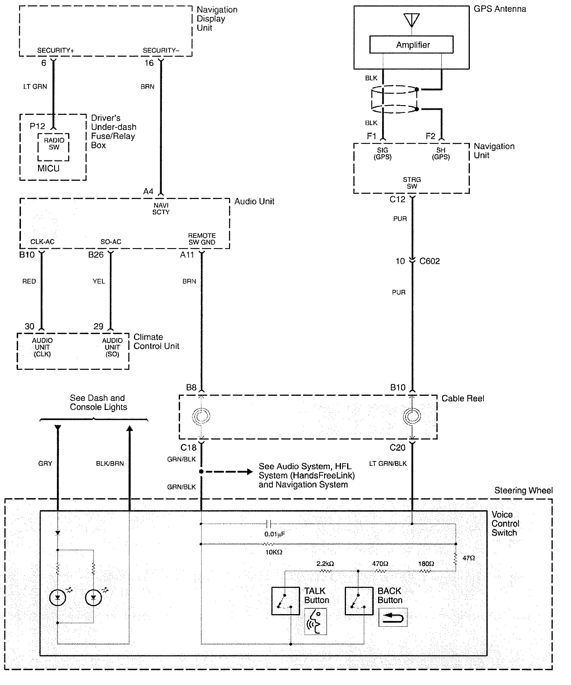
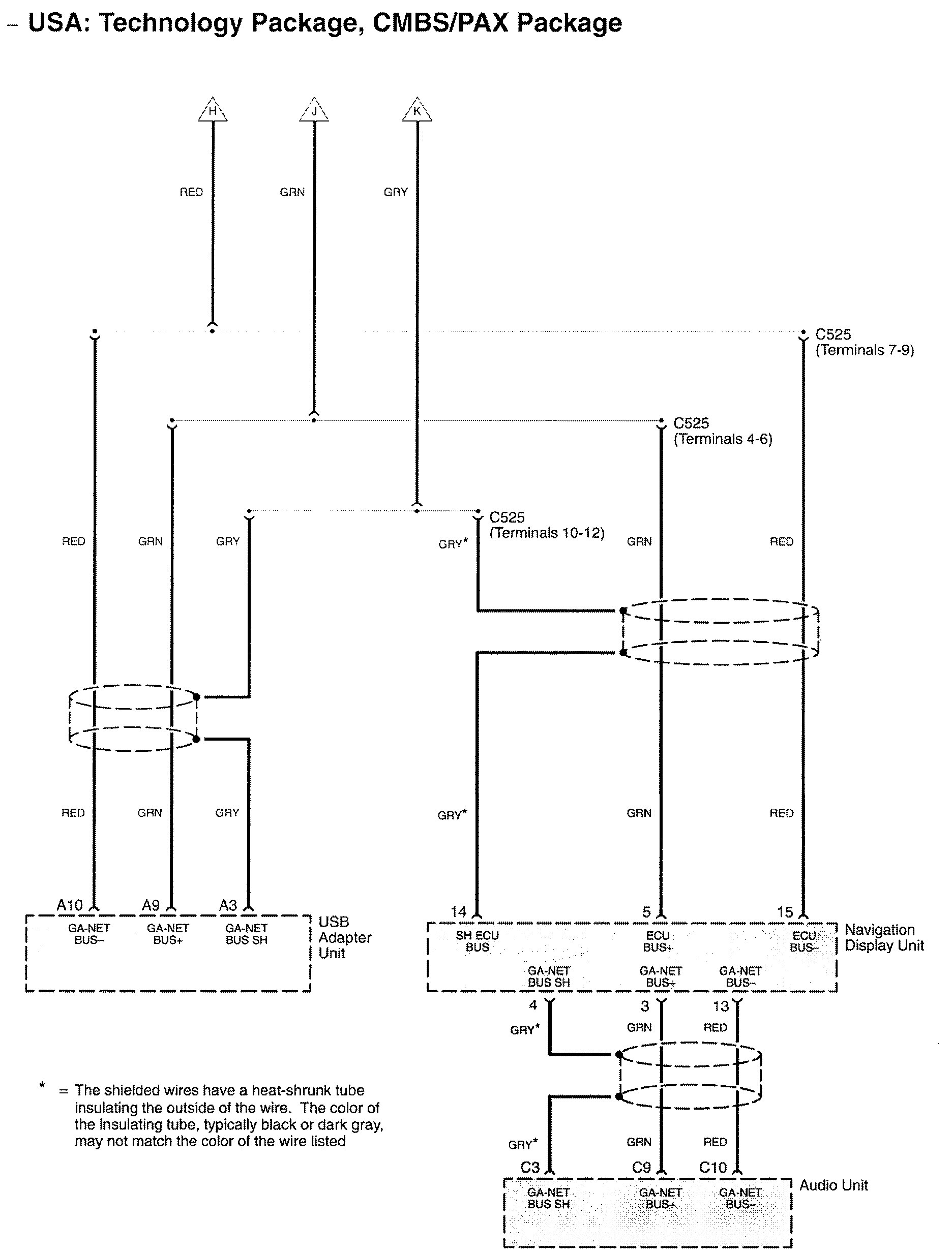
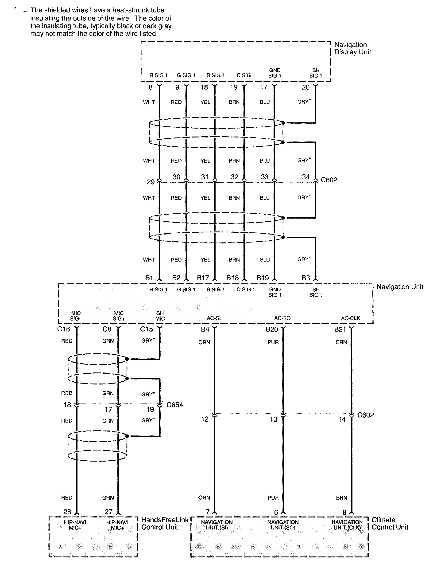
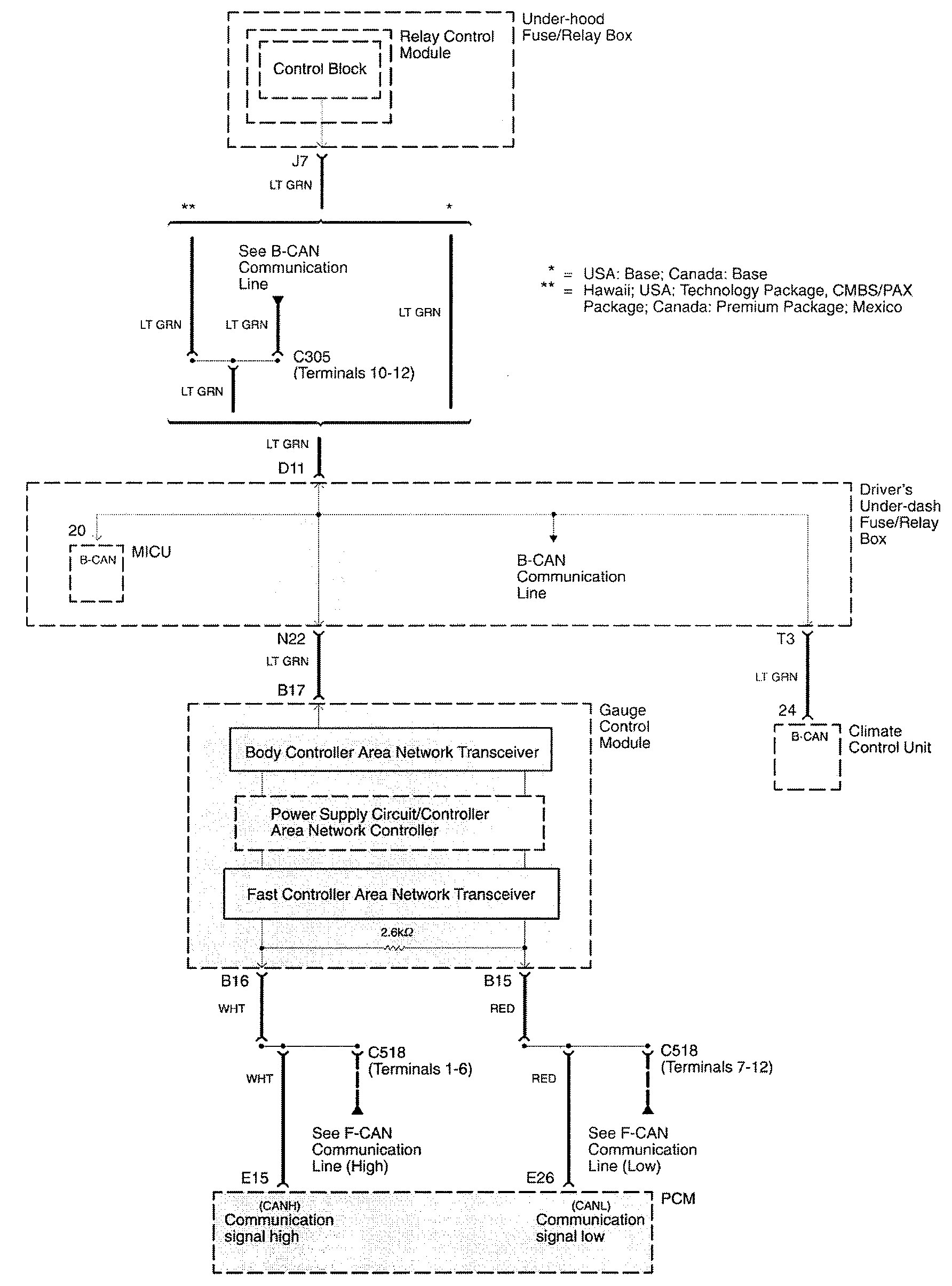
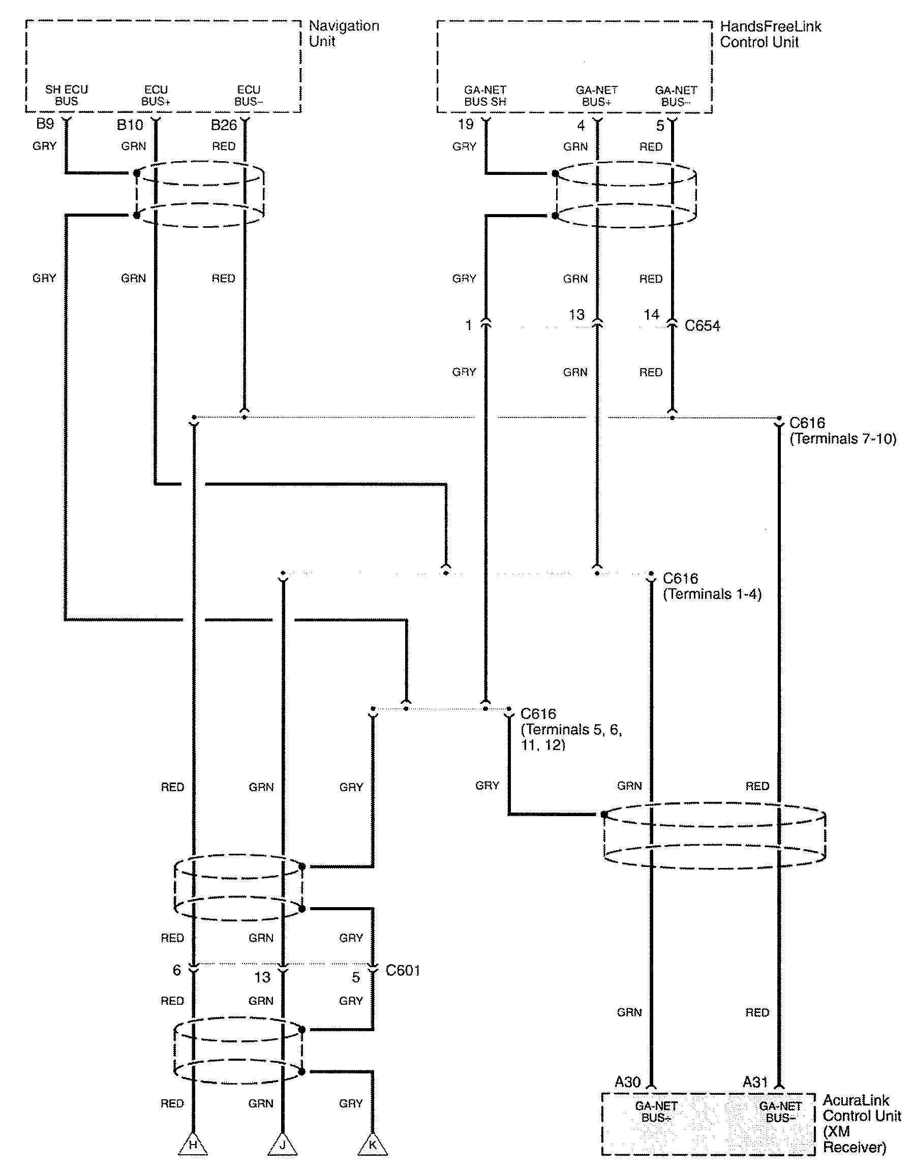
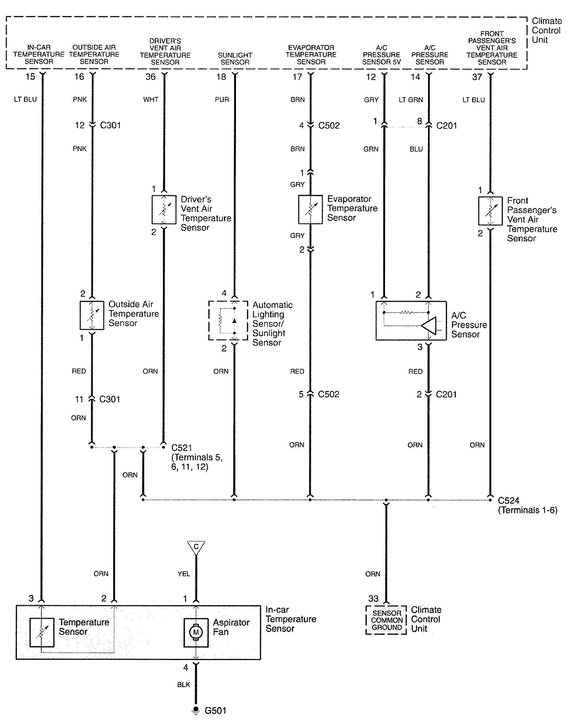
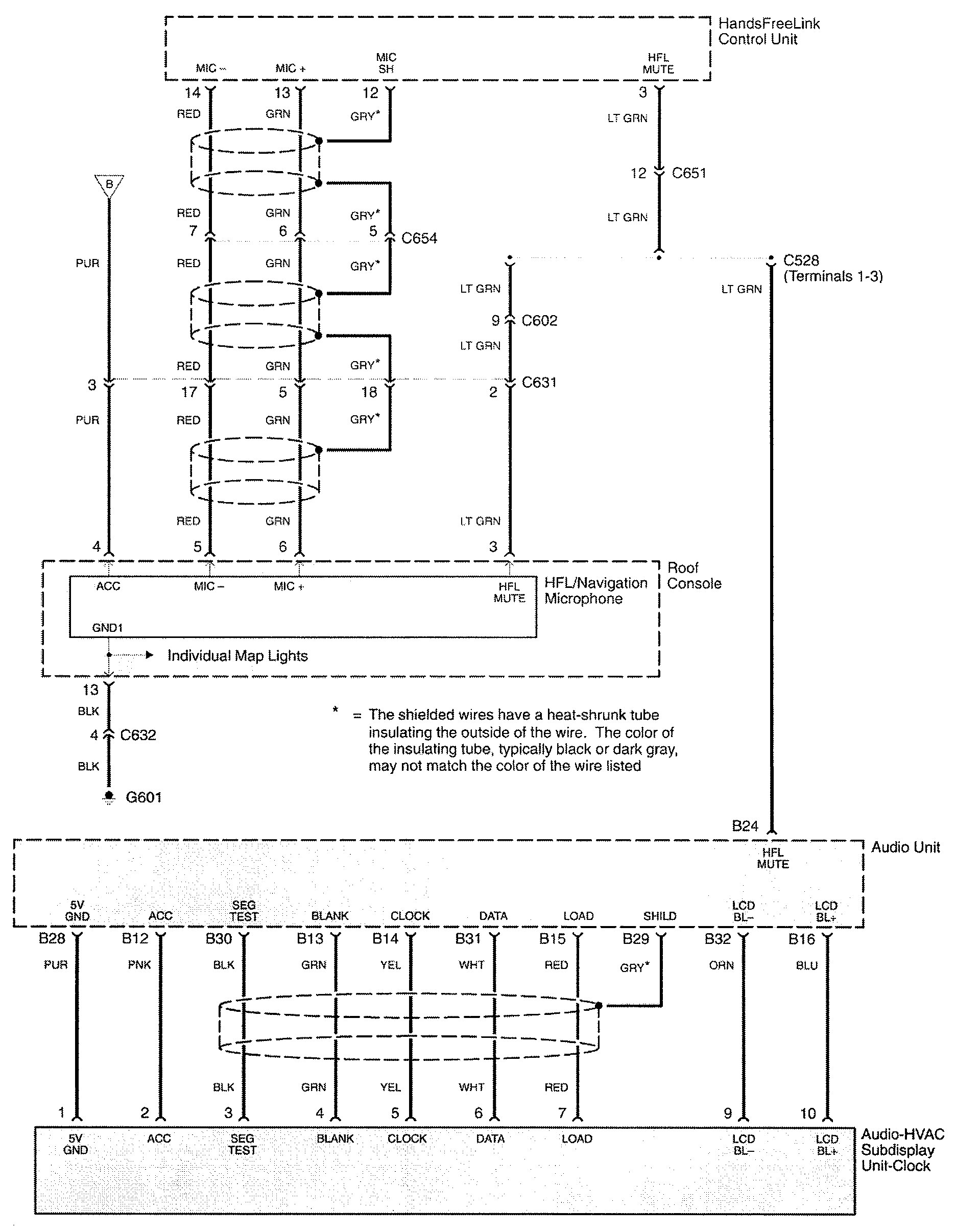
Acura RL (2009) – wiring diagrams – HVAC controls
Year of productions: 2009
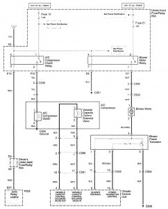
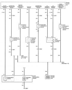
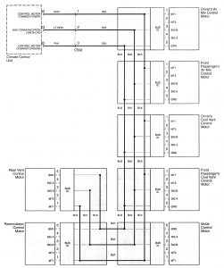
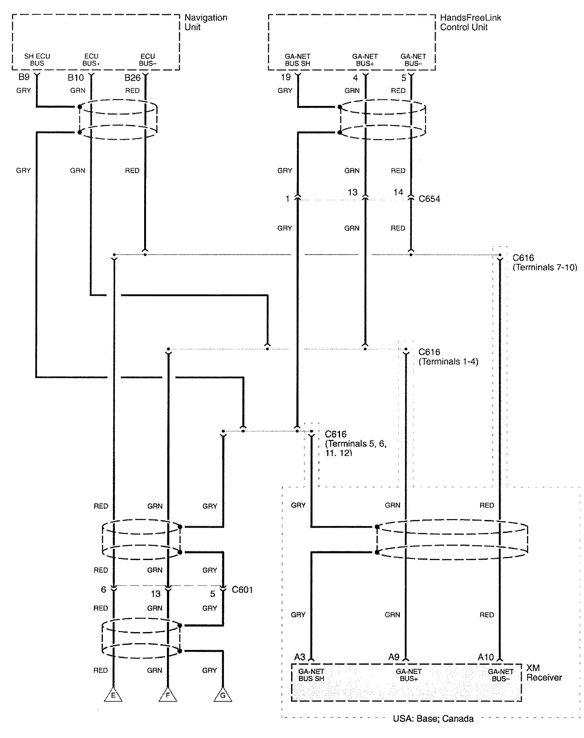
HVAC controls
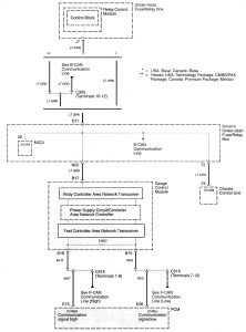
Version 1










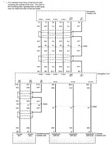
Version 2

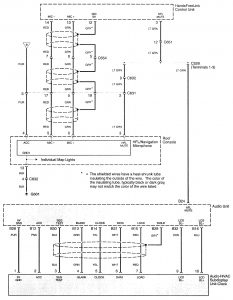
Version 3

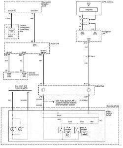
Version 4

Version 5

WARNING: Terminal and harness assignments for individual connectors will vary depending on vehicle equipment level, model, and market.
