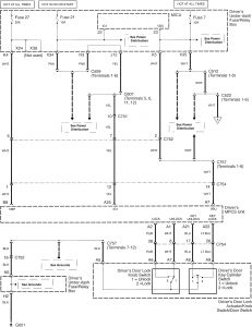
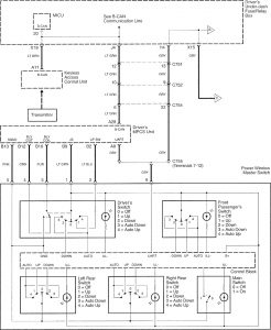
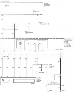
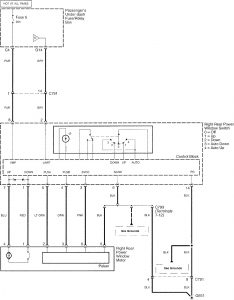
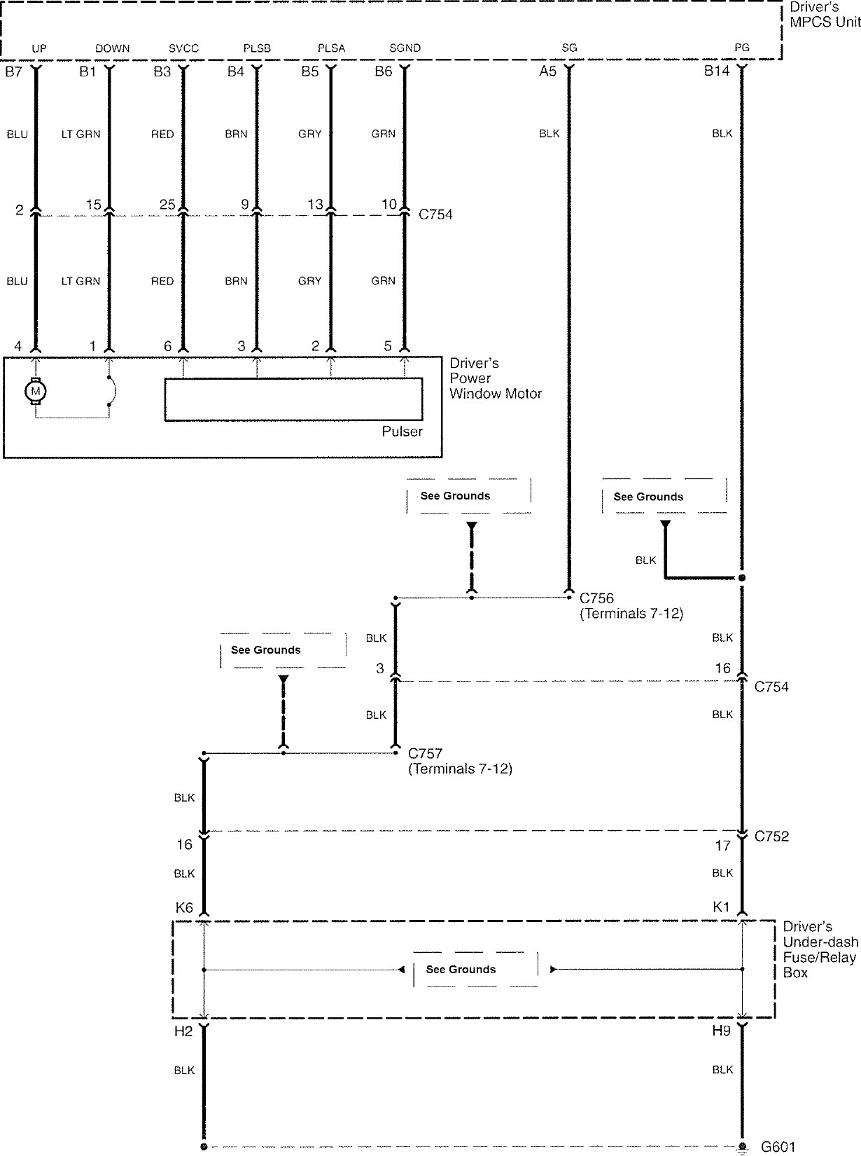
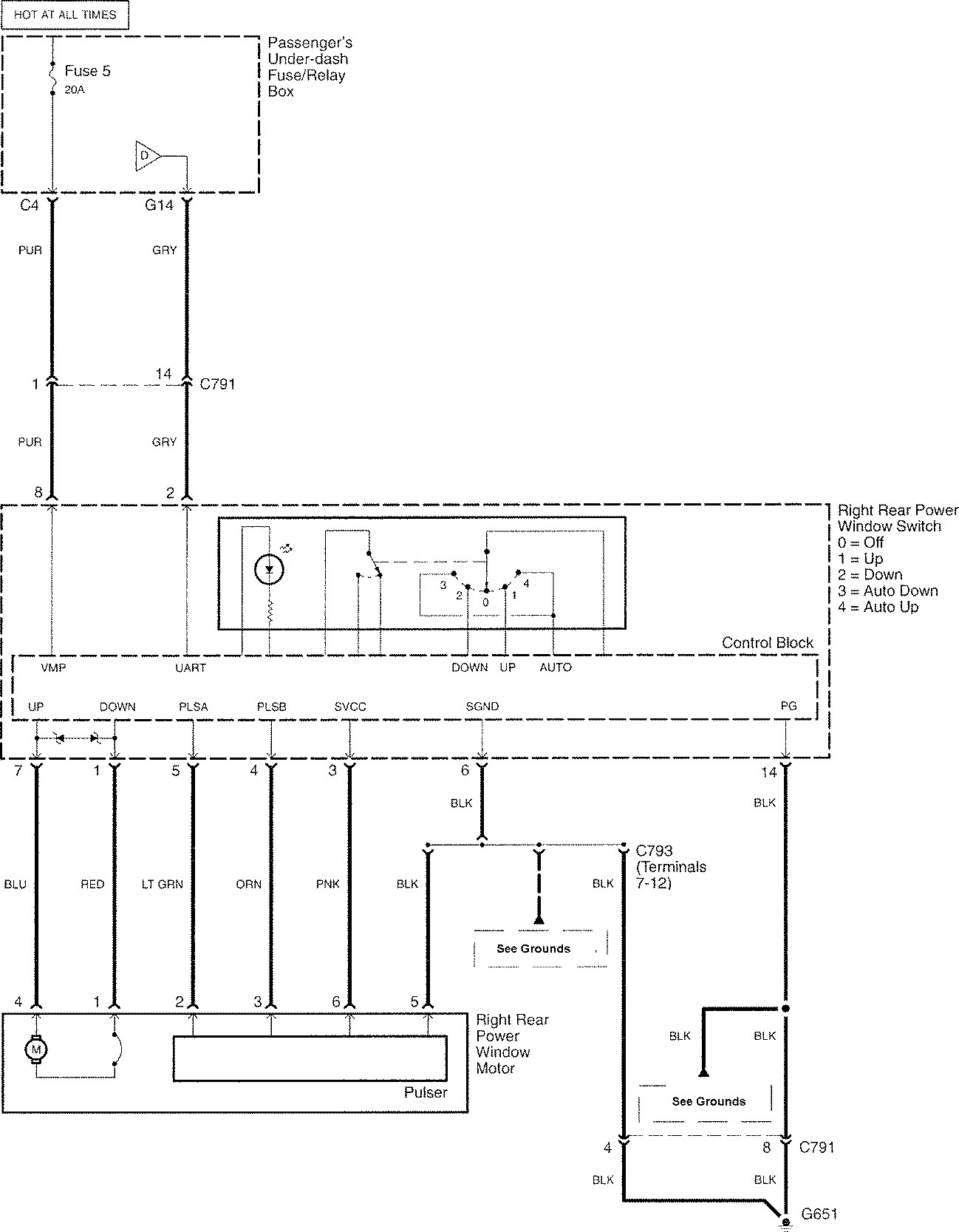
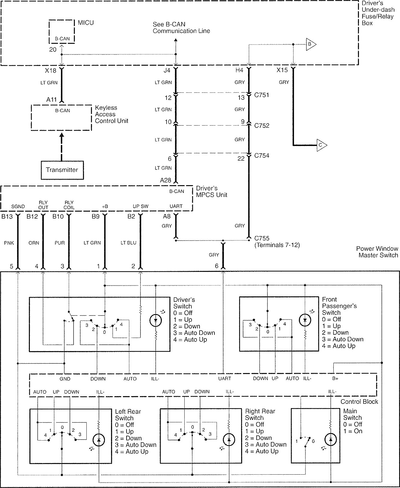
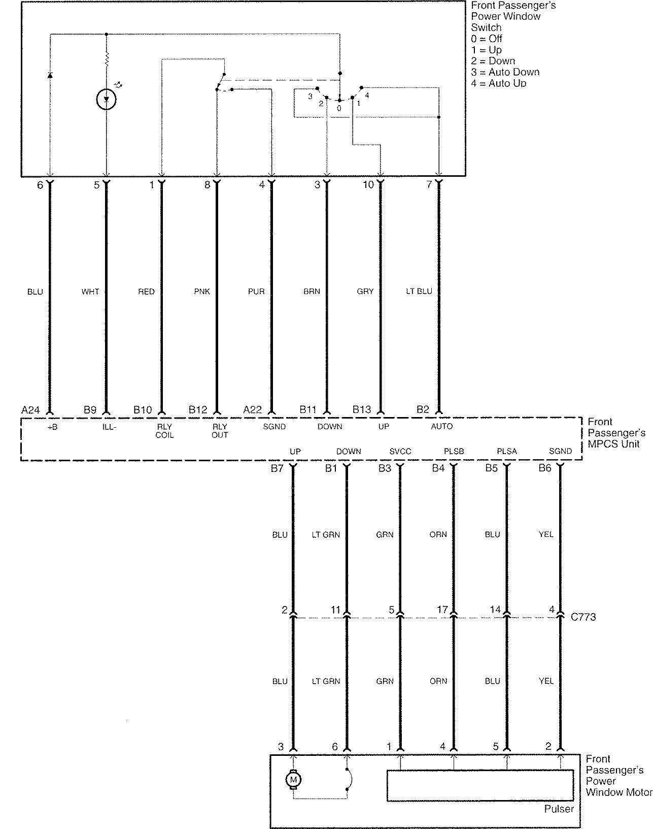
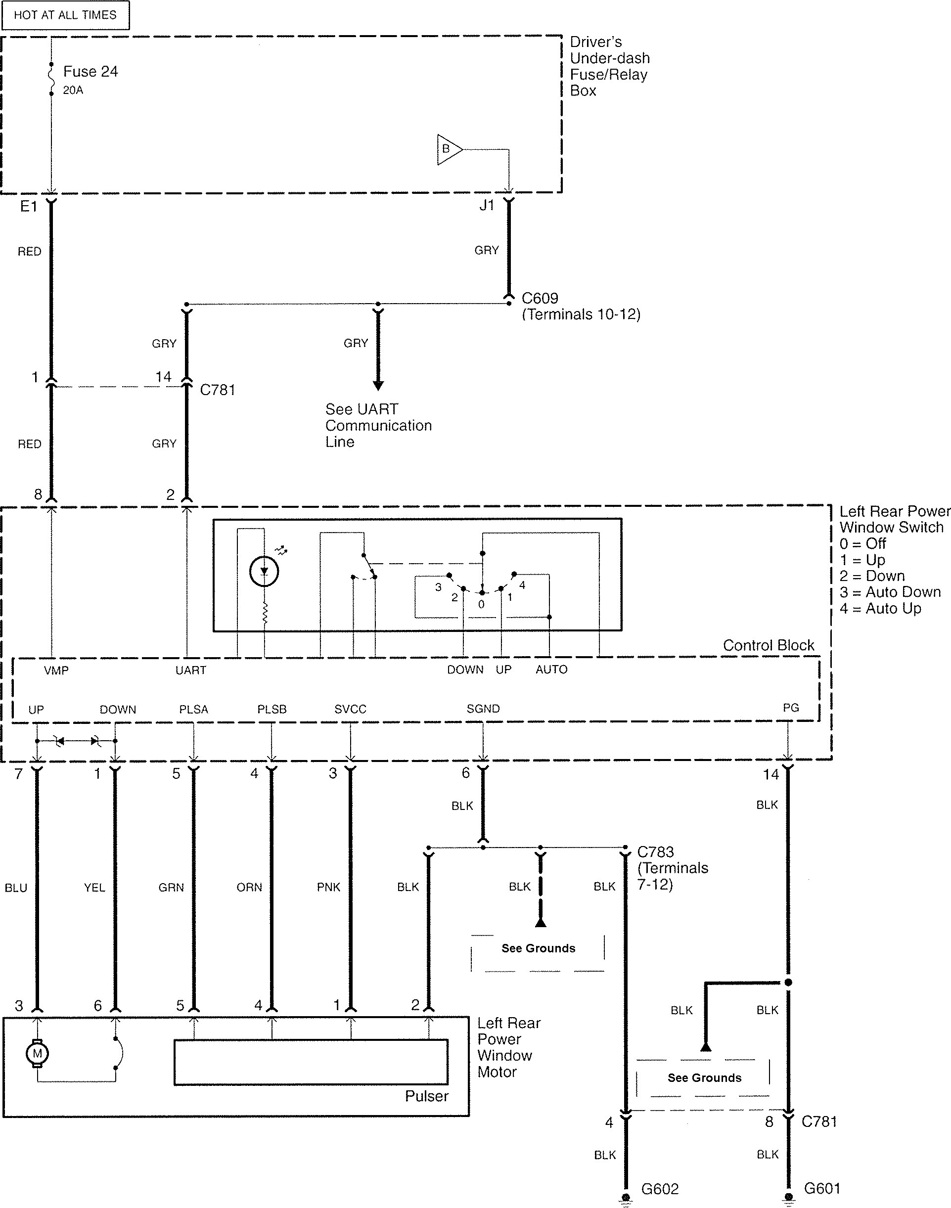
Acura RL (2008 – 2009) – wiring diagrams – power windows
Year of productions: 2008, 2009
Power windows







WARNING: Terminal and harness assignments for individual connectors will vary depending on vehicle equipment level, model, and market.
Year of productions: 2008, 2009







WARNING: Terminal and harness assignments for individual connectors will vary depending on vehicle equipment level, model, and market.
Copyright © 2025 | MH Magazine WordPress Theme by MH Themes