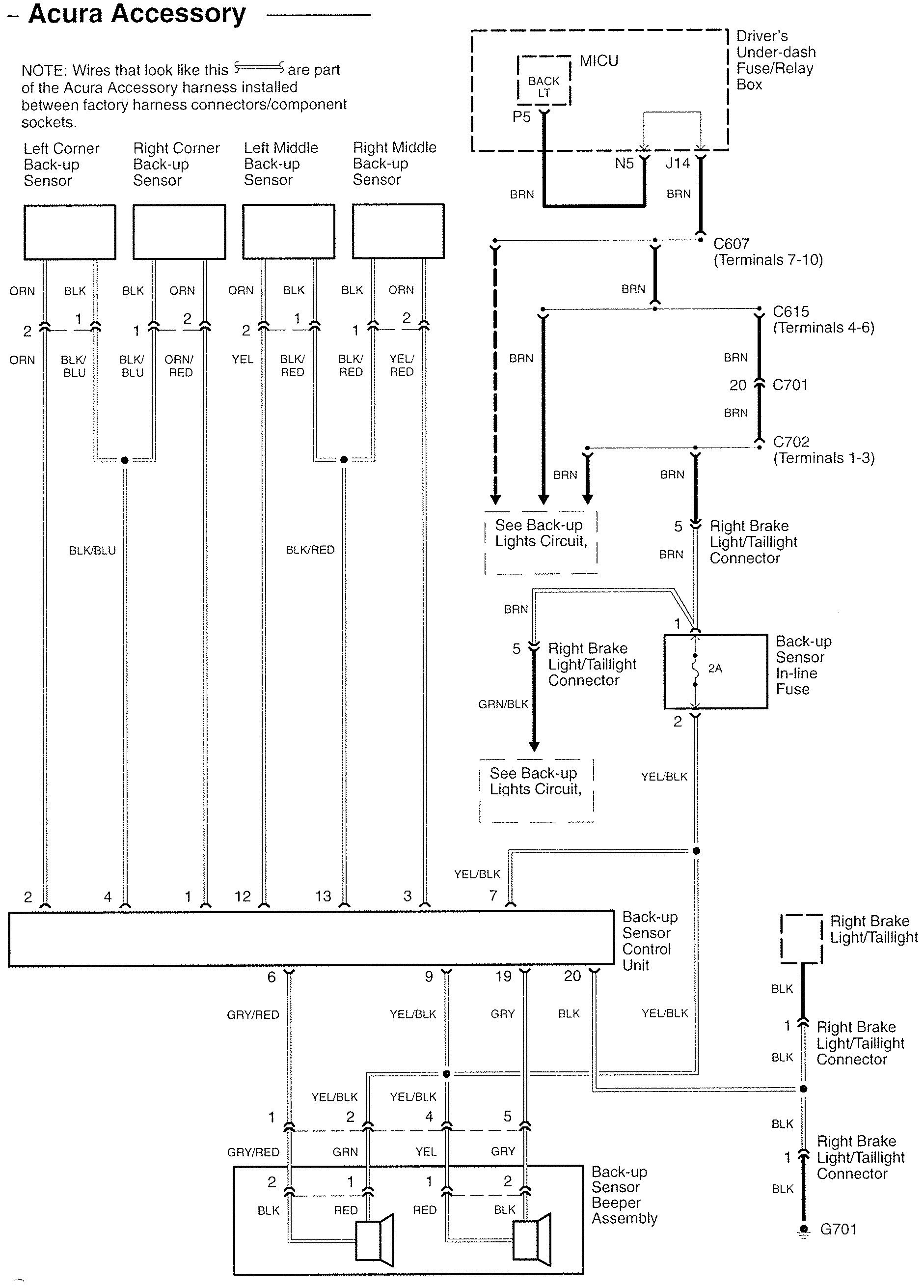
Acura RL (2008) – wiring diagrams – parking aid
Year of productions: 2008
Parking aid

WARNING: Terminal and harness assignments for individual connectors will vary depending on vehicle equipment level, model, and market.
Copyright © 2026 | MH Magazine WordPress Theme by MH Themes