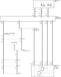
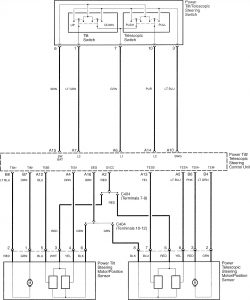
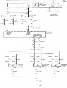
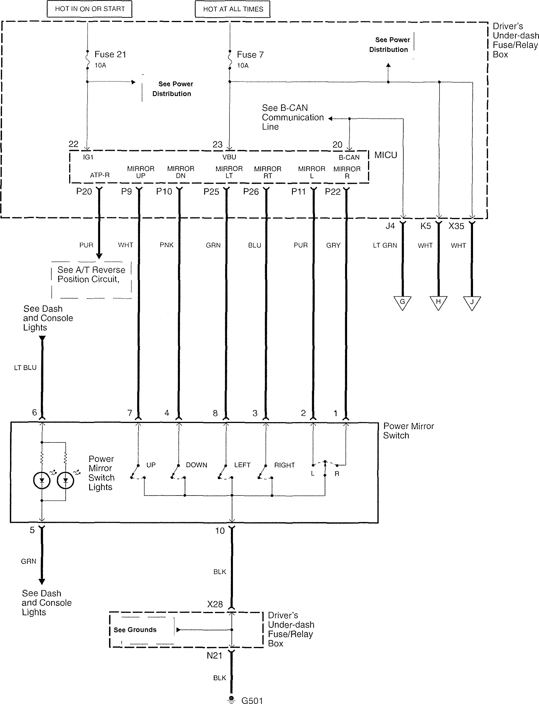
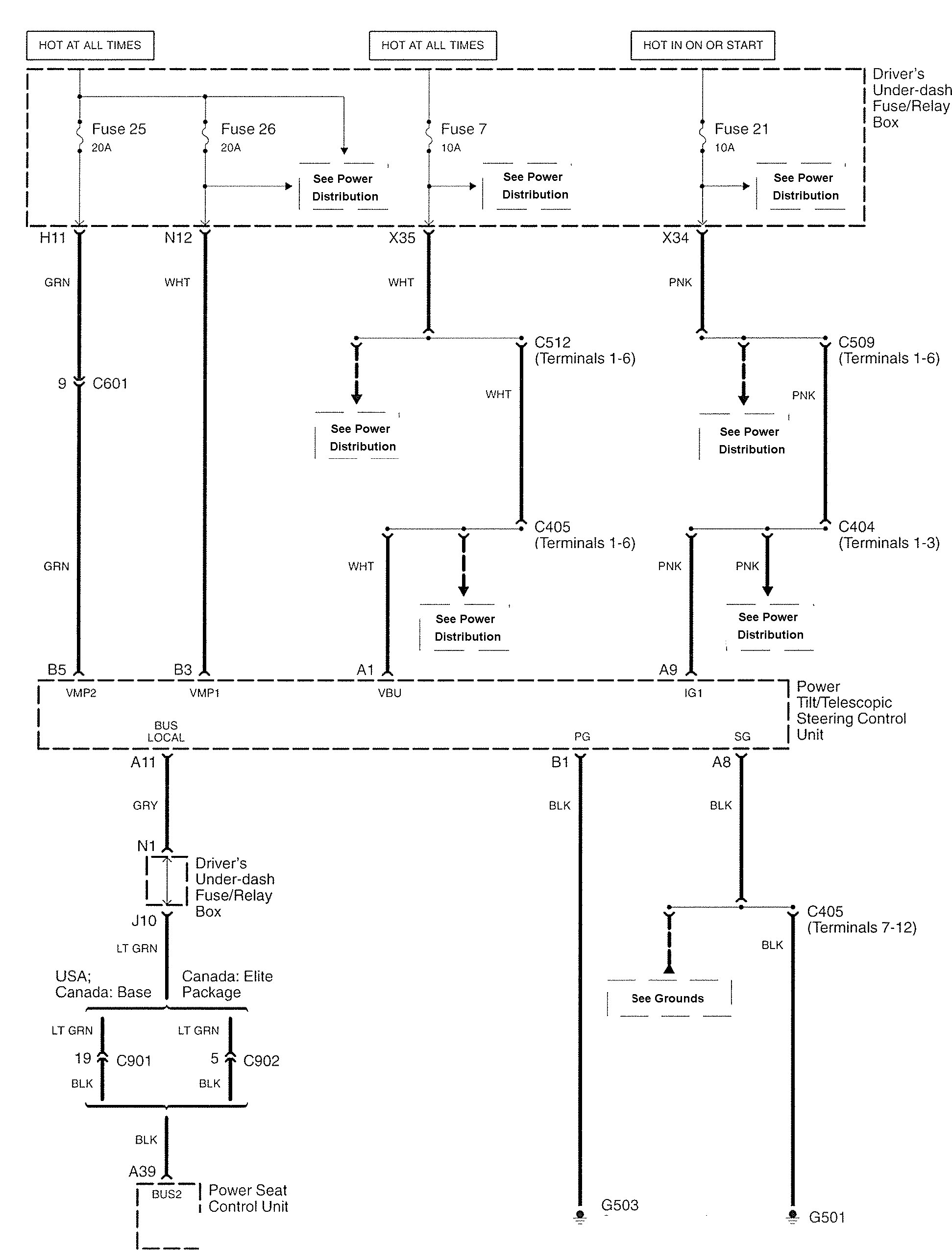
Acura RL (2007) – wiring diagrams – power seats
Year of productions: 2007
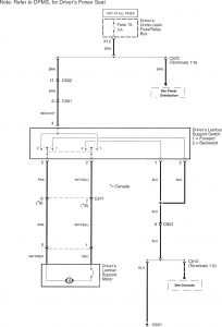
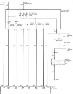
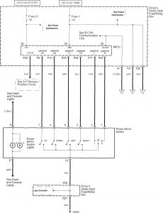
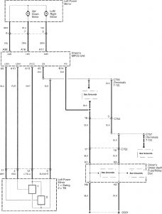
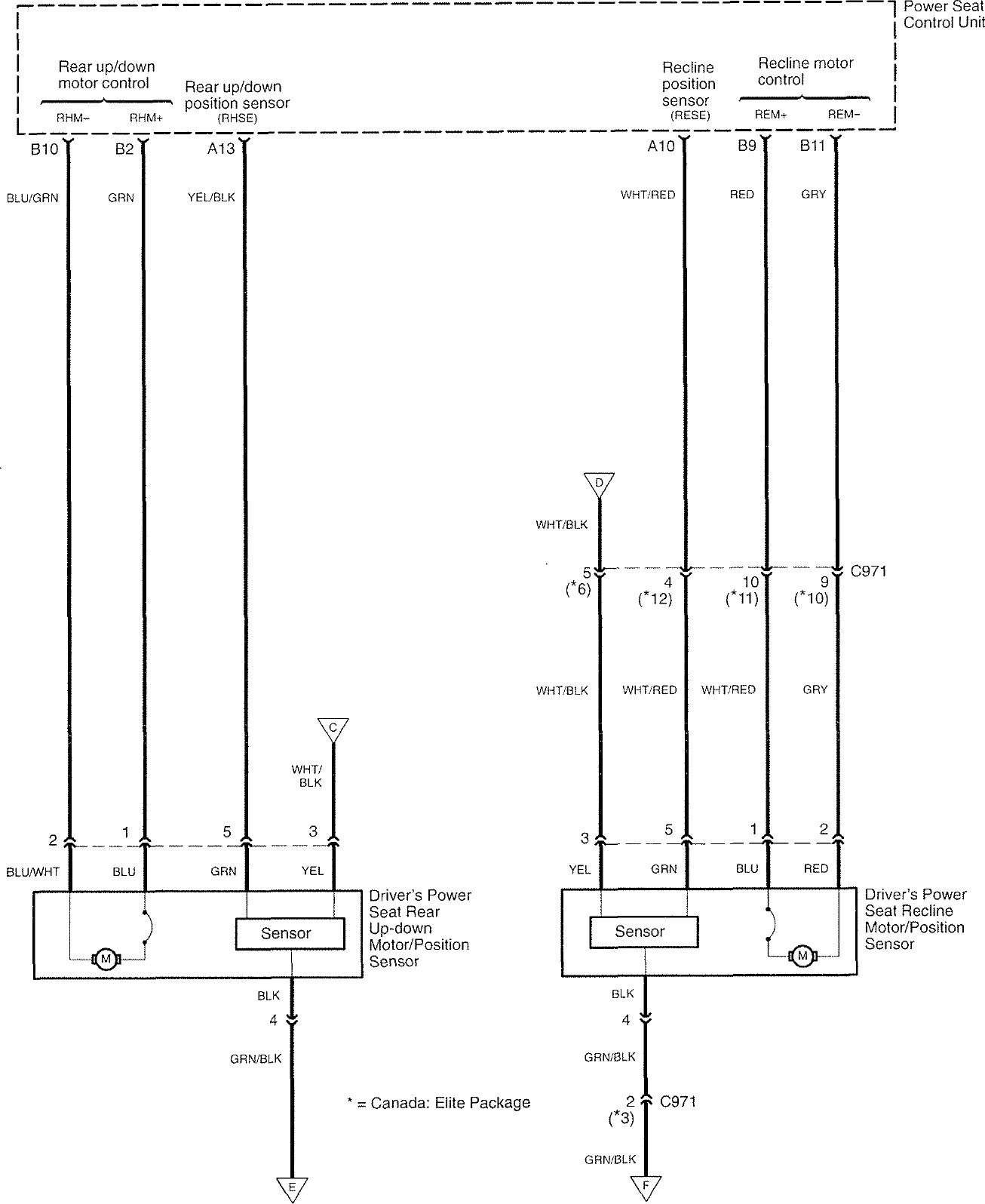
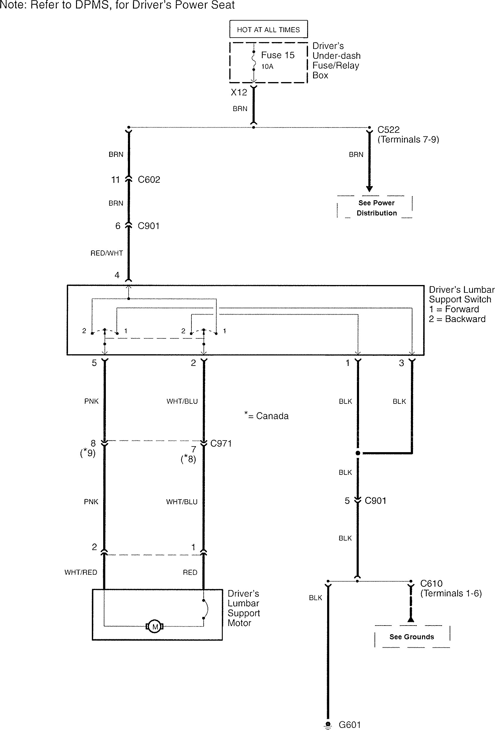
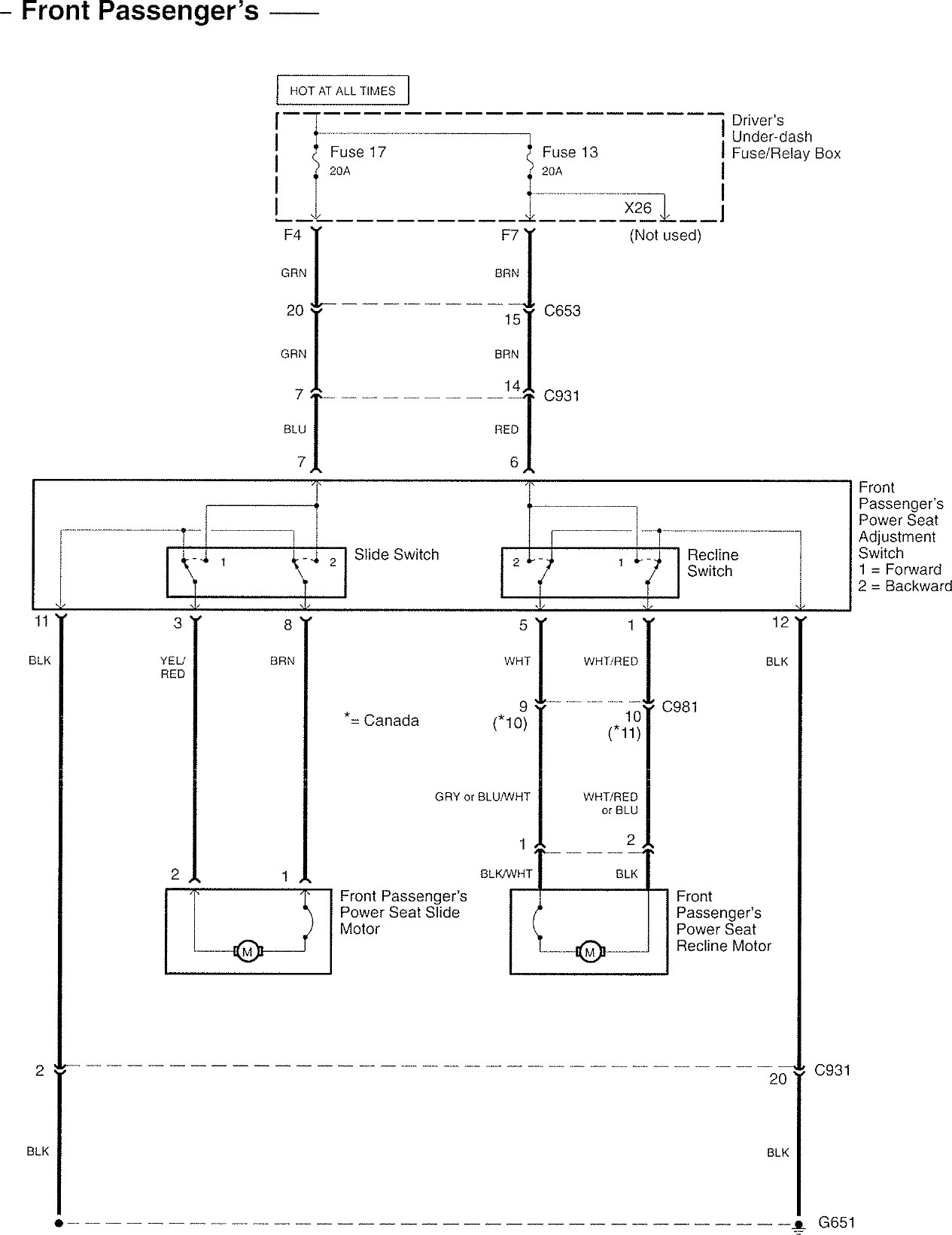
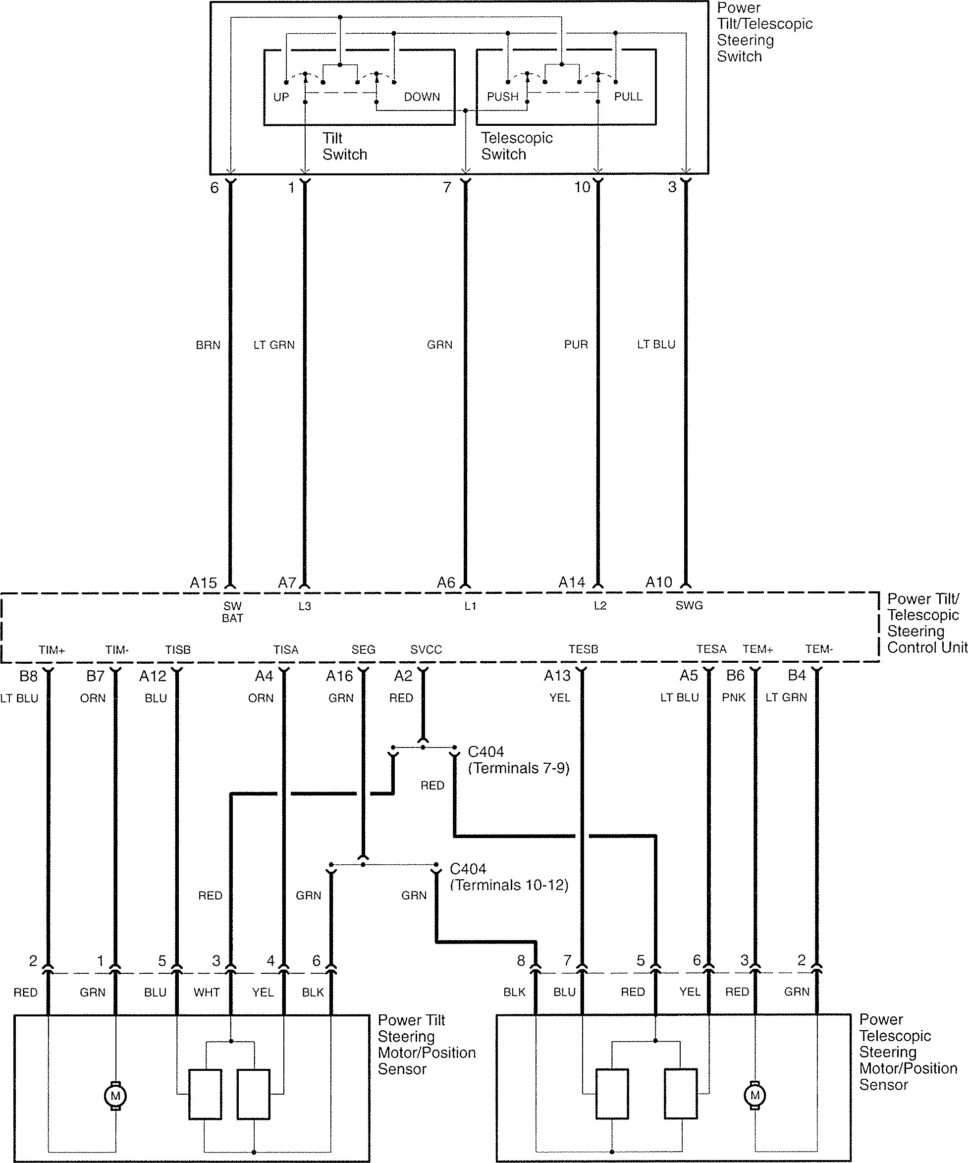
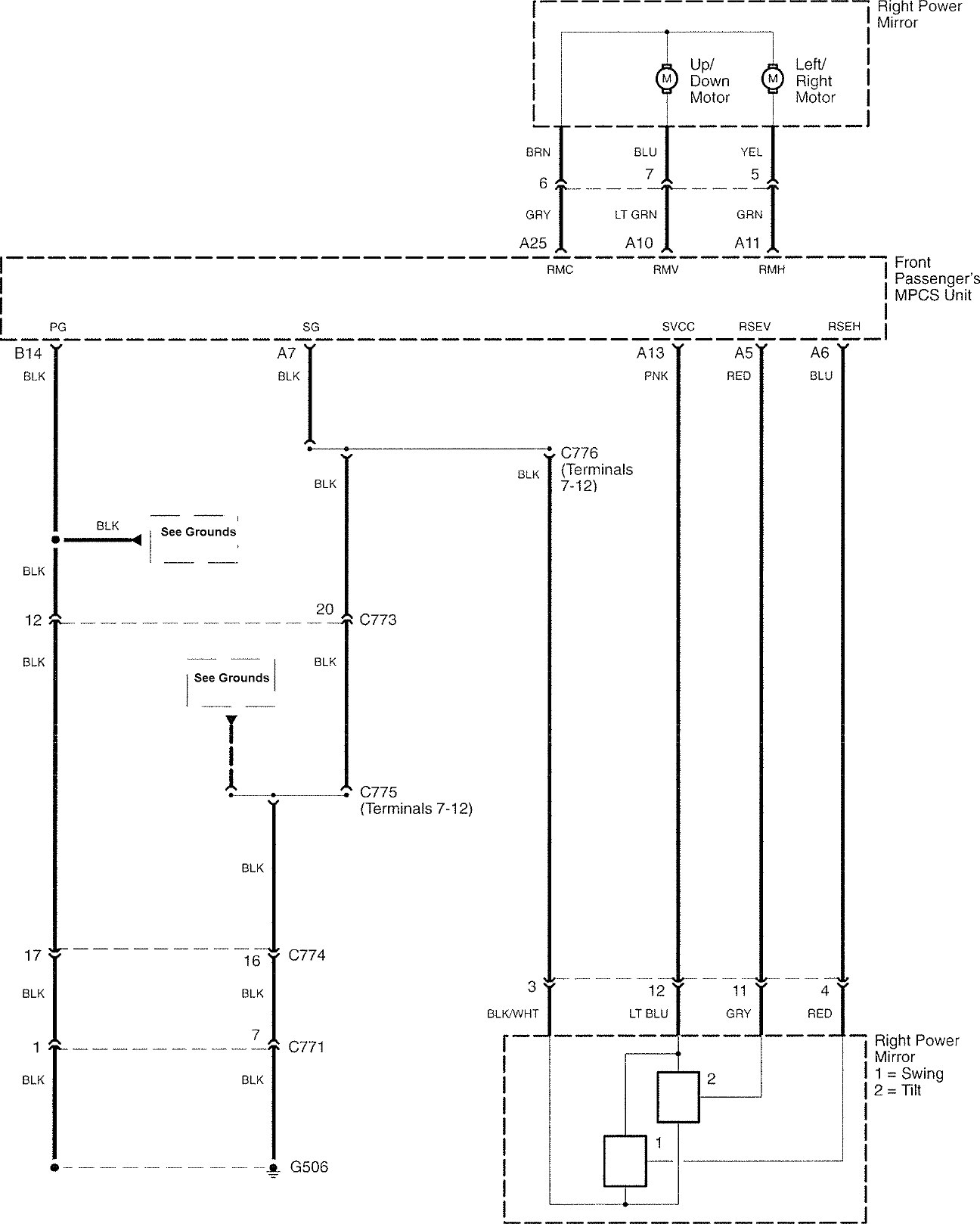
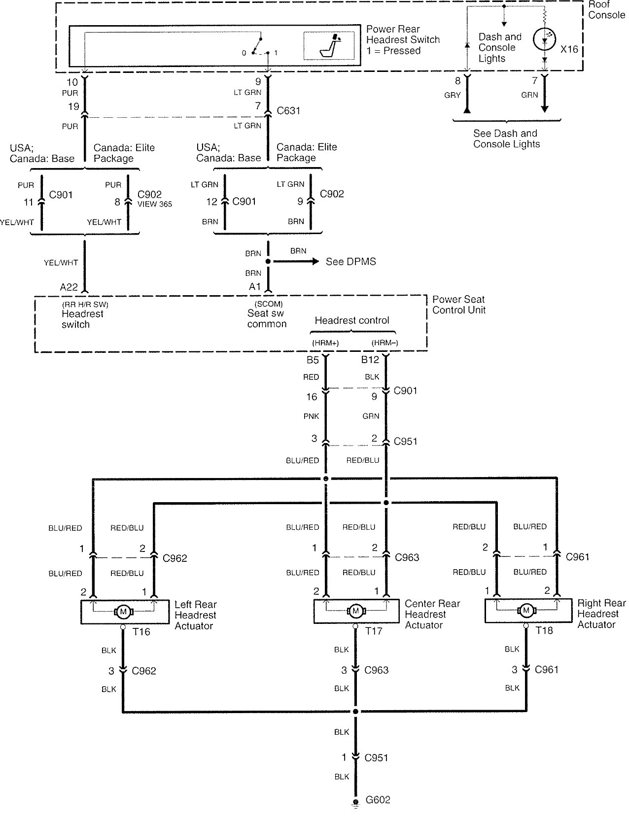
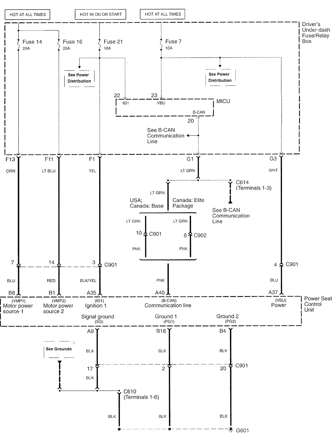
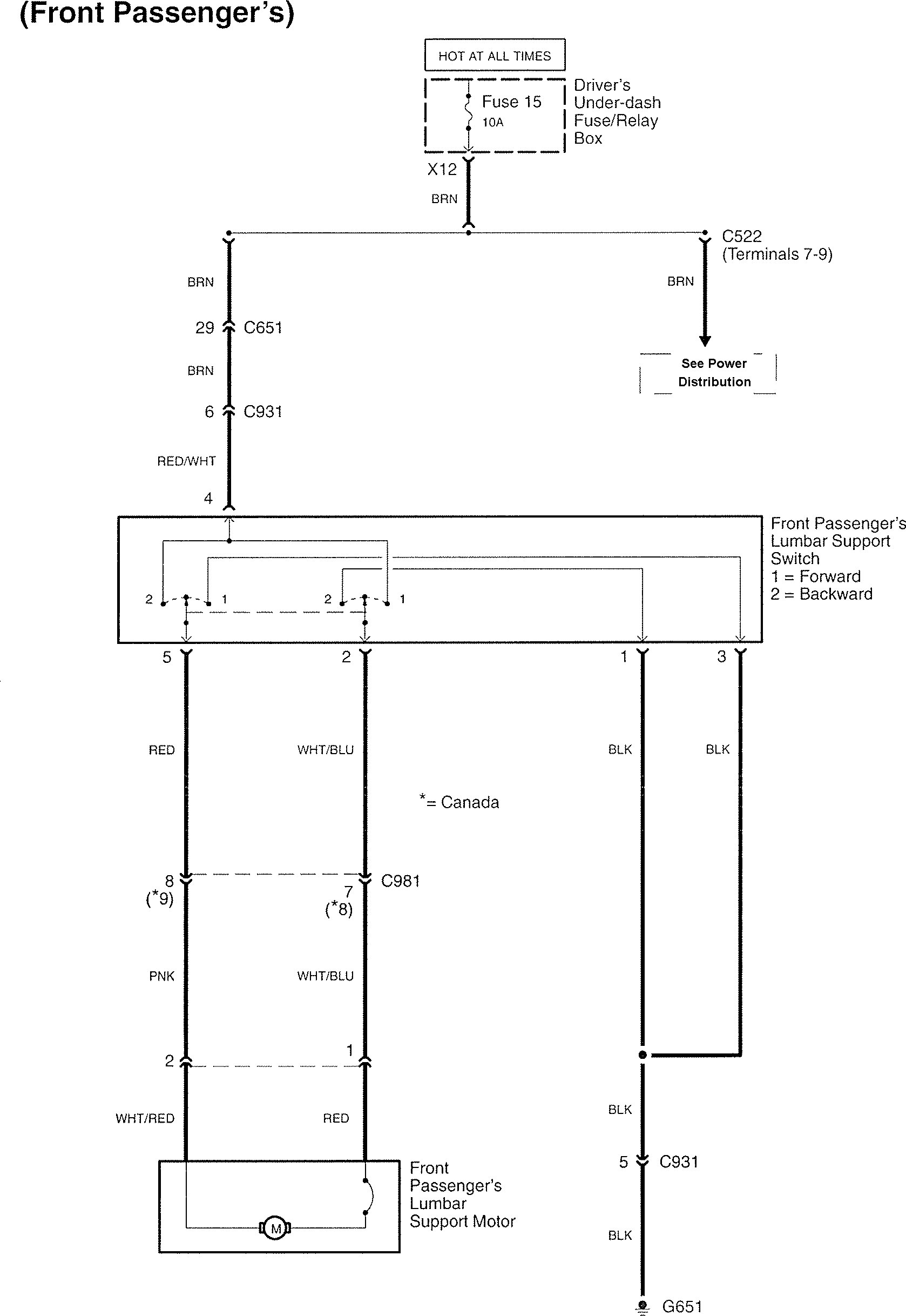
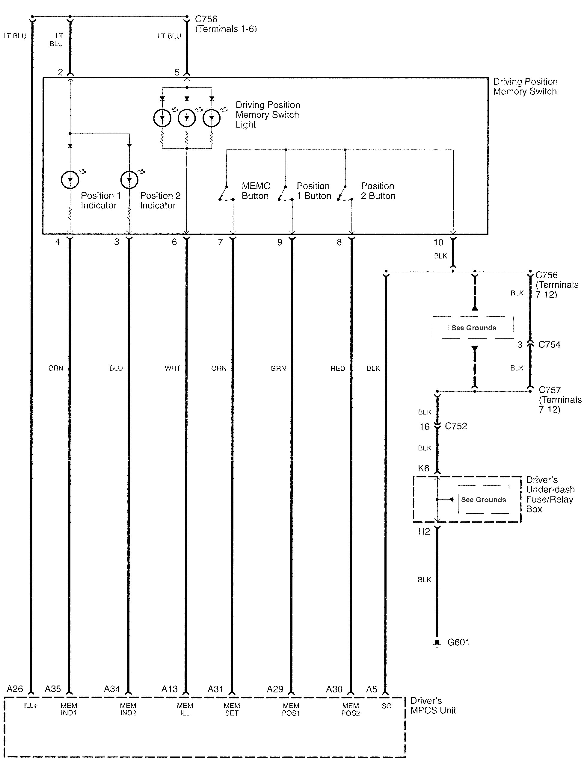
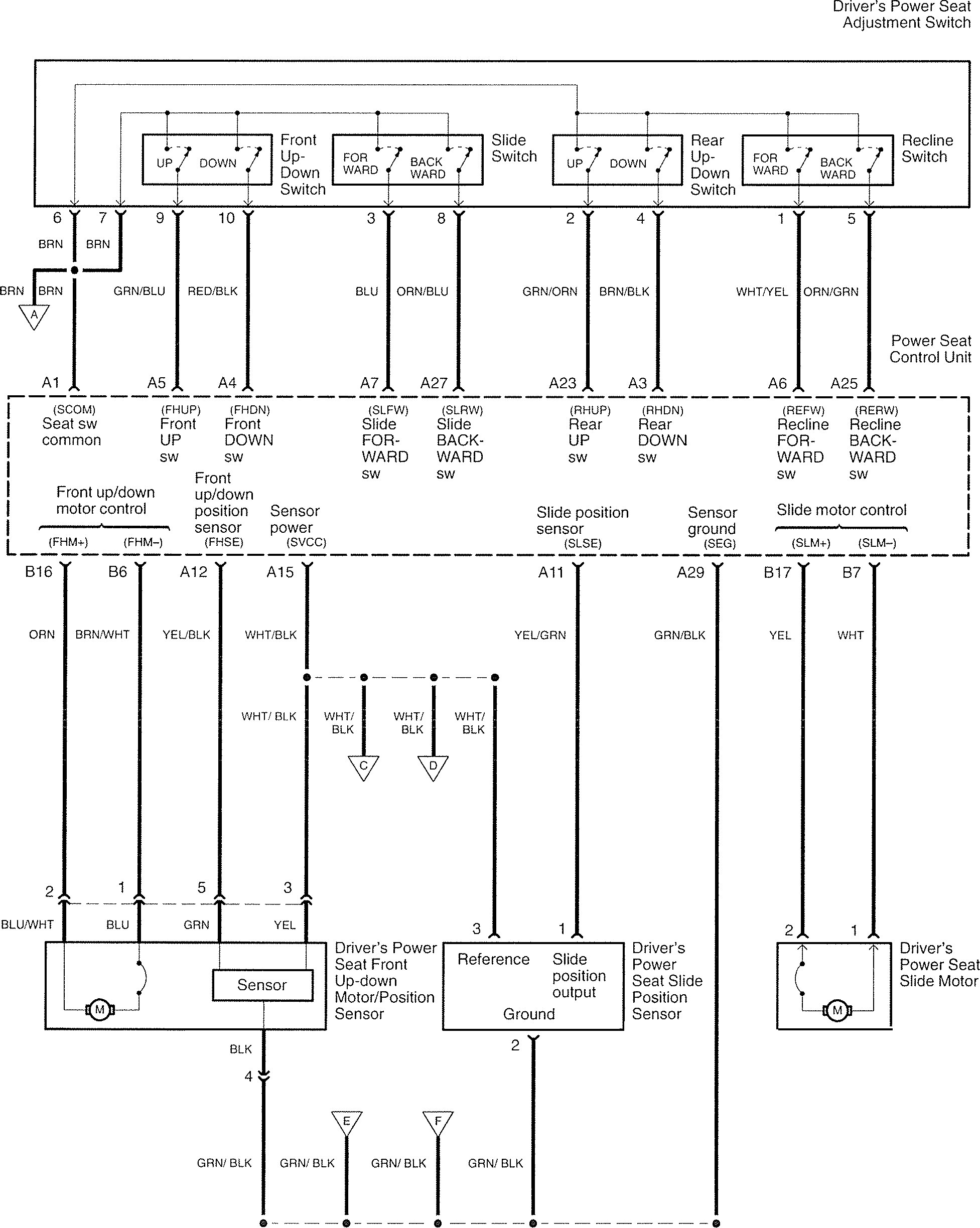
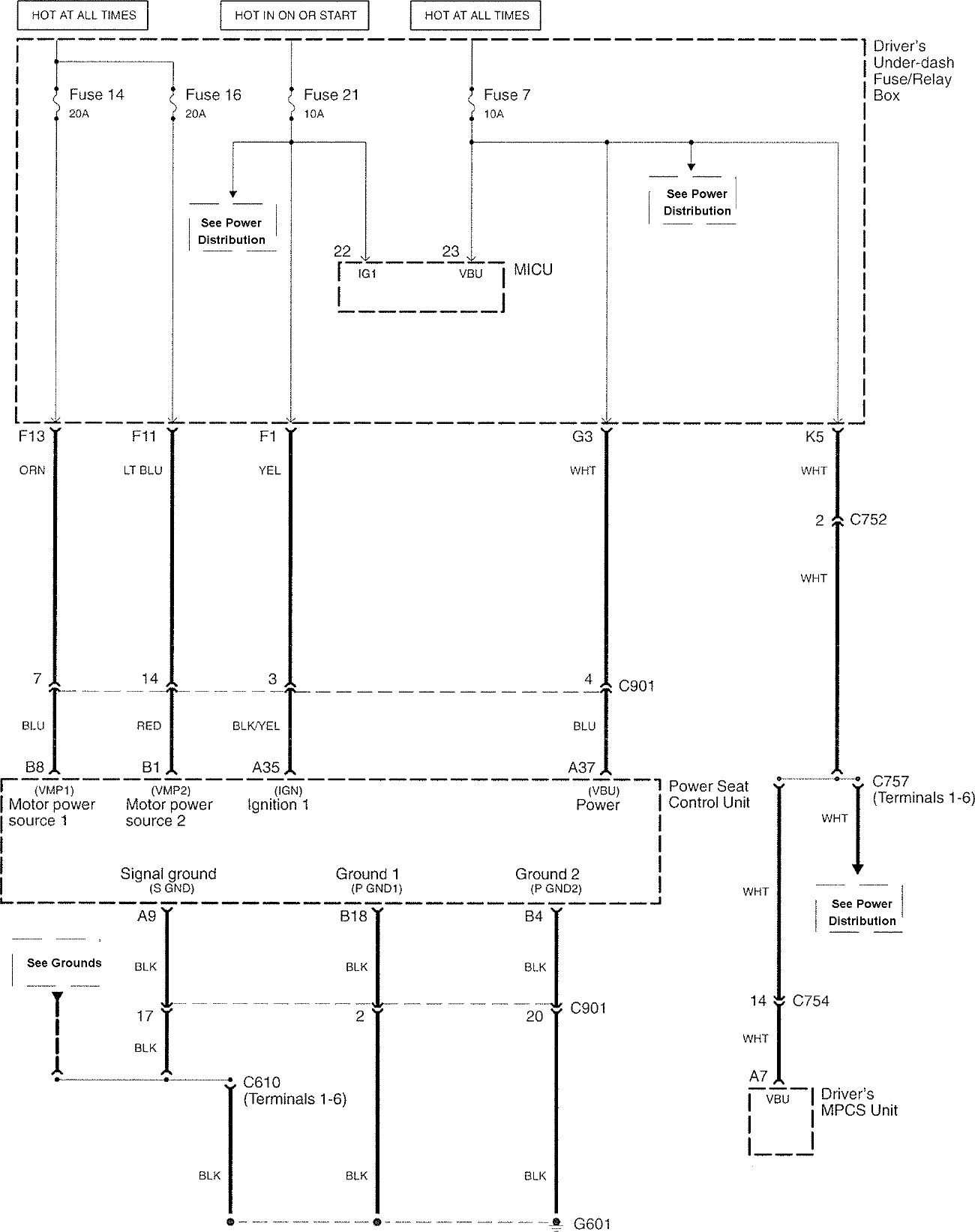
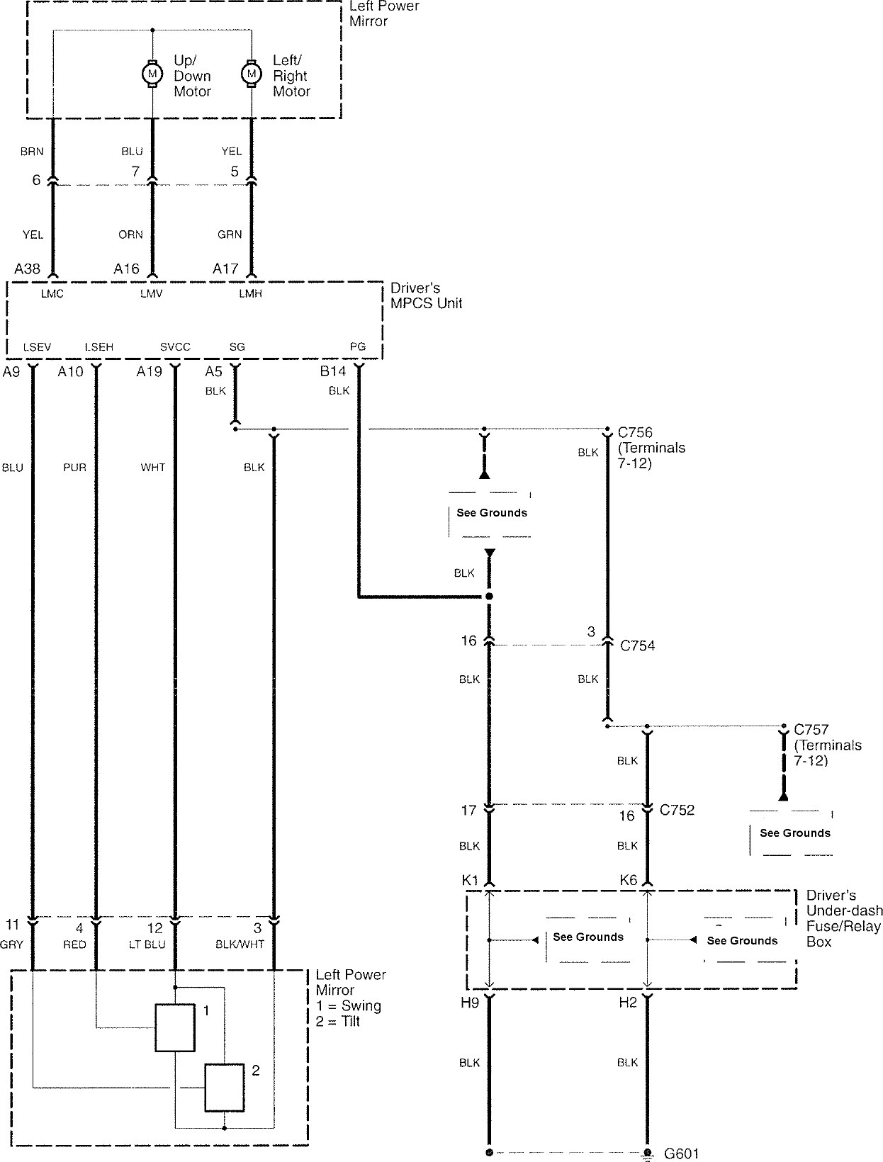
Power seats
Version 1



Version 2











Version 3


WARNING: Terminal and harness assignments for individual connectors will vary depending on vehicle equipment level, model, and market.
