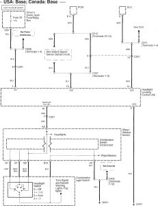
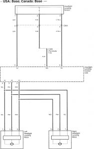
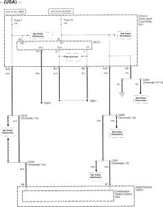
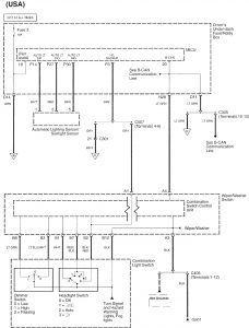
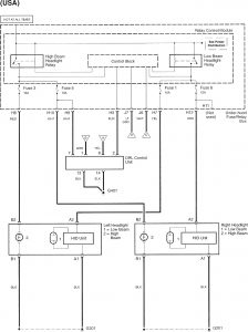
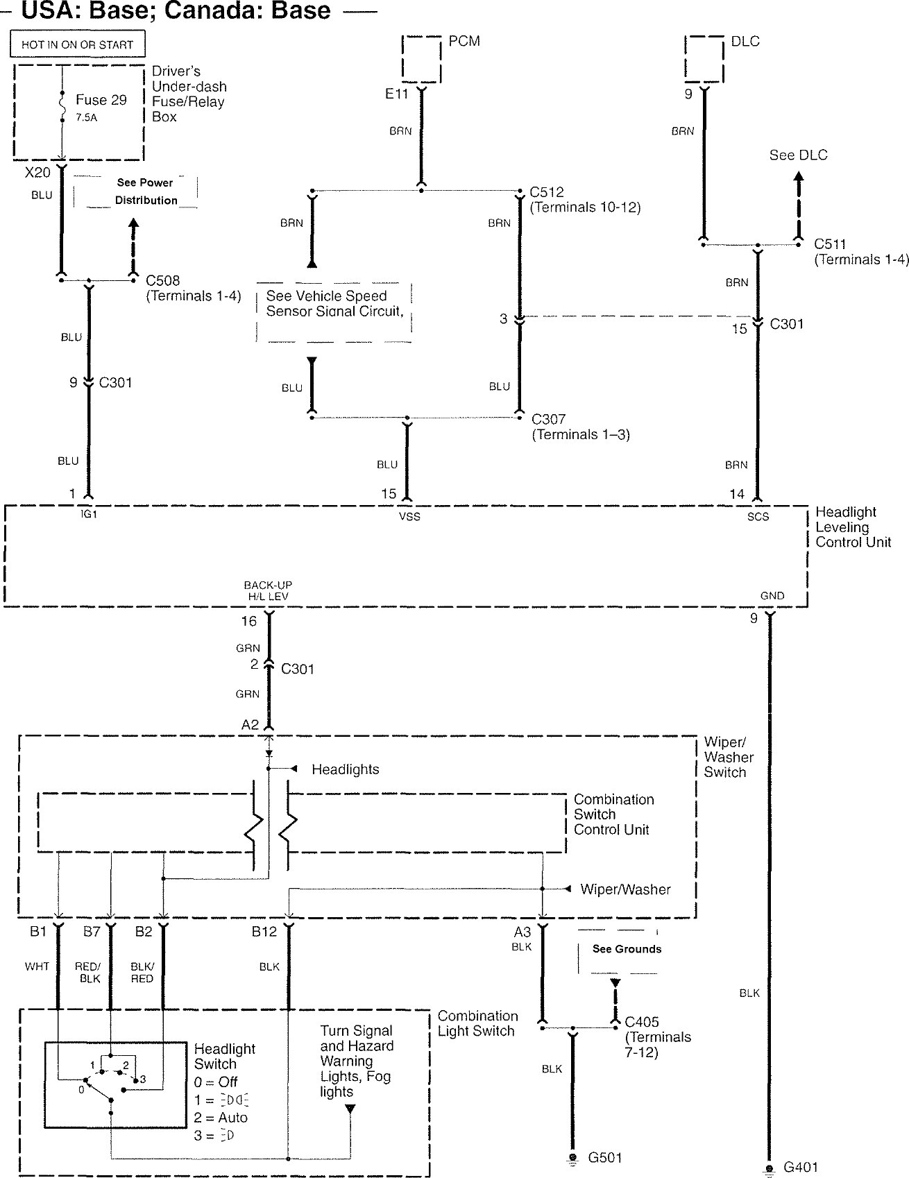
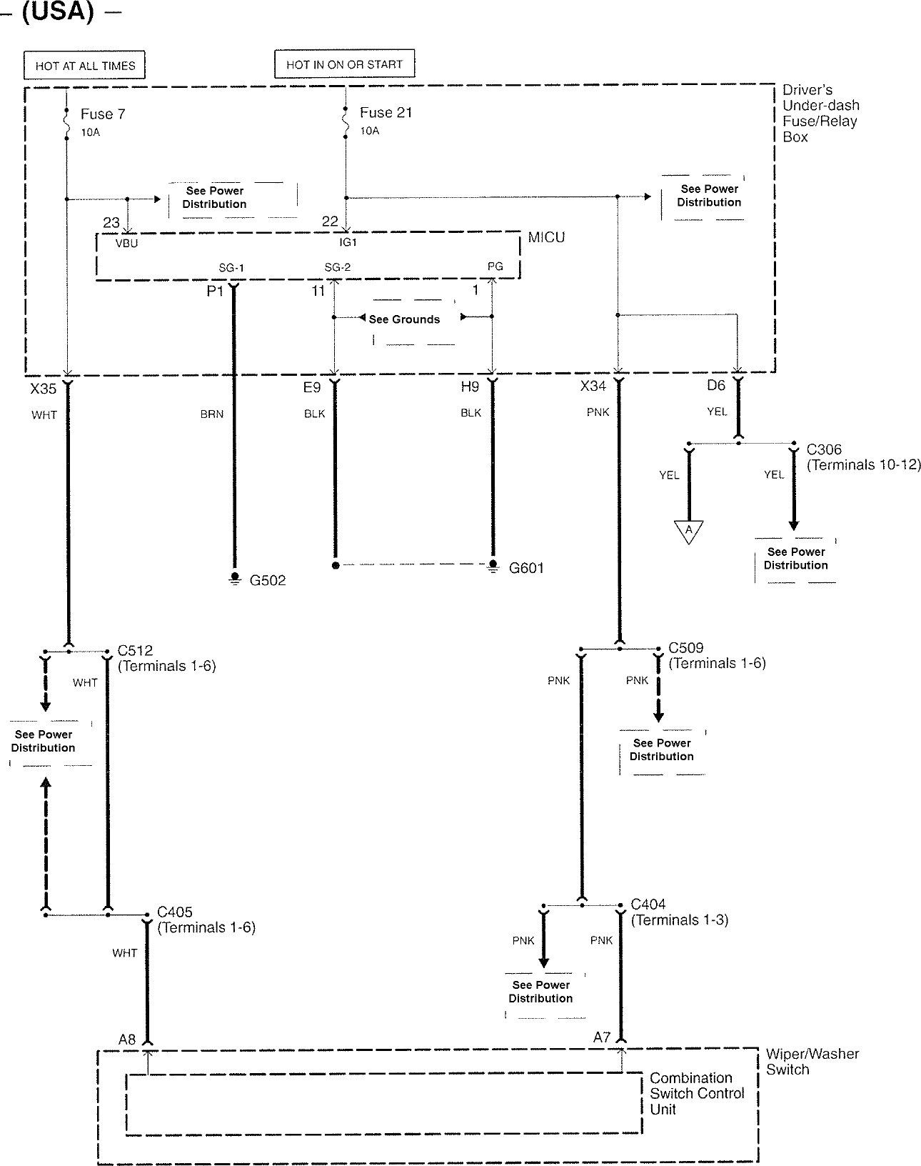
Acura RL (2007 – 2008) – wiring diagrams – headlamps
Year of production: 2007, 2008
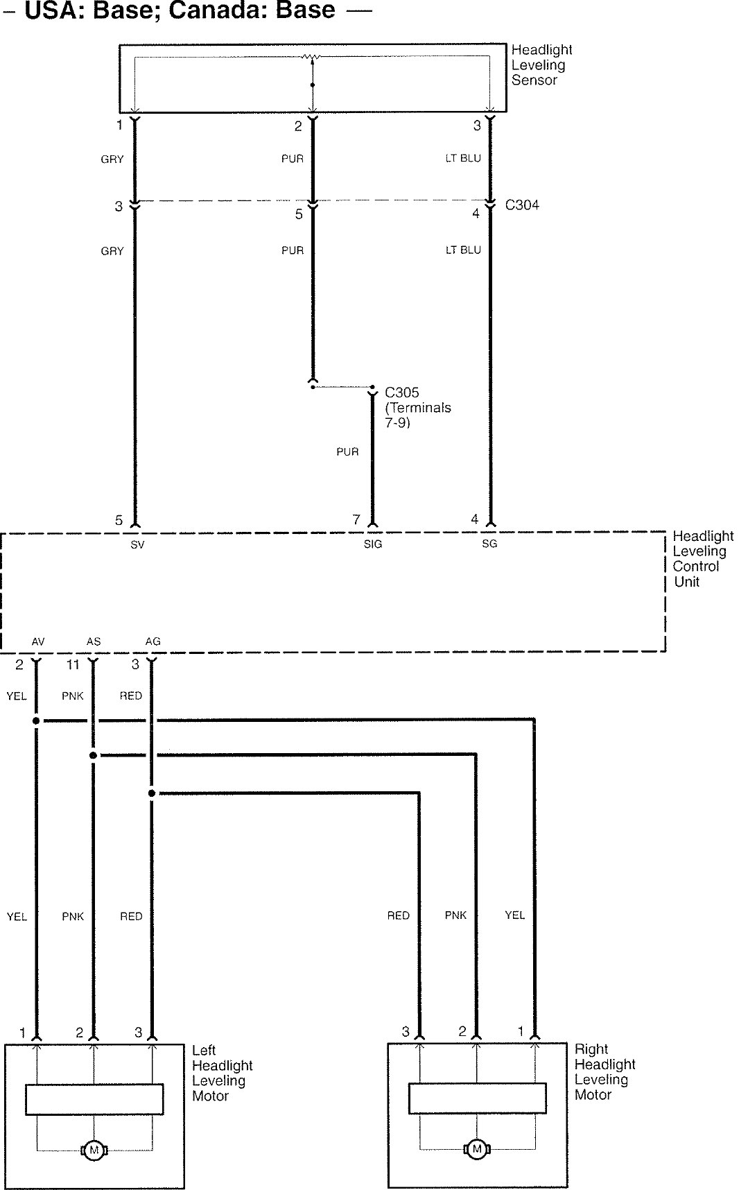
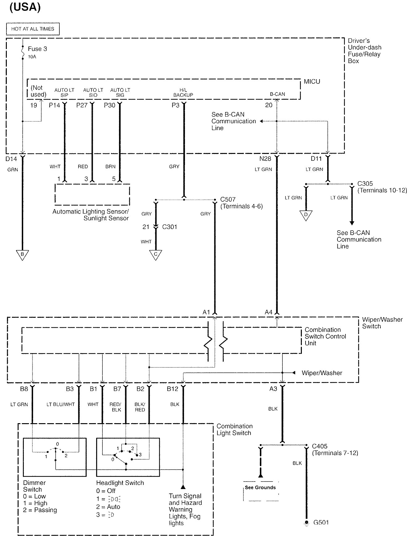
Headlamps
Version 1


Version 3



WARNING: Terminal and harness assignments for individual connectors will vary depending on vehicle equipment level, model, and market.
Year of production: 2007, 2008





WARNING: Terminal and harness assignments for individual connectors will vary depending on vehicle equipment level, model, and market.
Copyright © 2025 | MH Magazine WordPress Theme by MH Themes