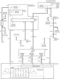
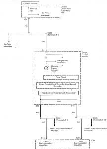
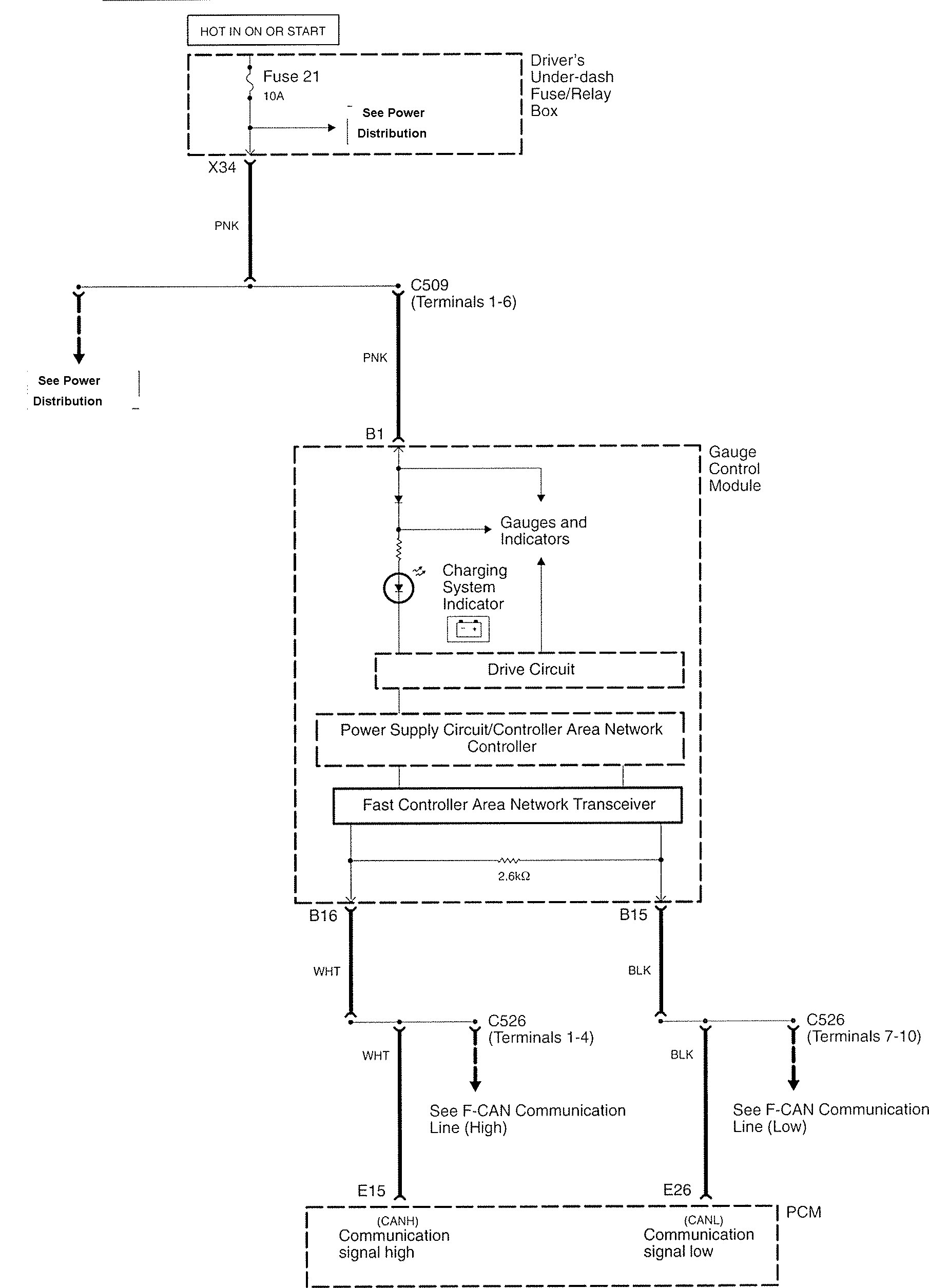
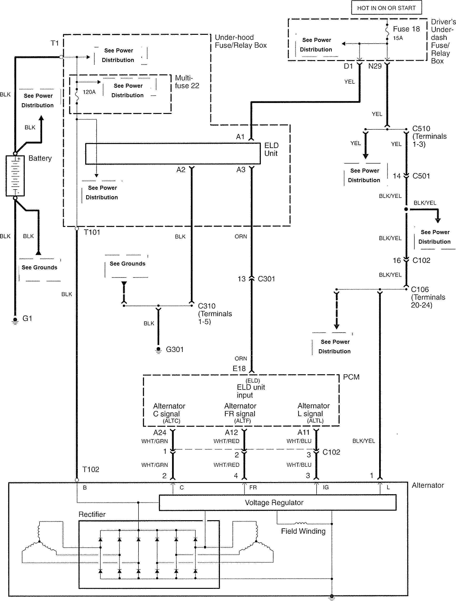
Acura RL (2007 – 2010) – wiring diagrams – charging system
Year of productions: 2007, 2008, 2009, 2010
Charging system


WARNING: Terminal and harness assignments for individual connectors will vary depending on vehicle equipment level, model, and market.
