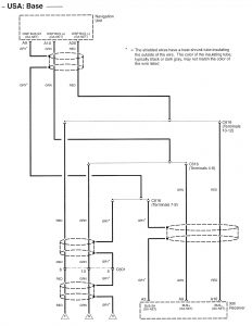
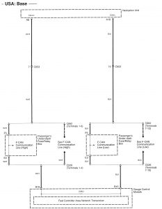
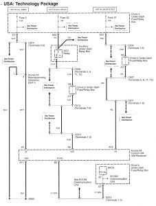
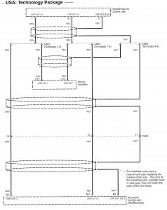
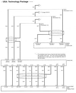
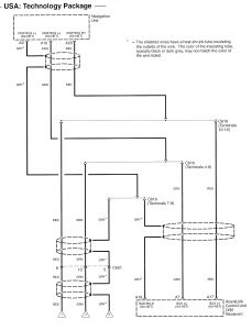
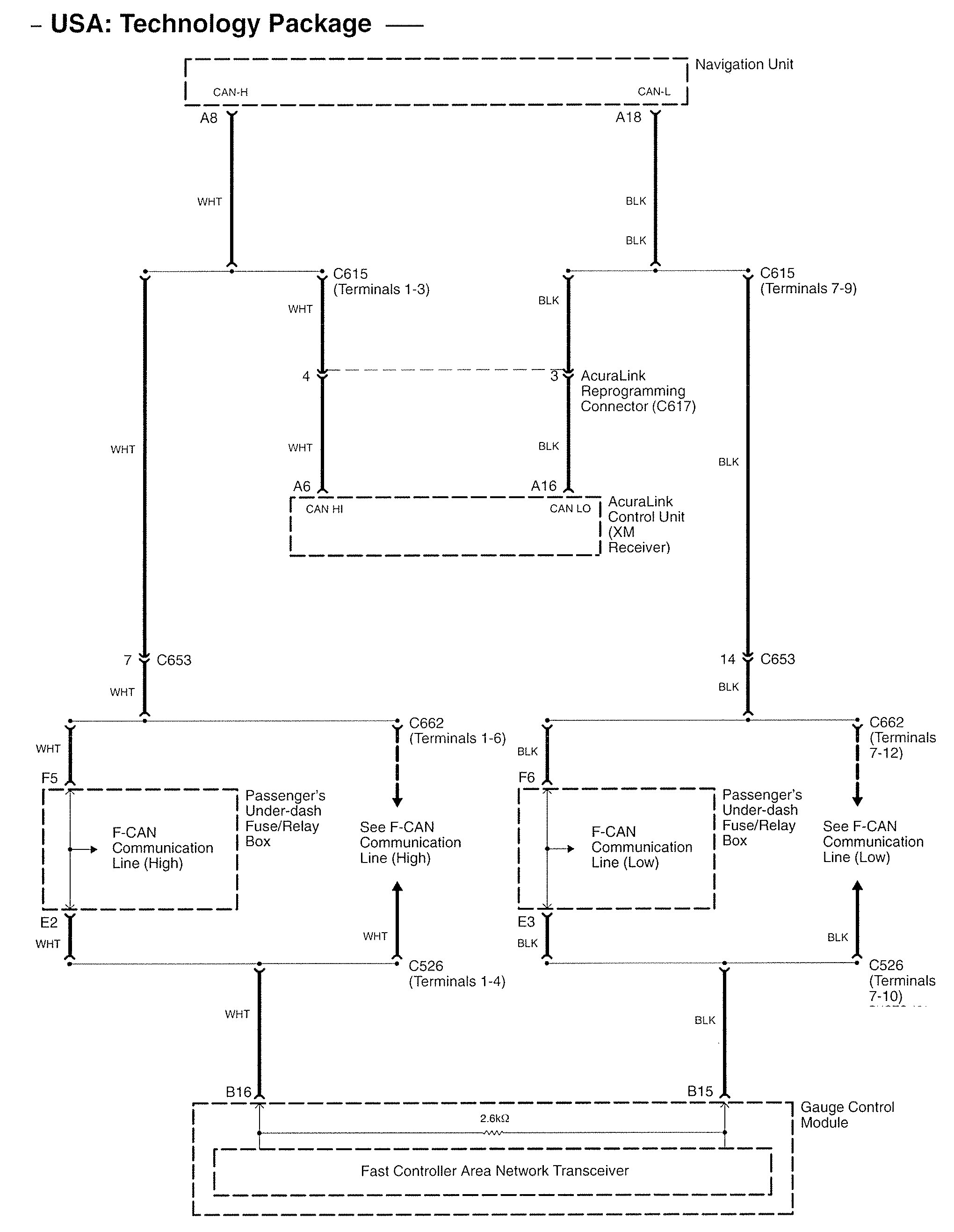
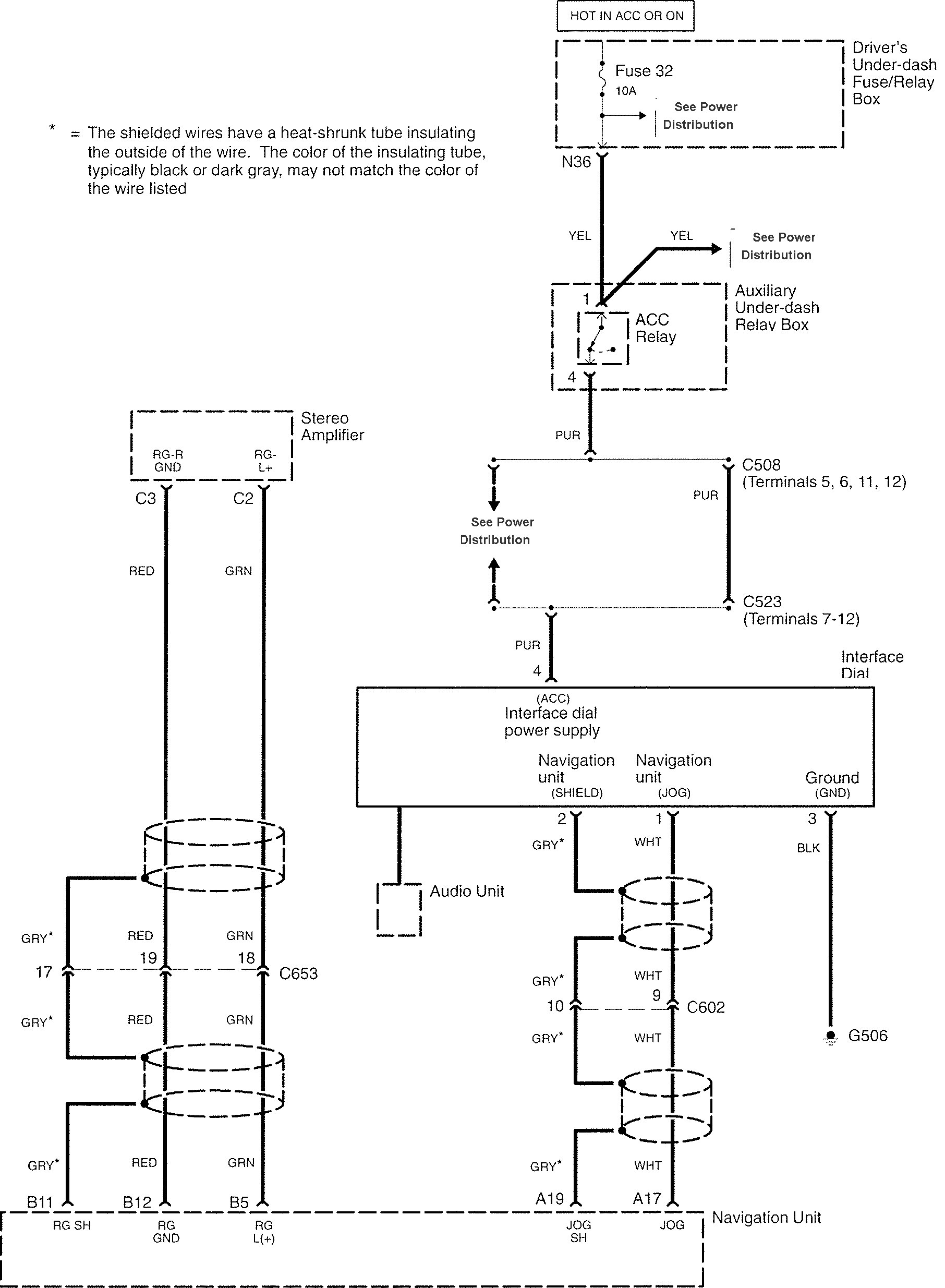
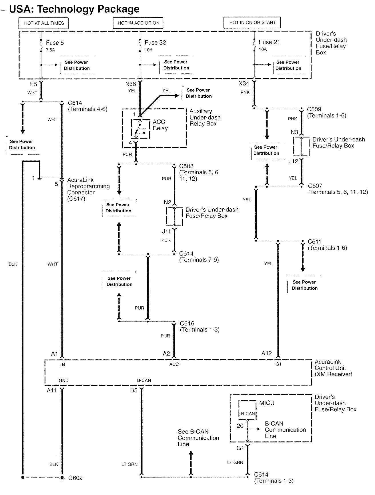
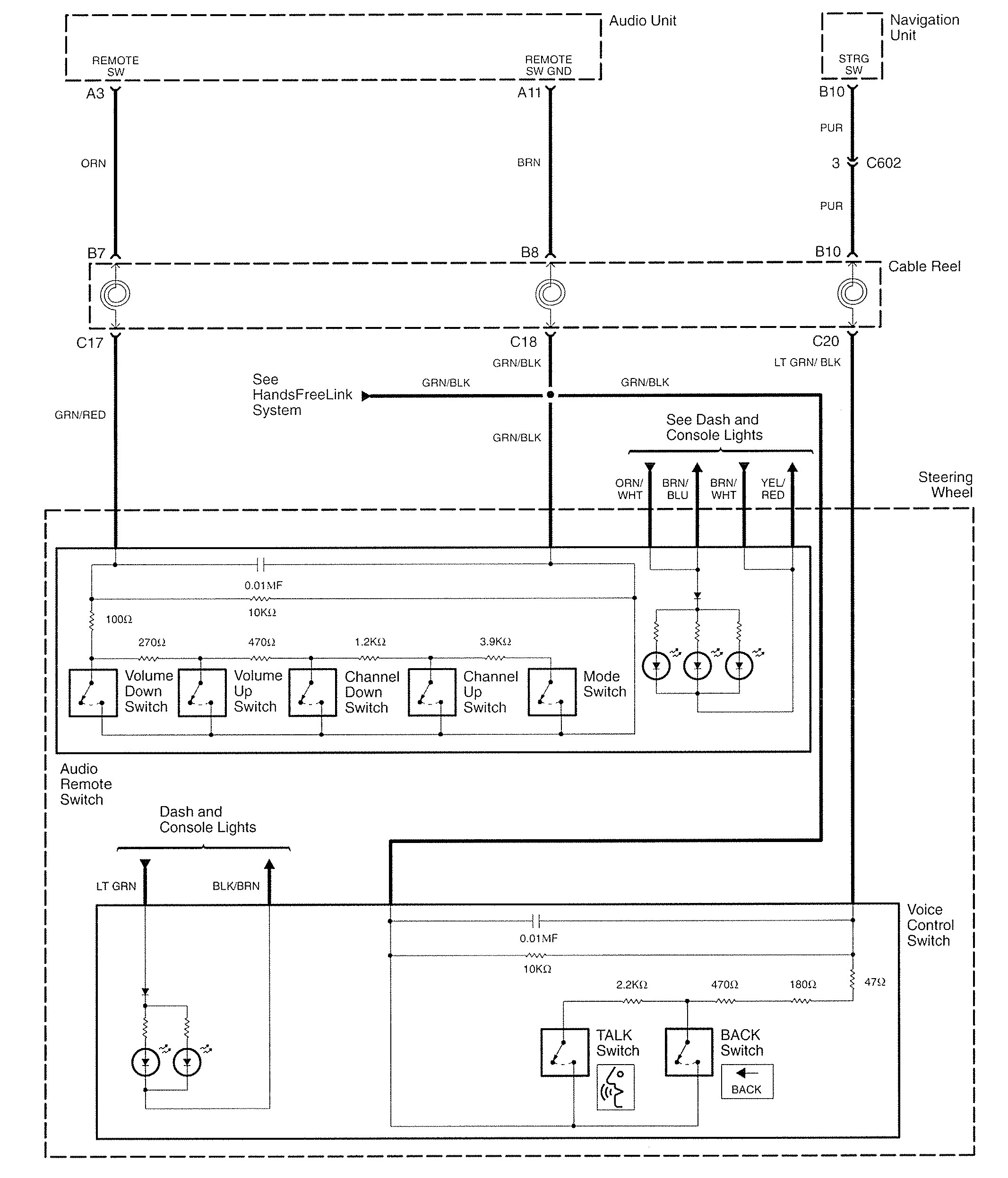
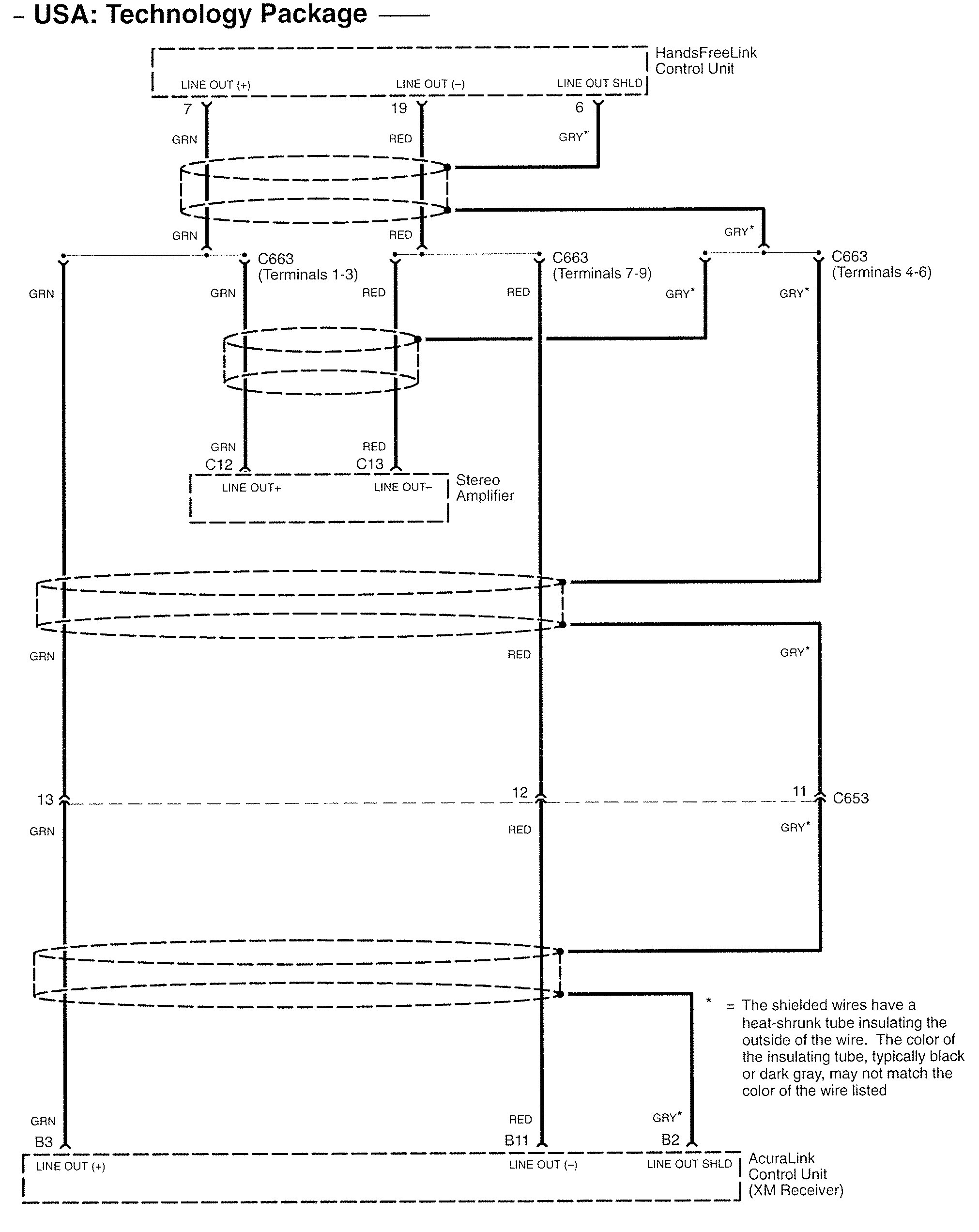
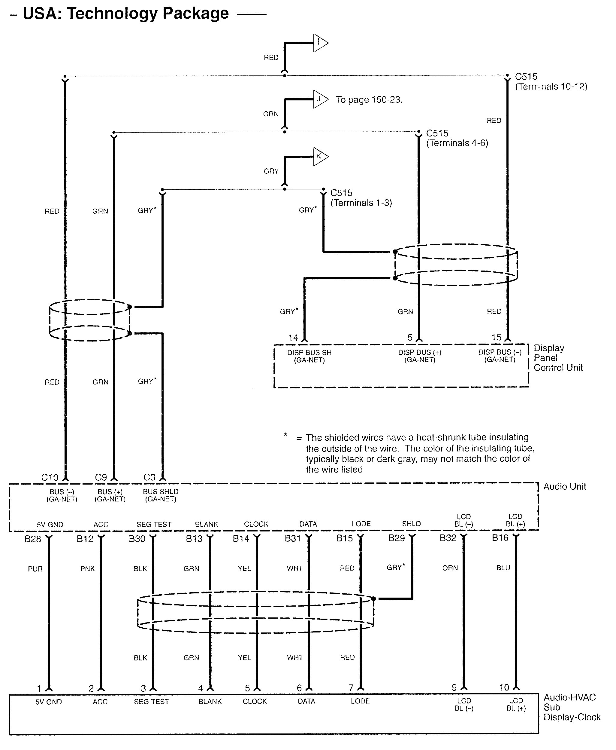
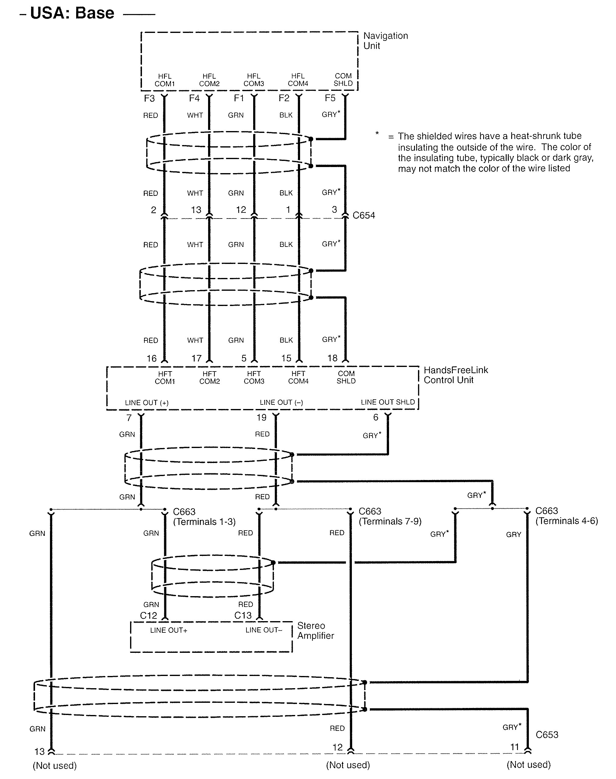
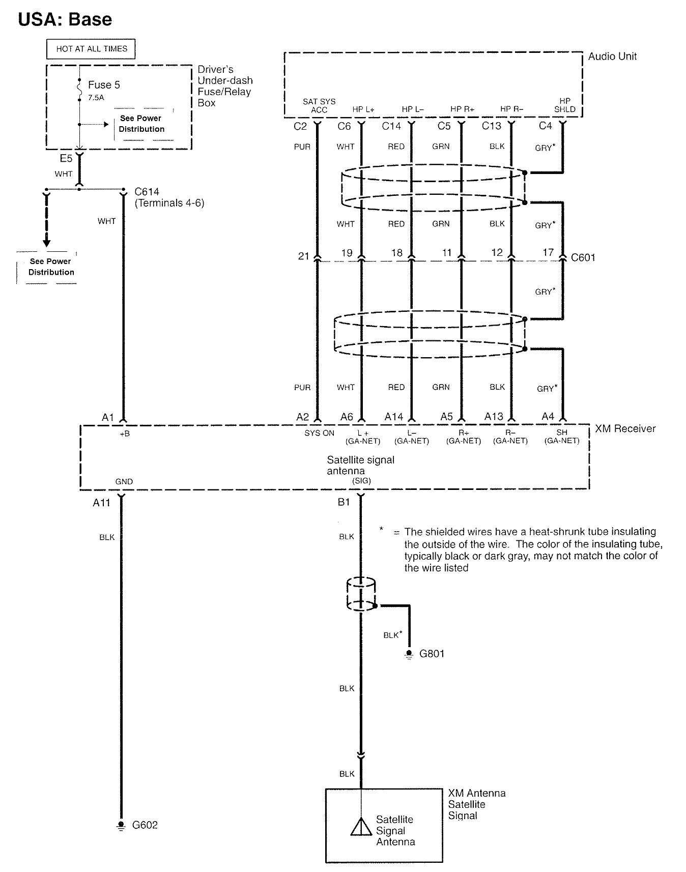
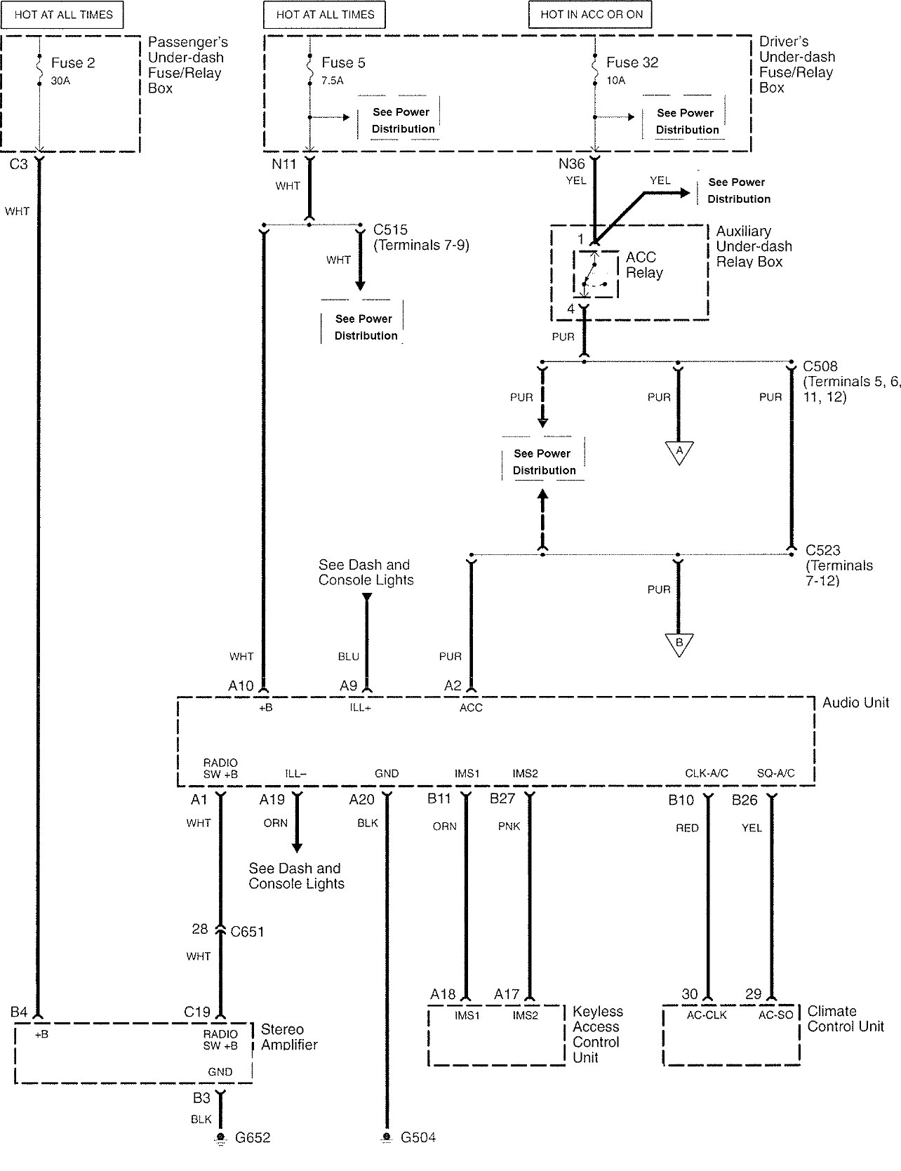
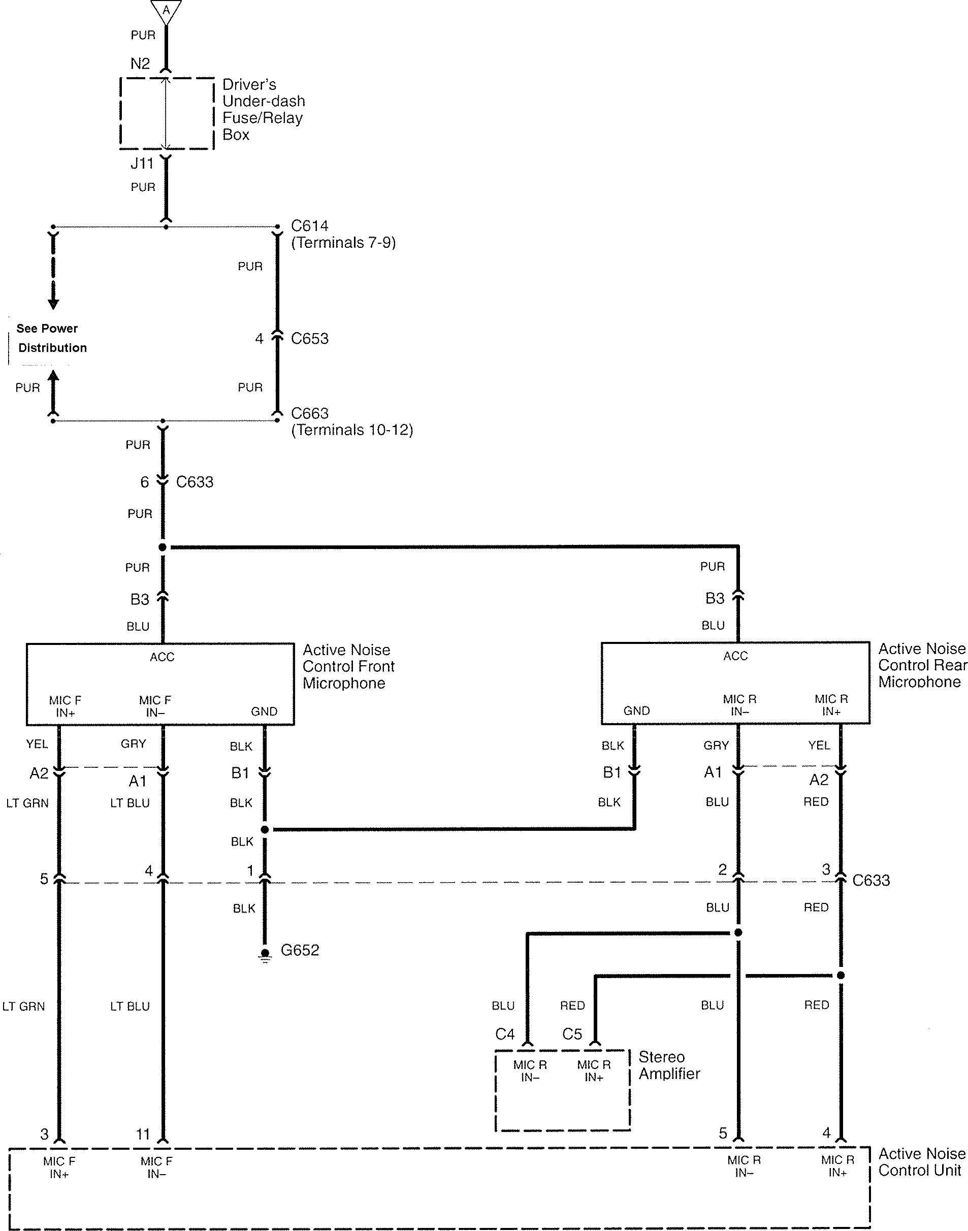
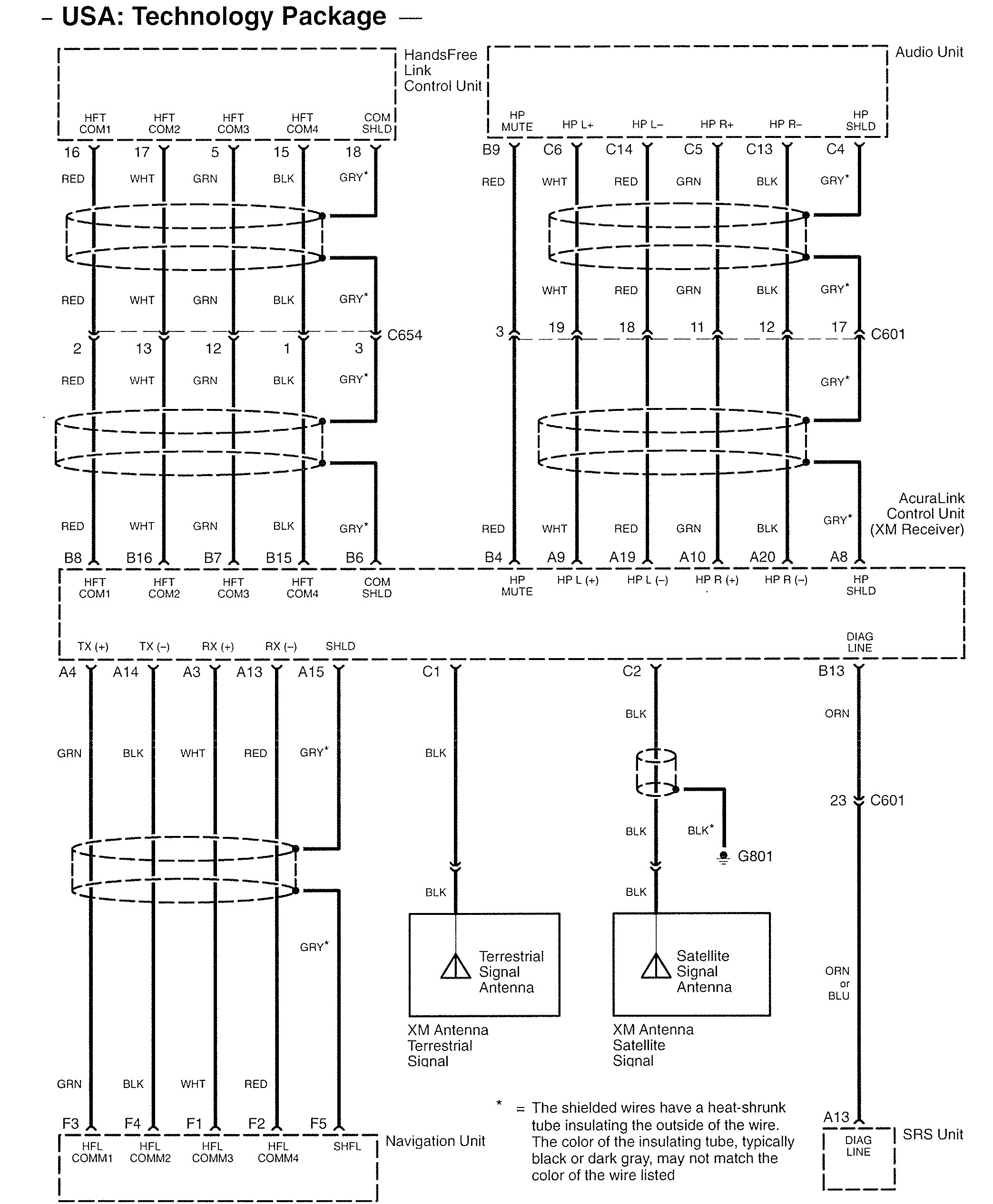
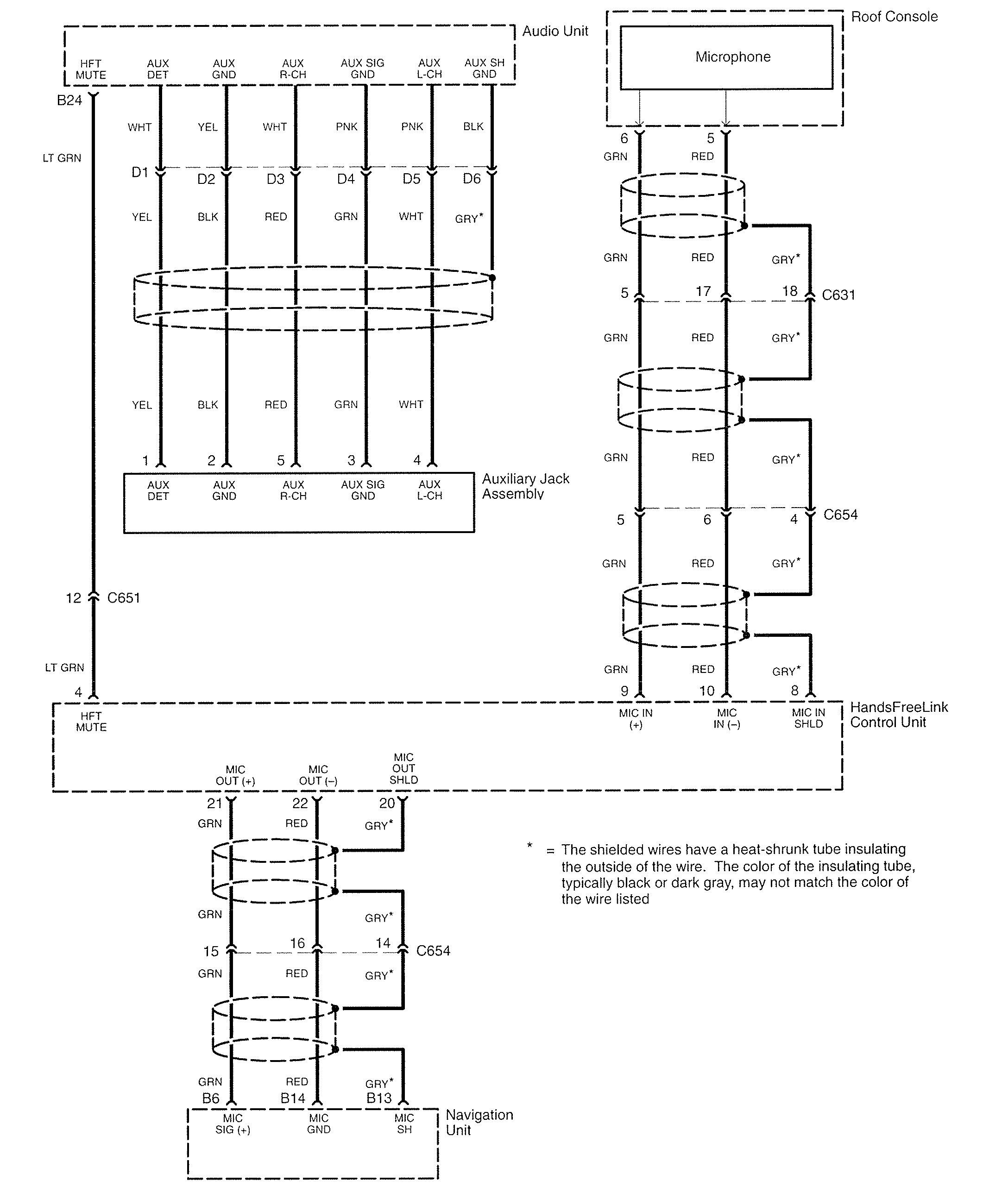
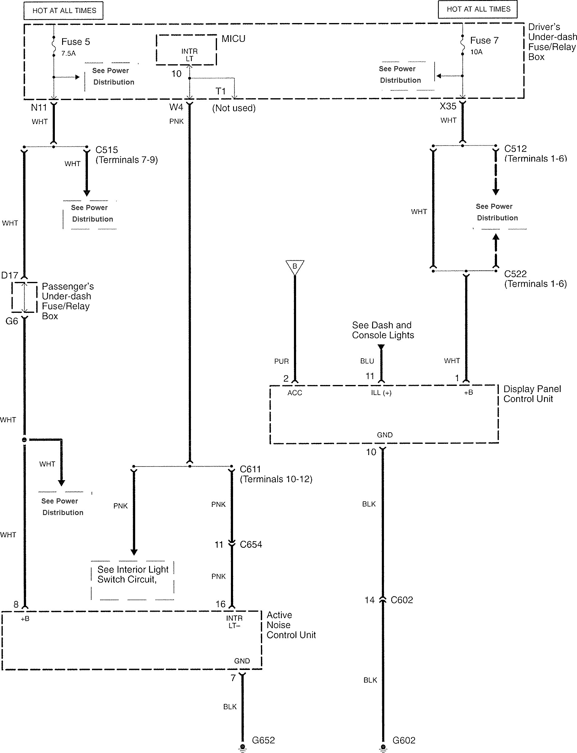
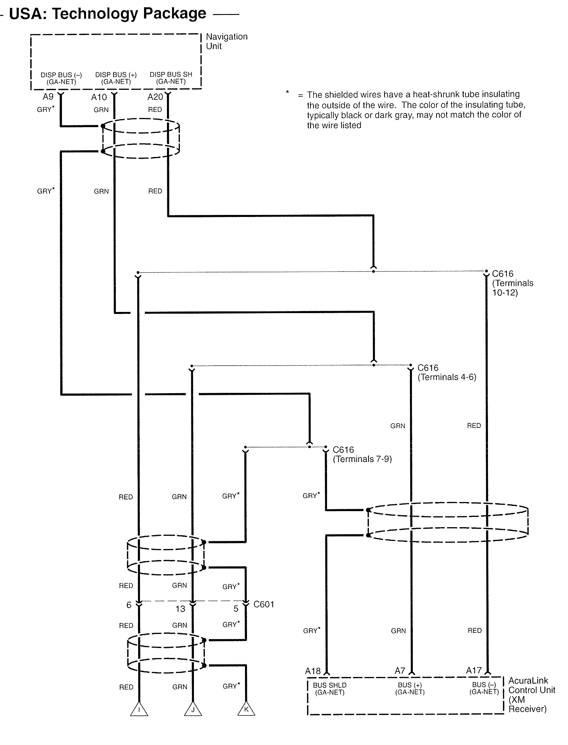
Acura RL (2007 – 2008) – wiring diagrams – audio
Year of productions: 2007, 2008
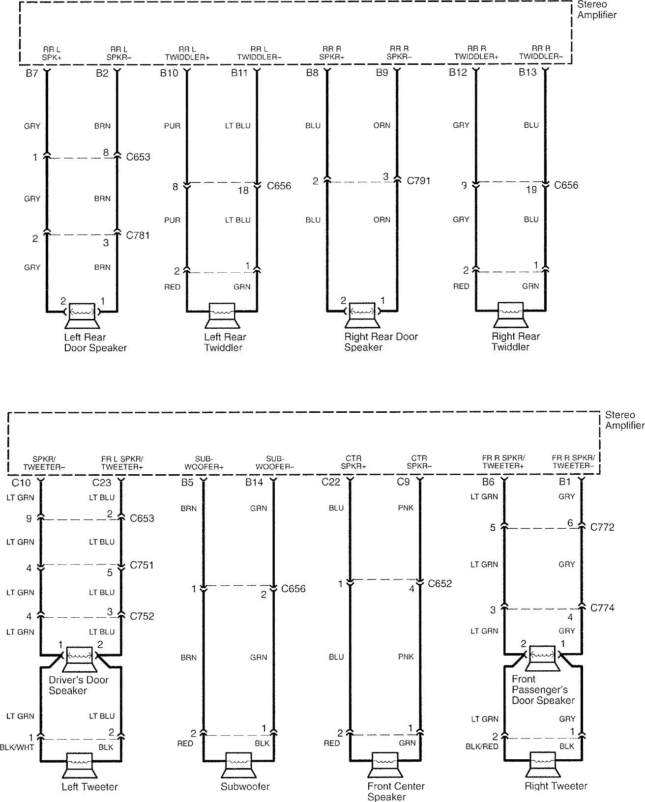
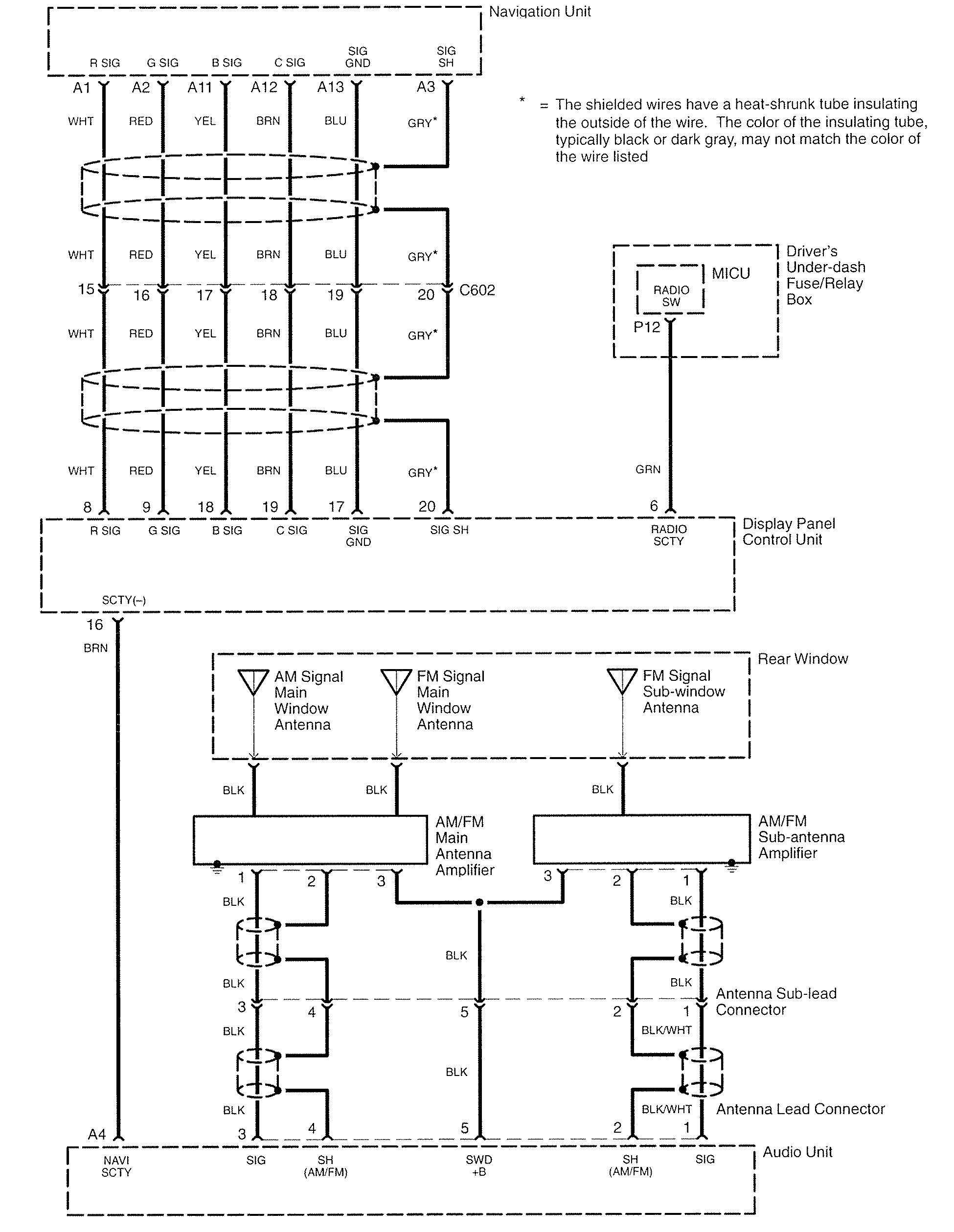
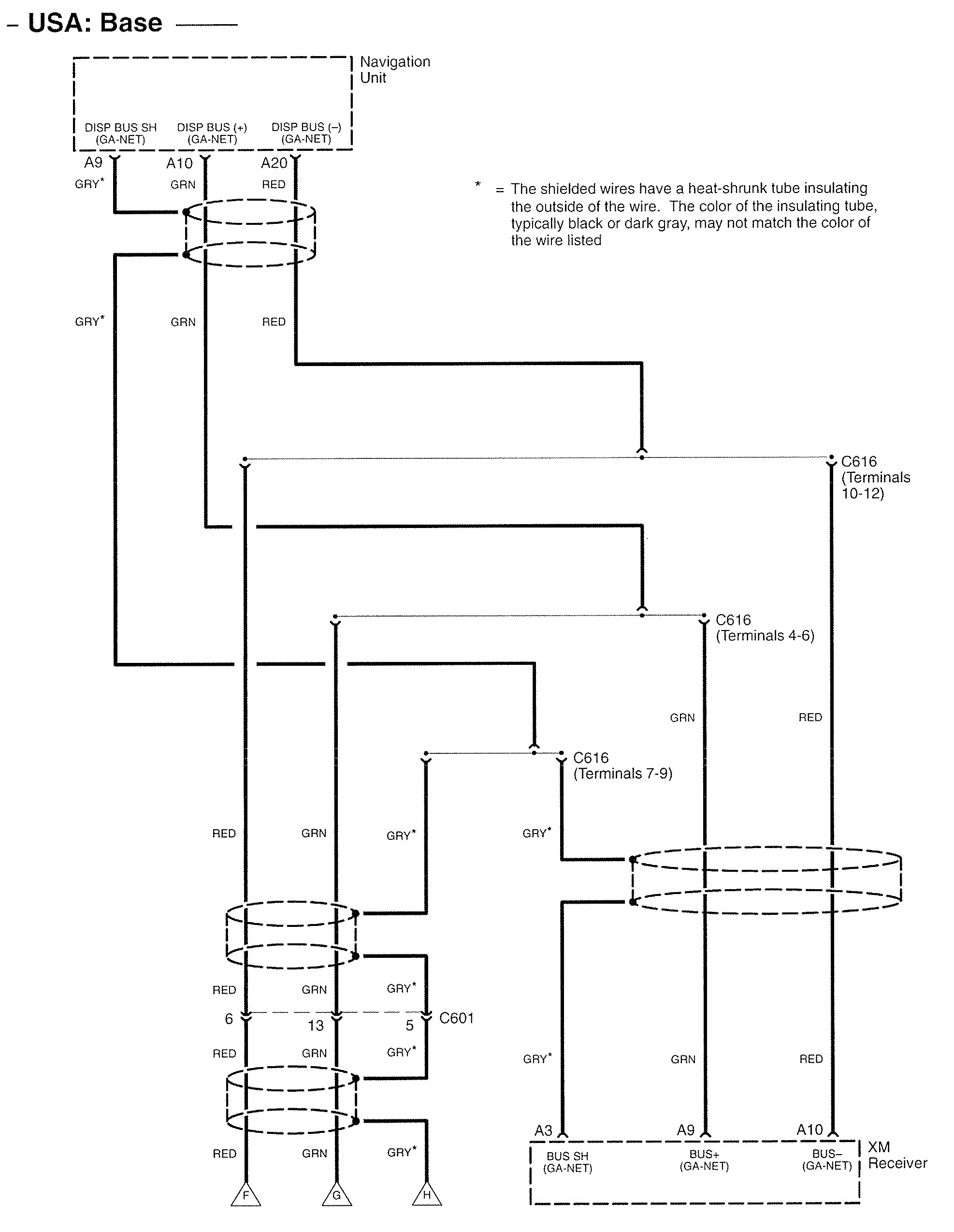
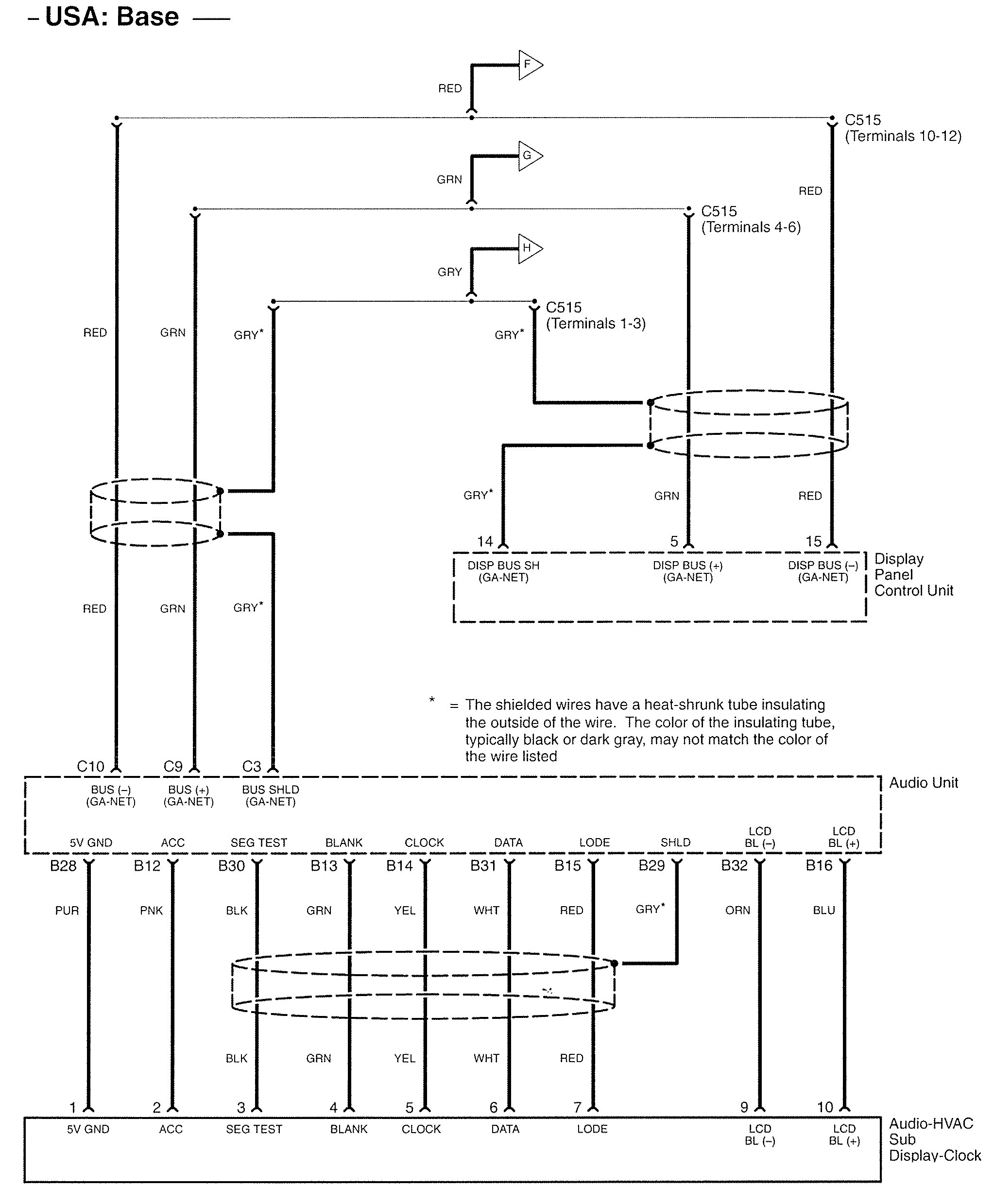
Audio
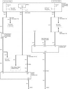
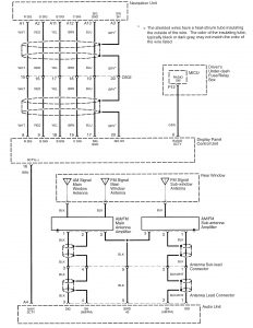
Version 1










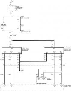
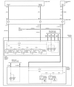
Version 2





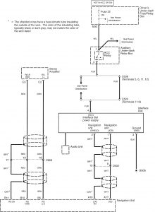
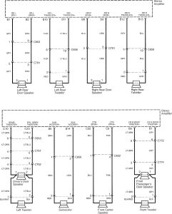
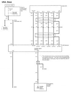
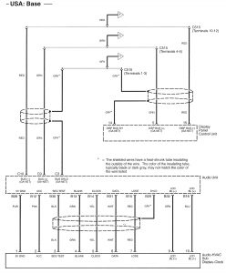
Version 3






WARNING: Terminal and harness assignments for individual connectors will vary depending on vehicle equipment level, model, and market.
