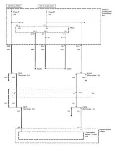
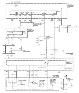
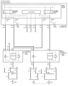
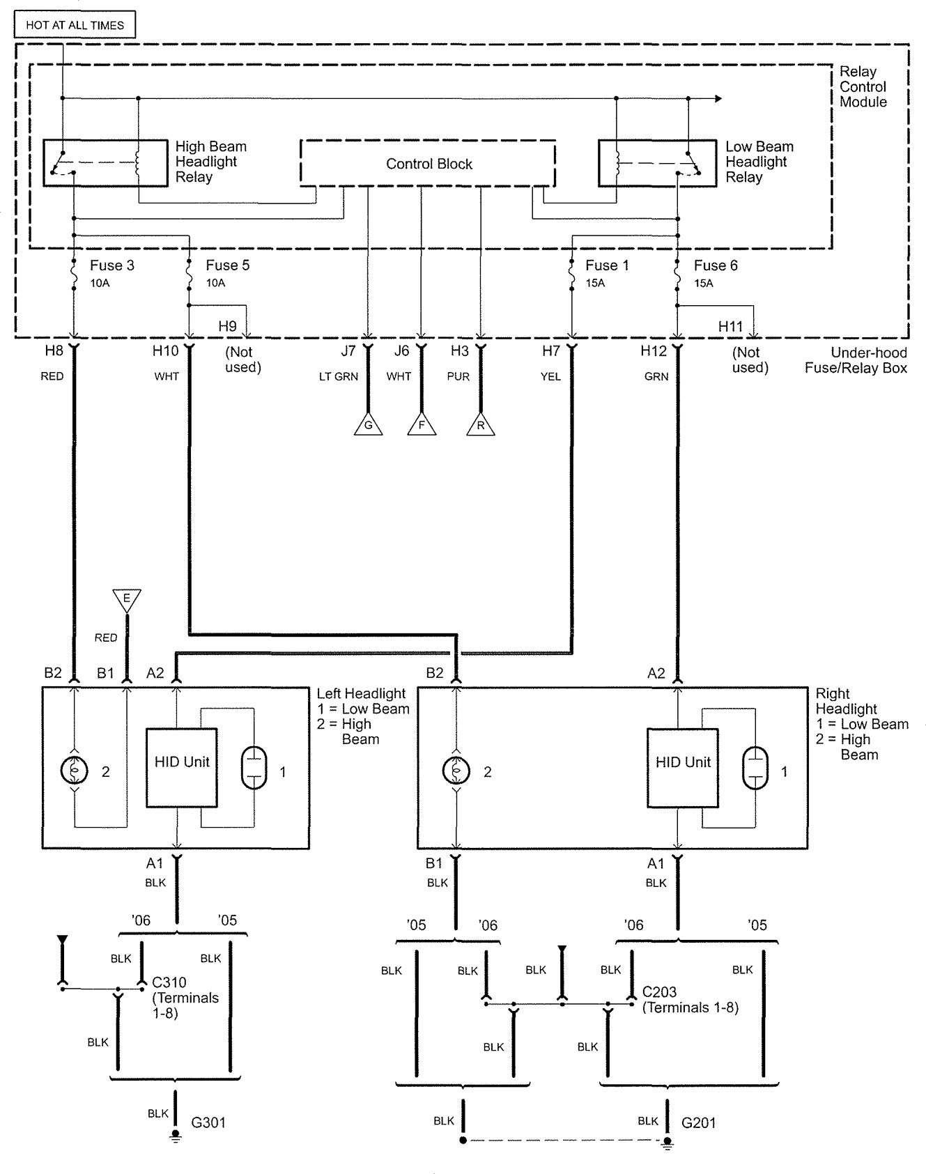
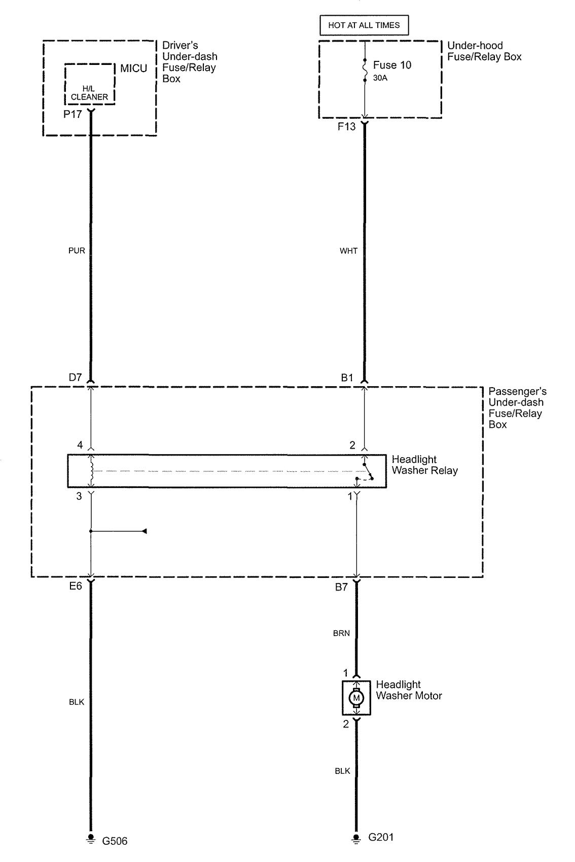
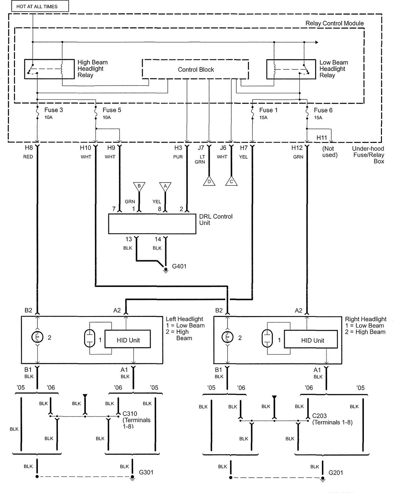
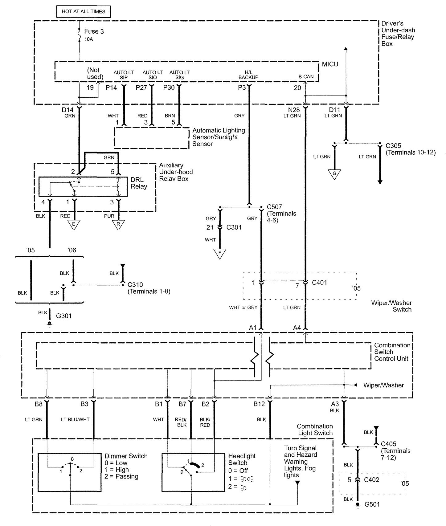
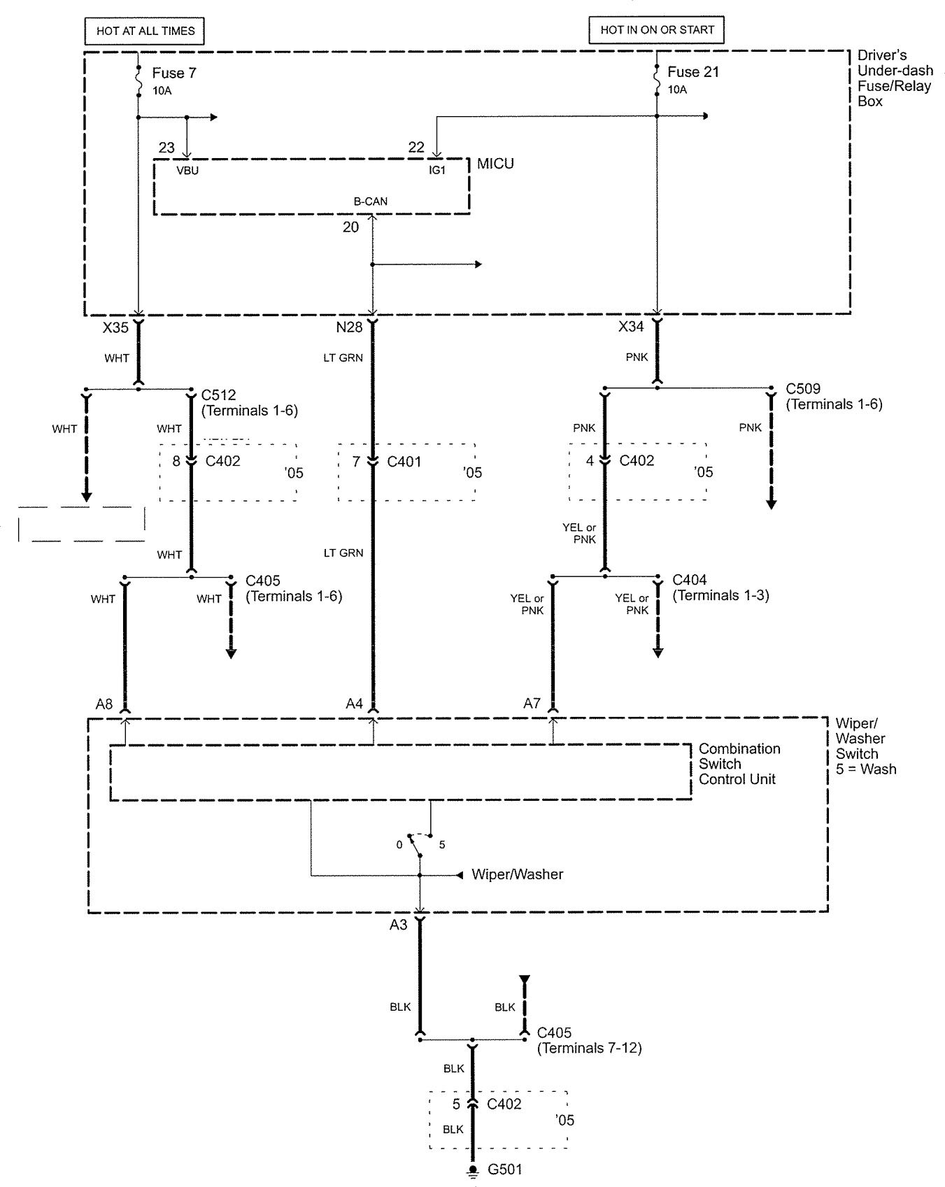
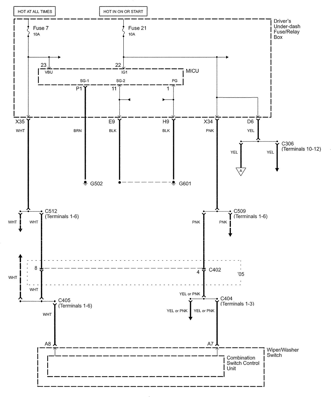
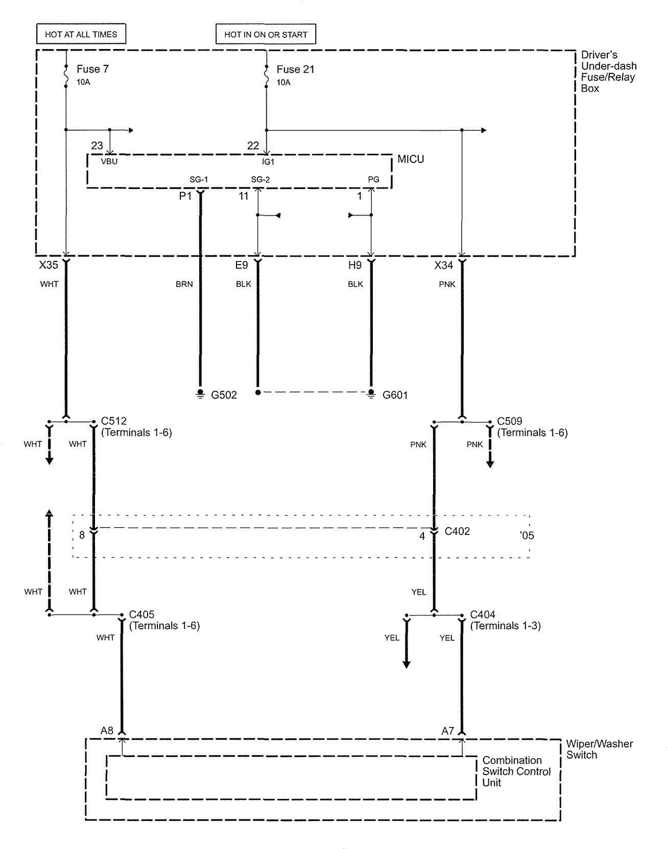
Acura RL (2005 – 2006) – wiring diagrams – headlamps
Year of production: 2005, 2006
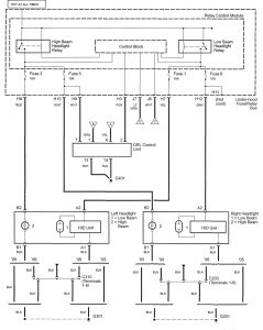
Headlamps
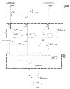
Version 1


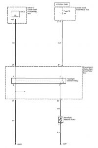
Version 2


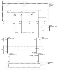
Version 3



WARNING: Terminal and harness assignments for individual connectors will vary depending on vehicle equipment level, model, and market.
