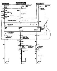
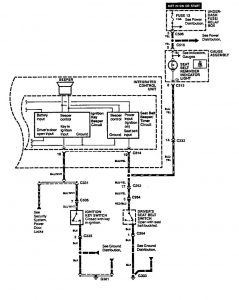
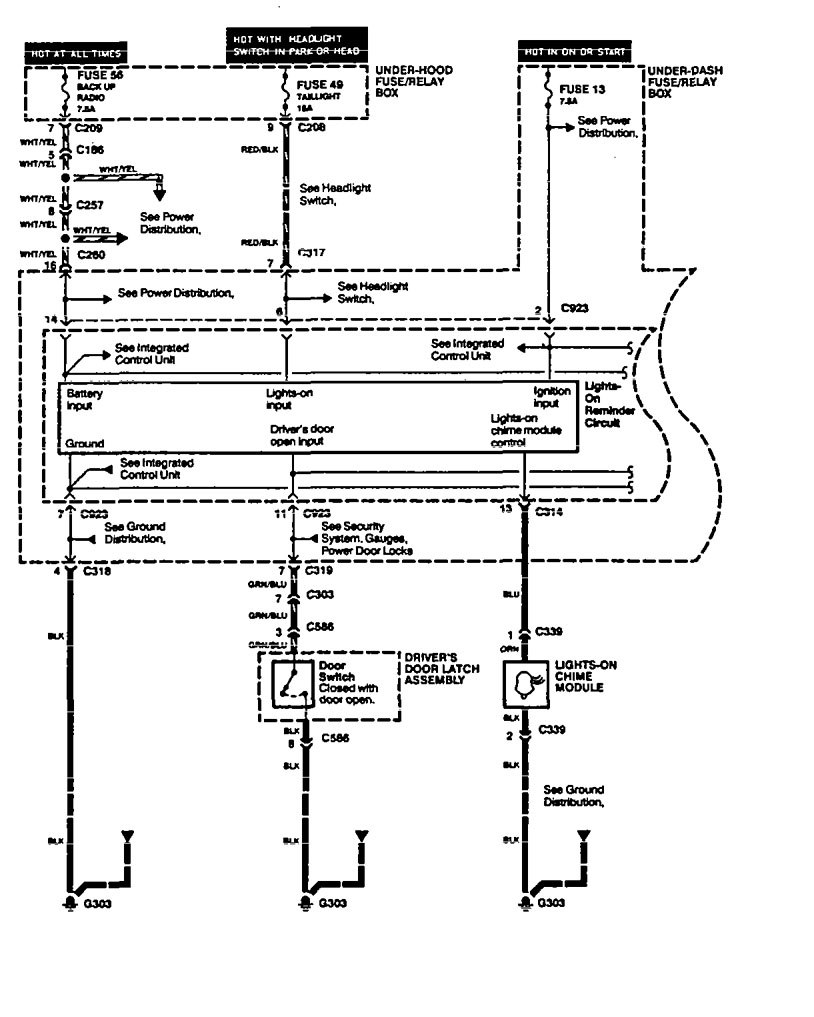
Acura Legend (1994) – wiring diagram – seat belt warning
Year of productions: 1994
Seat belt warning
Version 1


Version 2


WARNING: Terminal and harness assignments for individual connectors will vary depending on vehicle equipment level, model, and market.
