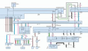
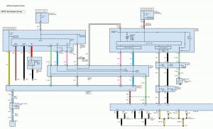
Acura TL (2011 – 2013) – wiring diagrams – security/anti-theft
Year of productions: 2011, 2012, 2013
Security/anti-theft
Version 1



Version 2


WARNING: Terminal and harness assignments for individual connectors will vary depending on vehicle equipment level, model, and market.
