Acura TL (2011) – wiring diagrams – audio
Year of productions: 2011
Audio
Version 1 – Audio without navigation








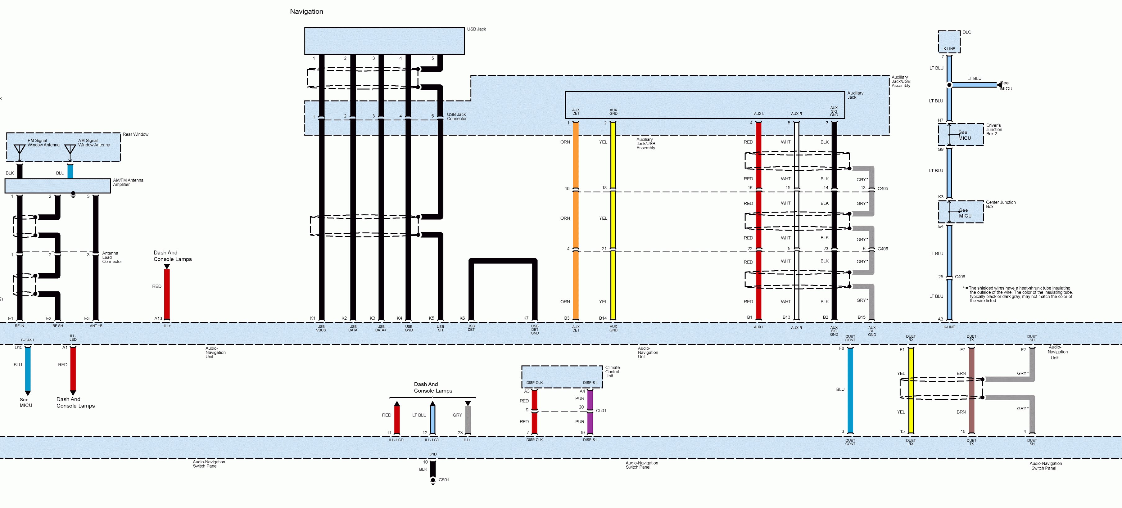
Version 2 – Audio with navigation








WARNING: Terminal and harness assignments for individual connectors will vary depending on vehicle equipment level, model, and market.
